Цель урока: Научиться применять на практике теоретические знания о движении тела по окружности при решении нестандартных задач.
Повторение
а) при равномерном движении по окружности существует ускорение, которое перпендикулярно скорости (т.е. к касательной к окружности) и направленок центру окружности:

б) следовательно, необходимое условие равномерного движения по окружности — это действие центростремительной силы:

в) природа центростремительной силы может быть самой разнообразной, она может быть результатом тяготения, трения, деформации или любой комбинации различных взаимодействий.
Основные формулы
Центростремительное ускорение:

Угловая скорость:

Период обращения:

Линейная скорость:
v=ωR
Сила:

Типы задач
Движение по горизонтальной и вертикальной окружностям, движение связанных тел, движение по выпуклым и вогнутым траекториям, комбинированное движение
Проверка домашней работы.
Гирька массой m, подвешенная на нити длиной 1 м, равномерно вращается по окружности. Угол отклонения нити 60o. Определите период вращения гири по окружности.
Решение.
Рис.1
Дано: l = 1 м, α = 60o, g ≈10 м/c2
Т - ?
На гирьку действуют две силы:
- сила тяжести Fg=mg;
- сила натяжения нити T.
При равномерном движении по окружности возникает центростремительное ускорение, которое направлено к центру окружности и сонаправлено с равнодействующей сил – центростремительной. Запишем второй закон Ньютона в проекции на оси:

Практическое значение задачи о равномерном вращении тела по окружности.
Изучение равномерного движения гирьки по окружности позволяет глубже понять принципы динамики вращательного движения, которые используются при эксплуатции центрифуг в лабораториях и промышленности, где важно знать натяжение при вращении для расчёта прочности креплений, спортивных тренажёров с вращательными движениями, где нужно учитывать нагрузки на тросы и крепления, при эксплуатации аттракционов и каруселей, где расчёт натяжения важен для безопасности конструкции, в системах подвески в автомобилях и других транспортных средствах.
Объяснение нового материала
Практические рекомендации
- Выполнение чертежа с указанием системы координат и всех сил, действующих на тело.
- Выполнить проекцию сил на оси.
- Работа с формулами, получение результата
- Проверять размерность полученных результатов
- Проанализировать физический смысл ответа
Объяснение нового материала
Решим следующие творческие экспериментальные задачи на эту тему.
На диске центробежной машины лежит шайба (рис). Если постепенно увеличивать скорость вращения диска, то наступит момент, когда шайба соскользнет с диска. Как объяснить это явление? Как рассчитать заранее угловую скорость вращения диска, при которой произойдет соскальзывание шайбы? Расчет проверить экспериментально [2]
Решение.
При малой угловой скорости диска шайба удерживается на диске силой трения, которая играет роль центростремительной силы. При возрастании угловой скорости наступает момент, когда эта сила достигает максимума и в дальнейшем становится недостаточной для удержания шайбы на окружности. В этот момент шайба соскальзывает и движется по инерции с той скоростью, которую она имеет в данный момент. Зная коэффициент трения покоя шайбы по поверхности диска, можно рассчитать, при каком максимальном числе оборотов в секунду она будет удерживаться на поверхности диска:
Рис.2
Измерив радиус орбиты (R = 0,25 м) и определив по таблицам коэффициент трения (железо по железу k = 0,15), сделаем приближенные вычисления.
Расчет проверяем экспериментально. Для этого устанавливаем гирьку на диске и, постепенно раскручивая диск, добиваемся синхронности ударов метронома и оборотов диска. Малейшее превышение угловой скорости диска ведет к соскальзыванию гирьки, следовательно, задача решена правильно.
Практическое значение задачи о шайбе на вращающемся диске
Изучение движения шайбы на вращающемся диске позволяет глубже понять принципы
динамики вращательного движения, которые используются при расчете производства дисков и круглых деталей, при проектировании центрифуг и сепараторов, при расчете параметров шлифовальных станков, при проектировании аттракционов м т.д. при анализе поведения шин на поворотах, расчете сцепления колес с дорогой.
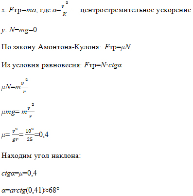
Конькобежец движется со скоростью 10 м/с по окружности радиусом 25 м. Под каким углом к горизонту он должен наклониться, чтобы не упасть? Чему равен коэффициент трения? ускорение свободного падения 10 м/с2. Выполните чертеж [1].
Дано:
v = 10 м/с
r = 25
g = 10 м/с2
α -?
μ -?
Рис.3
Решение.
Выполним чертеж с указанием всех сил: ось x направлена по радиусу окружности к центру (горизонтально), ось y направлена вертикально вверх. Угол конькобежца наклона к горизонту обозначен как α. Равнодействующая сил трения и реакции должна проходить через центр тяжести.
Точка опоры (коньки) находится на линии окружности.
Сила тяжести mg (направлена вертикально вниз, Сила реакции опоры N: направлена перпендикулярно поверхности льда и приложена в точке контакта коньков со льдом. Имеет вертикальную и горизонтальную составляющие.
Сила трения Fтр по радиусу к центру. Запишем второй закон Ньютона:
Ответ:
Конькобежец должен наклониться под углом α≈68° к горизонту
Коэффициент трения μ=0,4
Для сохранения равновесия необходимо, чтобы
.
Практическое значение задачи при движении конькобежца по окружности
Правильный угол наклона обеспечивает устойчивое положение спортсмена на льду как при движении по прямой, так и на поворотах, позволяет распределять нагрузку на мышцы и суставы. Угол наклона напрямую зависит от скорости движения и радиуса поворота и позволяет рассчитать силу давления на лед, что помогает определить оптимальные физические параметры для конкретного спортсмена
3. Самолет описывает окружность в вертикальной плоскости радиусом 400м. Скорость самолета 100 м/с. Определите коэффициент перегрузки [1]
Перегрузка — это отношение величины линейного ускорения к стандартному ускорению свободного падения на Земле (1g = 10 м/с²).
С точки зрения физики, движение самолёта при выполнении мёртвой петли можно рассматривать как сложное криволинейное движение с переменным ускорением, где центростремительное ускорение обеспечивается комбинацией аэродинамических сил и силы тяжести.
Мёртвая петля (петля Нестерова) действительно представляет собой движение самолёта по окружности в вертикальной плоскости, что позволяет рассматривать её как частный случай равномерного движения тела по окружности.
Рис.4