Ход урока
1. Организационный момент
Презентация. 1 слайд
Здравствуйте, ребята. Добрый день, уважаемые гости, приглашаю вас на урок математики «Решение иррациональных уравнений» (дети садятся).
Ребята, сегодня мы с вами продолжим совершенствовать навыки решения иррациональных уравнений различными способами.
2. Устная работа
Какое уравнение называют иррациональным?
2 слайд
Прочитайте уравнения, которые являются иррациональными?
3 слайд
Является ли число х корнем уравнения?
4 слайд
Хорошо! Молодцы!
Разгадаем кроссворд и узнаем, чему еще посвящен наш урок (ученик-помощник заполняет клетки кроссворда буквами).
https://learningapps.org/38215899

1. Абсолютная величина действительного числа (модуль).
2. Как называют значение переменной, при котором уравнение обращается в верное числовое равенство (корень).
3. Способ, которым проводится проверка решений иррациональных уравнений (подстановка).
4. Как называется уравнение, в котором под знаком корня содержится переменная? (иррациональное).
5. Как называется знак корня? (радикал)
6. Сколько решений имеет уравнение = а, если а < 0? (ноль)
7. Как называется корень третьей степени? (кубический)
8. Что требуется для полученных значений переменной при решении иррациональных уравнений? (проверка)
9. График функции.
(гипербола)
Ключевой слово «МЕТАЛЛУРГ».
Сегодня мы с вами поговорим еще и о профессии металлург.
В нашем городе есть градообразующее предприятие Уралэлектромедь и наверняка кто-то из вашего класса свяжет свою жизнь с металлургией. А с чего все это начинается, а начинается все со школьного учебника. А для этого нужно знать самые важные предметы — это математика, физика, химия, информатика. И так начинаем.
У некоторых ребят было индивидуальное домашнее задание. Подготовить информацию о профессии металлург: кого называют металлургом; чем они занимаются; специализация и кто может стать металлургом.
___________________ расскажет кто такие металлурги
Металлург — это специалист в области металлургии, занимающийся преобразованием руды в металлы и их последующей обработкой.
Основные области работы металлурга включают:
1) Преобразование руды в первичные металлы: выплавка чугуна, стали, цветных металлов.
2) Создание различных сплавов для улучшения характеристик материала.
3) Изготовление изделий из металлов различными методами, такими как литье, ковка, прокатка и другие металлообрабатывающие процессы.
В зависимости от уровня квалификации и специализации, металлург может участвовать в одном или нескольких из указанных этапов металлургического производства, выполняя функции рабочего, инженера, техника или технолога.
Мы узнали кто такие металлурги — это специалисты, занимающиеся преобразованием руды в металлы.
3. Актуализация знаний
Продолжая тему урока, перечислите основные методы решения иррациональных уравнений (ответы детей). Верно!
3.1. Иррациональные уравнения можно решать различными методами.
Основные методы решения иррациональных уравнений
1. Метод возведения в степень, равную показателю корня.
2. Введение новой переменной.
3. Метод «Исследования ОДЗ».
Слайд 5
Остановимся с вами на первом методе.
Расскажите алгоритм решения.
1. Возведём обе части уравнения в степень, равную степени корня.
2. Решим полученное уравнение.
3. Выполним проверку.
Открываем тетради записываем число ___________ и тему урока: Решение иррациональных уравнений.
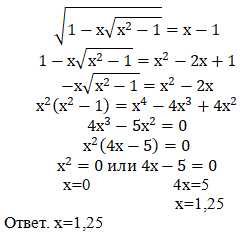
Решить уравнение:
_________ решает у доски уравнение с подробным комментированием, остальные работают в тетради.
Функции металлурга делят на связанные с металлургическим производством и по типу продукции. С функциями профессии по типу металлургического производства нас познакомит _______________ .
Металлурги выполняют широкий спектр функций, связанных с металлургическим производством. К главным функциям относят:
1) Подготовка руды: Отбор образцов руды, их анализ и классификация.
2) Процессы плавления: Управление и контроль процессами плавки в печах. Выплавка стали, чугуна и цветных металлов.
3) Создание сплавов: Добавление различных элементов в расплавленный металл для получения необходимых свойств материала.
4) Литье: Заполнение форм расплавленным металлом для получения отливок определенной формы.
5) Ковка и прокатка: Процессы деформации металла при высокой температуре для придания ему необходимой формы.
А с функциями металлурга по типу продукции нас познакомит ____________, но перед этим решит уравнение методом введения новой переменной. В каких случаях мы можем применить этот метод?
Данный метод применяется в том случае, когда в уравнении неоднократно встречается некоторое выражение, зависящее от неизвестной величины. Тогда имеет смысл принять это выражение за новую переменную и решить уравнение сначала относительно введенной неизвестной, а потом найти исходную величину.
3.2 Расскажите алгоритм решения.
1. Введем новую переменную.
2. Решим полученное уравнение.
3. Найдем значение искомой переменной.
4. Выполним проверку.
Решить уравнение:

Специализации металлургов могут быть по типу продукции и технологии производства:
1) Черная металлургия: Эта специализация фокусируется на производстве железа, чугуна и различных видов стали.
2) Цветная металлургия: Специалисты этой области занимаются производством металлов таких как медь, алюминий, цинк, свинец, никель.
3) Порошковая металлургия: Производство изделий из металлических порошков.
4) Металлургия редкоземельных металлов: Это область занимается добычей, обогащением и переработкой редкоземельных элементов, таких как неодим, церий, европий.
Посмотреть время
Продолжим знакомство с профессией металлург и ____________ нам расскажет о специализации
Специализации металлургов зависят от цикла производства, типа металлургического производства и функций. Некоторые из них:
1) Доменщики: Специалисты, работающие на доменных печах, где происходит процесс получения чугуна из железной руды.
2) Сталевары: Ответственны за производство стали из чугуна путем ее очистки от примесей в ковшовых и дуговых печах.
3) Агломератчики: Занимаются процессом агломерации — обжигом железной руды для улучшения ее металлургических свойств перед плавкой.
4) Мартеновщики: Специалисты по производству стали в мартеновских печах.
5) Прокатчики: Ответственны за производство различных видов проката: листового металла, труб, профилей.
6) Литейщики: Занимаются изготовлением отливок из металла в специализированных формах.
Эти специализации представляют лишь часть профессий в области металлургии. Учитывая разнообразие материалов и технологий, эта область предлагает множество возможностей для карьерного роста и развития.
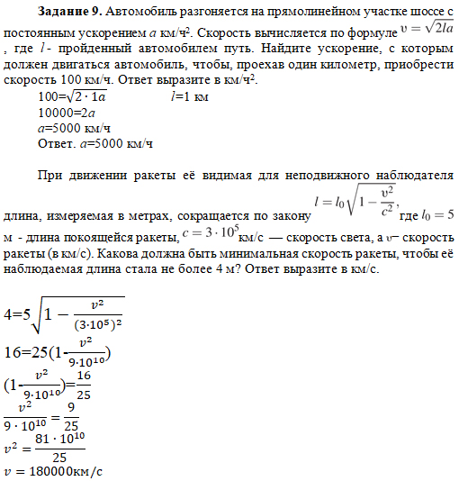
Многие из вас задумываются, а для чего уметь решать иррациональные уравнения. При Уральском горно-металлургическом комбинате есть технический университет. В котором чтобы учиться нужно пройти вступительные испытания в форме ЕГЭ. Разработчиками КИМлов по математике включены задания с физическими формулами, которые выражаются иррациональными уравнениями.
4. Практическое применение иррациональных уравнений
Рассмотрим решение уравнений на примерах заданий ЕГЭ.
Мы увидели с вами что необходимость изучения решения иррациональных уравнений очевидна.
А кто может стать металлургом? Об этом нам расскажет _________________
Кто может стать металлургом?
Профессия металлурга требует определенного набора навыков, качеств и интересов.
1) Технический склад ума: Металлургия — это область, где применяются сложные технологические процессы, и понимание их основ жизненно важно.
2) Физическая выносливость: Многие рабочие должности в металлургии могут требовать физической работы в условиях высоких температур и шума.
3) Обучаемость: Технологии в металлургии постоянно развиваются, поэтому важно быть готовым к постоянному обучению.
4) Безопасность: Понимание и следование стандартам безопасности критически важно в этой отрасли.
5) Математические и химические навыки: особенно это актуально для инженеров и технологов в металлургии.
Если у человека есть интерес к изучению свойств металлов, их производству и применению, а также желание работать в динамичной и важной для экономики отрасли, то профессия металлурга может стать отличным выбором.
6. Итог урока
Рассмотренные нами методы решения уравнений позволяют решать различные задачи. Мы увидели с вами что необходимо уметь решать иррациональные уравнения так как ими выражаются формулы, описывающие многие физические процессы.
Какие способы мы сегодня повторили?
Отметим, что при решении иррациональных уравнений необходимо придерживаться следующих правил:
1) не бросайся решать уравнение сразу,
2) проанализируй его вид, используя ОДЗ,
3) найди самый рациональный прием его решения или докажи, что решений нет.
А поведет итог знакомства с профессией металлург _____________.
Важность профессии металлурга заключается в том, что она является одной из базовых в промышленном секторе экономики. От неё зависит работа множества других отраслей - строительства, машиностроения, энергетики, транспорта. Металлы используются практически во всех сферах жизни - от строительства домов и производства машин до изготовления мелких бытовых предметов. Поэтому спрос на специалистов в области металлургии всегда был и остаётся достаточно стабильным.
Продолжите фразы, которые вы видите на слайде:
- Сегодня на уроке…
- Я повторил…
- Теперь я знаю…
Закончим наше занятие стихотворением Ольги Борисовой «Металлургам посвящается».
Всем спасибо, до свидания!
Металлург — это гордо! Металлург — это смело!
Лишь ему по плечу это жаркое дело.
Он и ночью, и днём на работе с огнём.
Стойкий, смелый оплот металлургов народ.
Закалённый характер у этих ребят,
Настоящие парни о них говорят.
Пусть характер их крут, как металл, тот, что льют,
Но обычно сверх плана расплава дают.
Пусть и в холод, и в зной он спешит к проходной,
Эти жаркие печи не любят простой.
Пусть же светят приветливо им огоньки,
Заводских корпусов Факела - маяки!