В рамках проекта Предпрофессионального образования города Москвы созданы инженерные классы, в которых для формирования необходимых компетенций в различных областях науки и техники, реализуется практико-ориентированное обучение как в общем, так и в дополнительном образовании («Инженерный практикум»).
Программа курса для обучающихся «Инженерный практикум» содержит модуль «Техническая механика», в котором изучается вращательное движение в машинах и механизмах, момент инерции твердого тела, теорема Штейнера. В программу курса заложены практические занятия по изготовлению маятника Обербека и исследованию с его помощью вращательного движения твердого тела
В данной статье рассматривается изготовление установки и проведение эксперимента, предназначенного для изучения законов вращательного движения твердого тела и проверки основного уравнения динамики вращательного движения.
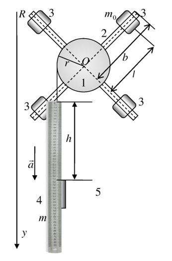
Предлагаемая установка (маятник Обербека) представляет собой шкив, радиусом r с закрепленными в нем четырьмя перпендикулярными друг другу стержнями (2) длины bс нанесенными на них рисками (в нашем случае мы изготовили шкив, распечатанный на 3D принтере со стержнями-болтами М10, вставленными в отверстия). На каждом стержне накручены дополнительные грузы 3 (гайки М10), имеющие массу, которые можно перемещать вдоль стержня. Это позволяет пошагово изменять момент инерции маятника. Нить с основным грузом массой m на конце накручивается на шкив. Шкив имеет возможность свободно вращаться вокруг горизонтальной оси. При вращении шкива нить раскручивается и основной груз движется поступательно вниз. Время движения груза t между пуском и падением фиксируется секундомером, пройденное расстояние h измеряется рулеткой.
Рисунок 1. Схема установки.


Для создания экспериментальной установки были выбраны наиболее простые и доступные инструменты и материалы. Сделанный по представленному ниже алгоритму маятник Обербека уступает стандартной модели в вопросах точности и воспроизводимости результатов. Однако позволяет обучающимся пройти весь путь от разработки теоретической модели до создания готового изделия. Развивая эту работу можно предложить несколько тем проектных работ по исследованию статистических зависимостей, полученных на данной установке результатов. Рассмотрим пошаговую инструкцию сборки маятника.
1. Основная часть маятника Обербека представляет собой двухуровневый шкив с тремя сквозными отверстиями (1, 2 и 3). Шкив отпечатан на 3D принтере по заранее смоделированному чертежу в любой доступной открытой онлайн платформе.
Рисунок 2. Двухуровневый шкив.
2. В отверстие 1 вставляем болт М10, который будет служить осью для нашего маятника. Здесь и далее все болты, и гайки, которые используем при сборке установки имеют размер М10.
Рисунок 3. Ось вращения шкива с фиксирующими элементами.
3. После установки оси закрепляем шкив с помощью двух гаек и шайб.
Рисунок 4. Шкив в сборе с осью вращения.
4. Используя клеевой пистолет устанавливаем в отверстия 2 и 3 четыре болта под углом 90 градусов друг к другу, докрутив гайки до головки болта для удобства монтажа.
Рисунок 5. Стержень-болт М10.
5. Дожидаемся пока клей засохнет, прикрепляем нитку (отрез длиной 1-1,5 м) к грузу, закрепив конец нити между гайками посередине.
Рисунок 6. Основной груз.
6. Второй конец нити закрепляем на желобе шкива любым доступным способом.
Рисунок 7. Пример экспериментальной установки в сборе.
Алгоритм выполнения экспериментов
- Закрепите подвижные грузы (болты) на концах стержней (шпилек), и занесите значение – расстояние до грузов от оси вращения в таблицу.
- Определите диаметр шкива d.
- Вычислите момент инерции шкива со стержнями по формуле (8).
- Закрепите подвижные грузы на минимальном расстоянии от оси вращения шкива, запишите значение этого расстояния.
- Вычислить по формуле (8) момент инерции для нового расстояния подвижных грузов от оси вращения.
- Проверьте справедливость соотношения (10).
Указания:
- для каждого эксперимента высота падения груза не изменяется;
- для определения среднего времени движения груза нужно провести не менее пяти экспериментов;
- шкив со стержнями без подвешенного груза должен находиться в состоянии безразличного равновесия;
- результаты измерений и вычислений заносятся в таблицу.

Проведенная работа позволяет не только изучить конструкцию маятника, но и способствует развитию инженерного мышления (разработка оптимальной конструкции шкива для создания 3D-модели, сборка модели маятника, планирование и проведение эксперимента, обработка данных).
В ходе проведения эксперимента подтверждается зависимость момента инерции от распределения массы тела. Показывается, что момент инерции растет пропорционально квадрату расстояния массы от оси вращения, угловое ускорение уменьшается при действии постоянного момента сил.
В итоге учащиеся знакомятся с принципом работы маятника Обербека, самостоятельно собирают экспериментальную установку и с ее помощью проводят исследование динамики вращательного движения твердого тела.