Морфологический разбор имени прилагательного. Составление кластера

27.02.2018

Технологическая карта урока русского языка

Класс: 6.

Тип урока: Урок обобщения и систематизации знаний.

Цели урока:

  • Образовательные: обобщить знания обучающих по теме «Имя прилагательное», познакомить с современными технологиями работы с текстом с использованием метапредмета «Знак» (составить кластер в процессе работы над текстом);
  • Развивающие: совершенствовать умение воспринимать новую и обобщать полученную ранее информацию; развивать устную и письменную речь, память, внимания, логическое мышление;
  • Воспитывающие: воспитывать культуру поведения при фронтальной работе, индивидуальной и парной работе, любовь к родному языку.

Формировать УУД:

  • Личностные УУД: способность к самооценке на основе критерия успешности учебной деятельности, мотивация учебной деятельности.
  • Регулятивные УУД: оценивать результаты деятельности (своей - чужой), анализировать собственную работу, планировать свое действие в соответствии с поставленной задачей, определять цель учебной деятельности (этапа) в сотрудничестве с учителем.
  • Коммуникативные УУД: определять цель учебной деятельности, слушать собеседника, формулировать собственное мнение и позицию, с точностью и достаточной полнотой выражать свои мысли.

Методы и приемы: объяснительно-иллюстративный (слово учителя, составление кластера).

Технологии обучения:

  • здоровьесбережение;
  • проблемного обучения;
  • развивающего обучения;
  • поэтапного формирования умственных действий.

Метапредметные связи: литература.

Метапредметные умения: развитие монологической речи, формирование навыков аналитической работы с научным текстом; умение сопоставлять и сравнивать, умение создавать кластер на основе изучения научного текста.

Оборудование:

План проведения урока:

  1. Мотивация к учебной деятельности.
  2. Актуализация знаний и постановка проблемы.
  3. Построение проекта выхода из затруднения.
  4. Создание кластера.
  5. Самостоятельная работа с проверкой по эталону.
  6. Включение в систему знаний и повторение.
  7. Рефлексия учебной деятельности.

Ход урока

Деятельность учителя

Деятельность учащихся

УУД

I. Организационный момент (мотивация к учебной деятельности)

Цель этапа: включение учащихся в деятельность на личностно-значимом уровне.

Приветствие, проверка подготовленности к учебному занятию, организация внимания детей, знакомство с маршрутным листом, с фразами для общения на уроке.
Учитель знакомит обучающихся с детским писателем, которому в 1 декабря 2017-го года исполнилось 70 лет.
- О чем текст "Дождь из огурцов?
- С помощью какого разбора можно обобщить материал о прилагательном как о части речи?
Объявление темы урока. Запишем тему.

Приветствуют учителя, проверяют свою готовность к уроку.

 

Ученица читает текст Игоря Дмитриевича Вострякова "Дождь из огурцов" (Приложение 2)
Обучающиеся отвечают на вопросы учителя и определяют тему урока.

Личностные УУД: формирование  эмоционального настроя на урок.
Коммуникативные УУД:  взаимодействие с учителем.
Регулятивные УУД: прогнозирование – предположение результата и уровня усвоения материала.

II. Актуализация знаний.

Цель этапа: повторение изученного материала, необходимого для «открытия нового знания», и выявления затруднений в индивидуальной деятельности каждого ученика.

- На основании темы определите цель урока и запишите в маршрутный лист.

Обучающиеся записывают цель урока в маршрутный лист и знакомятся с понятием кластер

Кла́стер (англ. cluster — скопление, кисть, рой) — объединение нескольких однородных элементов, которое может рассматриваться как самостоятельная единица, обладающая определенными свойствами.

Личностные: приобретают мотивы учебной деятельности и понимают личностный смысл учения.
Регулятивные: в диалоге с учителем определяют степень успешности выполнения своей работы и работы класса.
Познавательные: самостоятельно предполагают, какая информация нужна для решения предметной учебной задачи.
Коммуникативные: при необходимости отстаивают свою точку.

III. Проблемное объяснение нового знания.

Цель этапа: обеспечение восприятия, осмысления и первичного закрепления учащимися текста по теме "Будь внимателен! Морфологический разбор имени прилагательного. Составляем кластер"

Батарея вопросов

 Прочитайте название статьи и ответьте на вопросы:
- Какие термины встретились вам в названии статьи? Раскройте их значение.
- Почему в название включен призыв: будь внимателен?
-  Выскажете свои предположения, о чем статья.

Отвечают на вопросы

Личностные: принимают и осваивают социальные роли обучающихся, приобретают мотивы учебной деятельности и понимают личностный смысл учения.
Регулятивные: в диалоге с учителем определяют степень успешности выполнения своей работы и работы класса, исходя из имеющихся критериев; понимают причины своего неуспеха и находят способы выхода из этой ситуации.
Познавательные: самостоятельно предполагают, какая информация нужна для решения предметной учебной задачи в несколько шагов.

IV. Выявление места и причины затруднения.

Цель этапа: обеспечение восприятия, осмысления и первичного закрепления учащимися текста по теме: "Будь внимателен! Морфологический разбор имени прилагательного. Составляем кластер"

Первое чтение с маркировкой текста. При чтении фрагмента карандашом на полях ставится «V», если все понятно, и «?», если что-то непонятно (Стратегия SMART).

Маркируют текст

Познавательные: устанавливают причинно- следственные связи, делают выводы.
Регулятивные: осознают недостаточность своих знаний;
Личностные: осознают трудности и стараются их преодолеть, проявляют способность к самооценке.
Коммуникативные: Задают вопросы с целью получения необходимой для решения проблемы информации.

V. Самостоятельная работа с самопроверкой по эталону.

Цель этапа: составление кластера  учащимися по тексту с использованием эталона.

1. Второе чтение с выделением ключевых слов.
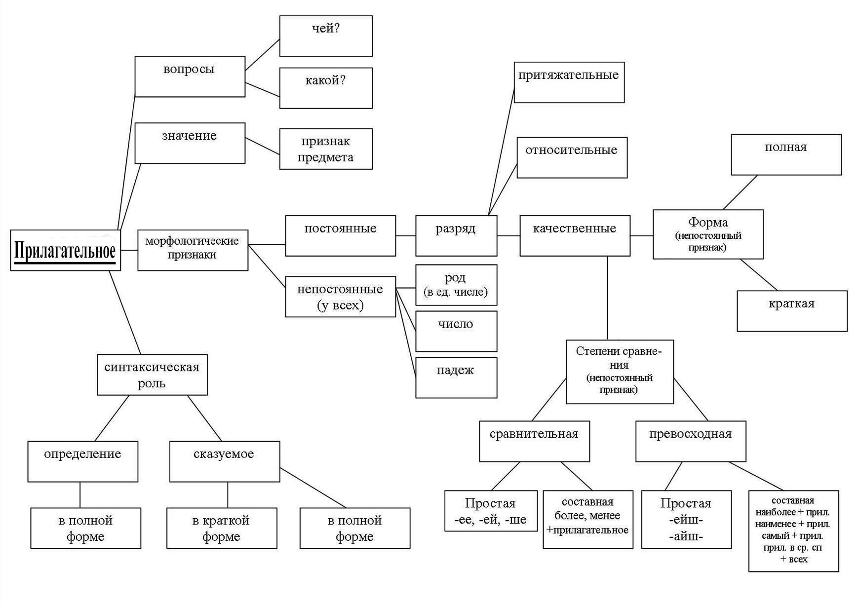
2. В процессе следующей работы над текстом составьте кластеры. Схема есть у каждого. Вы можете изменять схему - дополнять или наоборот сокращать количество колец. Модель кластера - "Сложная цепочка".
3. Сравните составленные вами кластеры с образцом. Дополните ваши модели недостающими данными.

Читают, выделяя ключевые слова

Заполняют схему, используя ключевые слова.

Дети анализируют, сопоставляют составленные ими кластеры с моделями, обсуждают модели в парах

Познавательные УУД: самостоятельное формулирование познавательной цели.
Личностные: приобретают новые знания и совершенствуют их.
Регулятивные: контролируют учебные действия, замечают ошибки и стараются их исправить, используют решение задач с помощью правила.
Коммуникативные: с помощью учителя осуществляют учебную деятельность, задают вопросы для уточнения работы.

VI. Включение в систему знаний и повторений.

Цель этапа: проговаривание и закрепление нового знания; выявить пробелы первичного осмысления изученного материала, неверные представления учащихся; провести коррекцию.

- Перед вами научный текст, записанный на трех страницах, и кластер с той же информацией, выполненный на одной плоскости. Можете ли вы сейчас восстановить информацию по кластеру

Ученик у доски по кластеру восстанавливает информацию.

Личностные УУД: действие смыслообразования; оценивание усвоения содержания;
Познавательные УУД: применение методов информационного поиска. Анализ объектов с целью выделения признаков и синтез как составления целого из частей; подведение под понятие;
Коммуникативные УУД: умение выражать свои мысли в соответствии с задачами и  условиями коммуникации
Регулятивные УУД: оценка - выделение и осознание учащимся того, что уже усвоено и что еще подлежит усвоению, осознание качества и уровня усвоения.

VII. Итог урока (рефлексия деятельности)

Цель этапа: осознание уч-ся своей учебной деятельности, самооценка результатов деятельности своей и всего класса.

Учитель акцентирует внимание на конечных
результатах учебной деятельности учащихся на уроке.
1. Как можно использовать полученные на данном уроке знания в дальнейшей жизни?
2. Оцените свою работу на уроке смайликом (отметьте галочкой).
Адресует учащимся слова Игоря Дмитриевича Вострякова: «Держите фантазию за хвост! Не отпускайте ее от себя! И тогда любой из вас вырастет счастливым человеком!».
Объясните, как вы понимаете фразу
Учитель обращает внимание на рисунки, созданные детьми по теме д/з.

Дают ответы на вопросы

 

 

Анализируют работу на уроке через самооценку.

Обучающийся читает сочинение по теме предыдущего домашнего задания: сочинить сказку о правописании Н и НН в суффиксах прилагательных.

Познавательные УУД: самостоятельное формулирование познавательной цели; процесса и результатов деятельности, рефлексия способов и условий действия; контроль и оценка
Коммуникативные УУД: планирование учебного сотрудничества с учителем и сверстниками; формулирование и аргументация своего мнения, учет разных мнений.
Личностные УУД: самооценка; адекватное понимание причин успеха и неуспеха в УД; следование в поведении моральным нормам и этическим требованиям.


aid: 668856