База данных «Воронежский академический театр драмы имени А.В.Кольцова»
Описание:
Предметной областью работы выбран Театр (Воронежский академический театр драмы имени А.В.Кольцова), расположенный непосредственно рядом с нашим учебным заведением. Преимущества такого выбора в том, что в отличие от Кинотеатра посещаемость, вместимость залов, заметно ниже, а значит, проектирование такой БД в учебных целях заметно упрощается. Во-вторых, структура театра нашего города хорошо известна учителями и учениками. Работа с такой БД, наглядна, интересна и удобна, запросы можно использовать в реальной жизни.
В качестве наглядной модели был выбран Воронежский академический Театр Драмы. Создание базы данных на основе реальных параметров (залы, афиша, места) сможет наглядно иллюстрировать процесс работы и подведение итогов продаж билетов, получение выручки, а так же база данных может быть практически применена на наглядной модели.

Цель использования: Учебная.
Уточним возможные цели использования нашей модели (Можно предположить, что руководству драматического театра или пользователям нашей БД потребуются следующие сведения):
Получение сведений о:
- Составе репертуара театра на дату,
- Сведения о дате проведения спектакля,
- Перечень ВСЕХ билетов,
- Сведения о билетах (проданных и в наличие),
- Выручке от продажи билетов за определенный жанр,
- Цене билета на определенный спектакль, на определенное место,
- Вместимость залов и т.д.
Инфологическая модель предметной области «Театр»
В работе рассмотрен драматический театр в качестве исследуемой системы, однако очевидно, что пытаться разобрать такую систему во всей полноте связей и параметров - слишком сложная задача. Поэтому рассмотрим инфологическая модель, отображающую реальную систему в некоторых понятных и интересных для нас аспектах.
Рассмотрим модель "сущность-связь". В результате анализа предметной области в проектируемой базе данных выделяются следующие стержневые сущности:
- Афиша
- Билеты
- Жанры
- Залы
- Категория мест
- Места и ряды
- Репертуар
- Цены
Изобразим их в виде графических обозначений (прямоугольник, в верхней части которого записано имя сущности, а ниже перечисляются атрибуты сущности. Ключевые поля выделены жирным шрифтом.
| Билеты |
|
№ билета |
|
Дата |
|
Время |
|
Зал |
|
Ряд |
|
Место |
|
Продан |
Между сущностями установлены связи - бинарные ассоциации, показывающие, каким образом сущности соотносятся или взаимодействуют между собой. Она показывает, как связаны экземпляры сущностей между собой. Если связь устанавливается между двумя сущностями, то она определяет взаимосвязь между экземплярами одной и другой сущности Связь один-ко-одному означает, что экземпляр одной сущности связан только с одним экземпляром другой сущности. Связь один-ко-многим (1:М) означает, что один экземпляр сущности, расположенный слева по связи, может быть связан с несколькими экземплярами сущности, расположенными справа по связи. Связь «многие-ко-многим (М:М) означает, что несколько экземпляров первой сущности могут быть связаны с несколькими экземплярами второй сущности, и наоборот. Между двумя сущностями может быть задано сколько угодно связей с разными смысловыми нагрузками. Связь любого из этих типов может быть обязательной, если в данной связи должен участвовать каждый экземпляр сущности, необязательной - если не каждый экземпляр сущности должен участвовать в данной связи. При этом связь может быть обязательной с одной стороны и необязательной, с другой стороны. Свойства инфологической модели тоже зависят от её назначения.
Определим назначение нашей будущей информационной системы. Из неё мы должны узнать (предположительные сведения на этапе проектирования):
- Учет проданных билетов.
- Свободные места на конкретный фильм и дату.
- Репертуар (состав).
- Цены на билеты и спектакли.
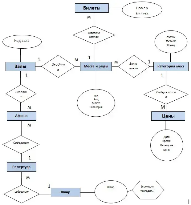
Граф нашей информационной системы. Основные объекты и связи между ними:

Смысл связей между сущностями в данной модели таков:

Например, линия между Местами и рядами и Билетами имеет смысл «входят в состав» Билетов, а между Категориями мест и Местами и рядами означает, что некая категория мест выделена в местах и рядах, тип связи «один ко многим». Связь Категория мест и Цены означает, что Категории мест включены в Цены. Залы и Репертуар включены в Афиши, Жанры входят в состав Репертуара тип связи «один ко многим».

Сущности связаны различными типами связей «один к одному», «один ко многим», в зависимости от назначения, связь «многие ко многим», в данной модели БД не представлены.
Структура данных полностью понятна из прилагаемой схемы. На мой взгляд, нелегко правильно воспринять и оценить тех советов и рекомендаций по построению хорошей инфологической модели, которые десятилетиями формировались крупнейшими специалистами в области обработки данных. В идеале необходимо, чтобы предварительно был реализован хотя бы один проект информационной системы, предложенный его реальным пользователям.
Реляционная модель нашей БД Театр драмы, будет состоять из следующих таблиц:
![]() |
![]() |
![]() |
![]() |
![]() |
![]() |
![]() |
![]() |
Любые теоретические рекомендации воспринимаются лишь после нескольких безрезультатных попыток оживления неудачно спроектированных систем. Для определения перечня и структуры хранимых данных надо собрать информацию о реальных и потенциальных приложениях, а также о пользователях базы данных.
Ограничимся рассмотрением одной главной функции театра - продажа билетов и учёт продажи билетов за один день театральных сеансов. Построена модель процесса продажи билетов и учёта прибыли. Подведем итог:
Примеры таблиц и отчетов БД «Театр драмы»




Экранная форма БД Драматический театр

Опрос по пройденному материалу.
Предлагается провести опрос по основным понятиям и определениям СУБД MS Access. Опрос проводится с помощью интерактивного кроссворда (разработан для данного урока), с автоматической проверкой правильности ответов и оценкой. Можно провести опрос с использованием интерактивной доски. (Приложение 1).
Источники информации
Литература
- Бакаревич Ю.Б., Пушкина Н.В. Самоучитель Microsoft Access 2002. СПб.: БХВ-Петербург, 2002. 720 с.
- Бакаревич Ю.Б., Пушкина Н.В. MS Access 2000 за 30 занятий. СПб.: БХВ-Петербург, 2001. 510 с.
- Винтер Р., Microsoft Access 97: Справочник. - СПб.: Питер, 1998. 416 с.
- Microsoft Access 2000. Шаг за шагом: Практическое пособие / Пер. с англ. М.: ЭКОМ, 2000. 352 с. /
- Шафрин Ю.А., Основы информатики и информационных технологий, учебное пособие в двух частях, М.: Лаборатория Базовых Знаний, 2001. 320 с.
- Угринович Н.Д., Информатика и информационные технологии, учебное пособие для 10-11 классов, М: Лаборатория Базовых Знаний, 2001. 464 с.
- Информатика. Базовый курс / Под ред. С.В. Симоновича. СПб.: Питер, 2001. 640 с.
Интернет сайты
- http://www.lessons-tva.info/ed…
- https://urok.1sept.ru/articles…
- http://rodinalla.narod.ru/lect…
- https://urok.1sept.ru/articles…







