Внедрение технологии критического мышления посредством чтения и письма на уроках английского языка . Конспект урока по теме: "Австралия" в 10-м классе

22.11.2005

Технология: критическое мышление (синквейн, ИНСЕРТ, кластер).

Цель: создать условия для осознания и осмысления новой учебной информации, её применения в новой учебной ситуации.

Образовательные задачи:

1) расширить кругозор по англоязычному страноведению, расширить знания об основных фактах истории, географии, природы, политической системы и экономики Австралии;

2) реализовать межпредметные связи (география, история, биология).

Познавательные:

1) развитие лингво-страноведческой компетенции;

2) активизация лексики и лексико-грамматических конструкций по теме.

Воспитательные:

1) поддерживать дух толерантности, принимая другие точки зрения;

2) воспитывать умение внимательно слушать и слышать, уважать другое мнение, поддерживать других и быть к ним благожелательными (компетентность толерантности).

Развивающие:

1) развивать критическое мышление через чтение информационного текста;

2) развивать логическое мышление;

3) развивать умение работать в группе (компетентности: интеллектуальная, социальная).

ХОД УРОКА

Epigraph

Australians all let us rejoice,
For we are young and free;
We’ve golden soil and wealth for toil,
Our home is girt by sea;
Our land abounds in Nature’s gifts
Of beauty rich and rare;
In history’s page, let every stage
Advance Australia fair!
“Advance Australia Fair”

( The National Anthem of Australia)

I. Стадия вызова

Teacher. Good morning, students. Glad to see you. Our lesson is devoted to a very unusual country. Today we’ll speak about Australia.

We have been learning for many lessons what kind of country it is, what animals live there, what climate it has.

The aim of this lesson is to summarize all the information about this strange, but very attractive country, and to learn some new interesting facts about it.

I. Teacher.

We’ll start from looking through all the facts about Australia. The first task is to make your own cinquain about Australia. If you forget what it is, I’ll remind you. It is a kind of poem, which consists of 5 lines (this word has French origin; cinq means five in French). The first line is a general word, the second line consists of two adjectives which describe this country, the third line includes 3 verbs on the topic, the fourth line is the main idea of your “ poem” (It must consist of 3-4 words) and the last line is a synonym of the general world (Australia). And now it’s time to start.

Make up as many cinquains as you can. All your cinquains will be different. Read aloud your cinquains, when you are ready. You can work in pairs or individually.

Examples.

  1. Pupils’ cinquains.
  2. Australia
  3. hot, strange
  4. to discover, to settle, to develop
  5. it’s situated in the Southern Hemisphere
  6. The upside down world
  7. Australia
  8. dry, sunny
  9. to go surfing, to explore, to impress
  10. it was a colony for convicts
  11. The unknown southern land

 II. Стадия осмысления

II. Teacher.

Look at the blackboard. You can see the epigraph of our lesson. These are the words of Australia’s National Anthem “ Advance Australia Fair”. It was composed by Peter Dodds Mc.Cormick. You have the words of the anthem on your desks. Let’s read this epigraph. All these beautiful words are devoted to Australia. It is a faraway, strange but very impressive and attractive country.

What do you know about Australia? I’m sure you know much about it. Let’s review the material on the Topic ”The Commonwealth of Australia.”

There is a scheme on your desks. The scheme helps you to revise the material, and to tell about this country.

We are divided into 2 groups. One group will ask questions, another group will answer them. Follow the scheme. (Рисунок 1)

Examples

Group 1 Group 2
Where is Australia situated? It is situated in the Southern Hemisphere.
How many states and territories does it consist of? It consists of 6 states and 2 territories.
What is the capital of Australia? The capital of Australia is Canberra.

III. Teacher.

Let’s summarize all the information on the topic. And make a special scheme which is called “cluster” on the backboard.

Do you know what this word means, and why did the scheme get this name? It shows us the ways of our thoughts. It is a structure of our thinking. (Рисунок 2)

IV. Teacher.

We have just made the cluster. All the facts we used, we had been learning for many lessons. And now it’s time to get more information about Australia.

There is a text on your desks. First of all you should read the text and then fill the table. There are four columns in the table.

“P ”

You should put a tick if you knew this fact before.

“E ”

New information

“-‘

Thought differently

“?”

Don’t understand, have questions

       

This technique is called INSERT

I- interactive

N- noting

S- system

E- effective

R- reading

T- thinking

Text.

GOVERNMENT

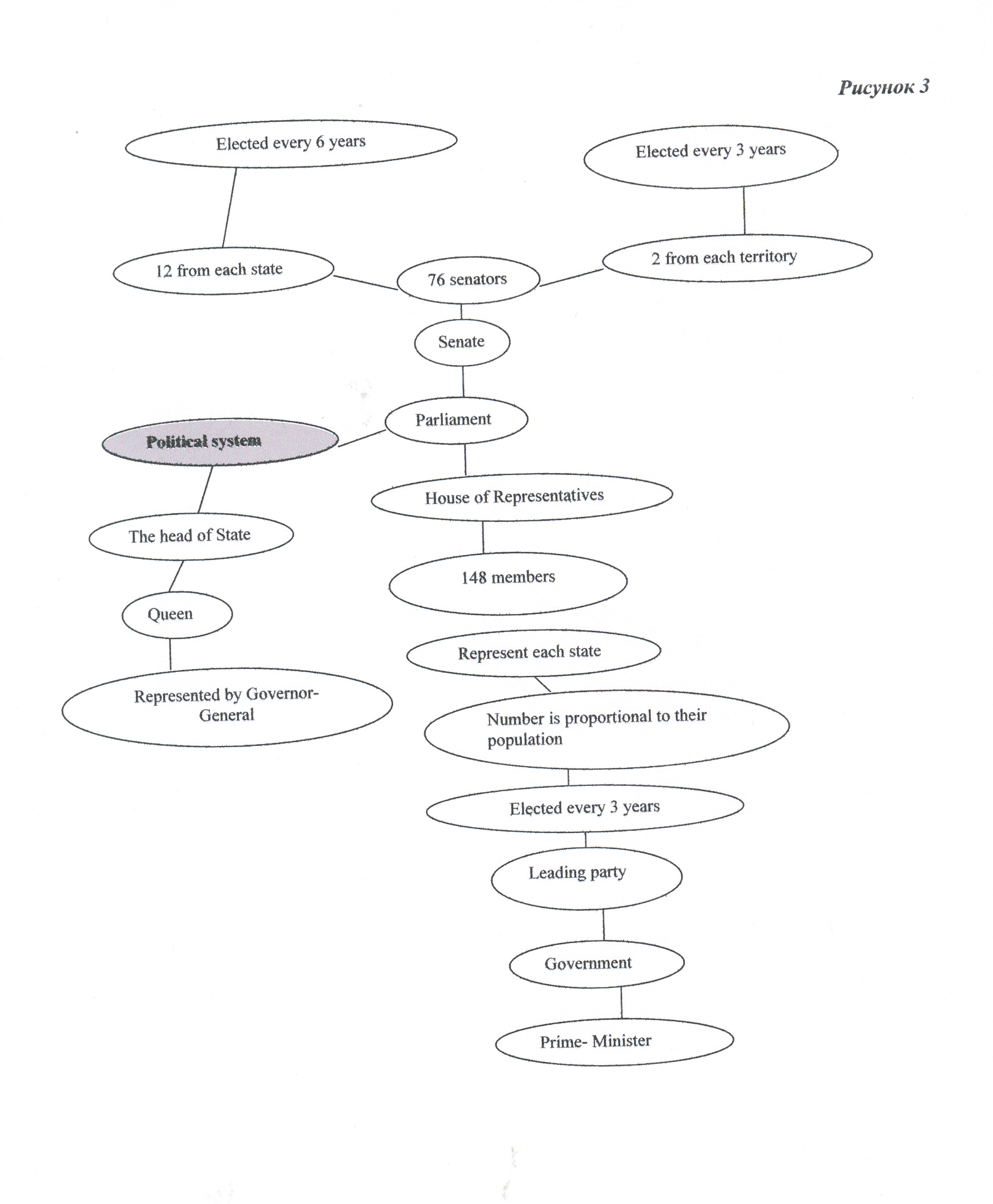
Before 1901 Austra1ia did not exist as а country. It was а collection of British colonies. In the 1890's the colonies came together at meetings called соnventiоns. The purpose of the meetings was to соme to an agreement оn how to form а new Government. Finally, they agreed оn the rules of а constitution that would estab1ish а new federal government. А Constitution is а set of rules bу which а country is governed and that the Par1iament must obey. The people of the colonies voted to accept this new Constitution and with the agreement of the British Par1iament the nation known as the Commonwealth of Austra1ia came into existence on 1 January 1901. The colonies became states of Austra1ia and а new Federal Austra1ian Par1iament was formed.

The Parliament consists of the Prime Minister, the Senate, the House of Representatives and the Queen who is represented in Australia bу the Governor General.

The Governor General is the Queen' s rерrеsentative in Australia and is chosen bу the Queen оn the advice of the Prime Minister. Тhe current Governor General is the Honourable Sir William Patrick Deane.

The Cabinet is а соunсil consisting of the Senate and the leading Political figures of the Government, with the Prime Minister as chairman. The current Prime Minister is the Honourable John Howard.

The House of Representatives has 148 mеmbers who аre directly voted in bу the people of Australia for three year terms. The numbers of members representing each state is proportional to their populations but there must be at least five members from each state. Its main function is to discuss bills, which аre new proposed laws. The political party who holds the majority of support in the House have the right to form the executive Government, with the leader of the party becoming the Prime Minister.

The Senate is the house of review. The Senate can request changes to, and reject any bill. There are 76 senators (12 Senators from each state and two from each territory). They are popularity elected. Senators from the 6 states аre elected for а six уeаr period and Senators from the territories are elected for three years.

Australia is the only English speaking country to have compulsory voting.

to establish - основывать, учреждать
to obey - слушаться, повиноваться
chairman - председатель
to propose -предлагать
to request - просить, запрашивать
to reject - отклонять, отвергать
compulsory - обязательный.

What new information have you learnt? What new facts have you found out? Let’s return to our cluster and add some new details to it. (Рисунок 3)

III. Стадия рефлексии

V. Teacher.

Look at the cluster, we have just made. Try to tell about the political system of Australia, and summarize everything we know about it. (Рисунок 4)

Teacher.

I’m afraid it’s time to stop. That’s all for now.

Goodbye, every one. Our lesson is over.


a_id: 310259