Векторный метод в школьном курсе геометрии
ВВЕДЕНИЕ.
Традиционно одной из самых сложных тем школьного курса геометрии является тема “Векторный метод в решении задач”. В то же время понятие вектора является одним из фундаментальных понятий современной математики. Конец XIX и начало XX столетия ознаменовались широким развитием векторного исчисления и его приложений. Будучи материалом математическим, векторный аппарат находит широкое применение в первую очередь в физике и других прикладных науках. Векторный метод является одним из широко употребляемых, красивых и современных методов решения задач, особенно в сочетании с координатным методом.
В данной работе рассмотрены основные свойства векторов, которые следует отнести к векторной алгебре. Приведена классификация задач и приемов их решения с использованием векторного метода.
Целью статьи является не столько пересказ учебного материала, отраженного во всех школьных учебниках геометрии, сколько акцентуация внимания на некоторых вопросах, которые вызывают наибольшую методическую трудность, вопросах, активизирующих мыслительную деятельность обучающихся, могущих послужить основой для небольших учебных исследований.
1. ПОНЯТИЕ ВЕКТОРА.
Термин вектор употребляют в геометрии по крайней мере в двух смыслах. С одной стороны, вектором называют направленный отрезок, с другой стороны, вектор понимают так, как понимают в физике “векторные величины”. Различают соответственно “конкретный вектор” – направленный отрезок и “абстрактный (или, как принято говорить, свободный) вектор”.
Направленным отрезком называют отрезок, у которого указан порядок концов, т.е. один конец назван началом, а другой конец – концом этого отрезка. Направленный отрезок называют вектором. Вообще, вместо векторов – направленных отрезков часто рассматривают “векторы” – упорядоченные пары точек: одна точка начало, другая – конец, не исключая их совпадения.
Свободным вектором (или просто вектором)
называется абстрактный объект, связанный с равными направленными
отрезками тем, что каждый из равных направленных отрезков считается
представителем данного свободного вектора, а неравные направленные
отрезки представляют собой неравные свободные векторы. Так
понимаемый вектор называется свободным потому, что он
представляется направленным отрезком независимо от того, от какой
точки он отложен. Равные направленные отрезки
и
представляют один и тот же вектор.
В частности, все нуль–векторы представляют один и тот же
нуль–вектор, который обозначается
.
Вектор характеризуется направлением и длиной (модулем). Задать вектор, – значит, задать направление и длину. Длина нуль–вектора равна 0, а направления он не имеет. Изображается нуль вектор любой точкой, которая рассматривается, как его начало и конец. Считается, что нулевой вектор параллелен и перпендикулярен любому вектору.
2. ОСНОВНЫЕ ОТНОШЕНИЯ И СВОЙСТВА.
Равные и коллинеарные векторы
Свойства векторов полезно рассматривать в аналогии со свойствами скалярных величин. Например, свойства равных векторов в аналогии со скалярными величинами представлены в следующей таблице:
|
векторы |
скаляры |
|
| рефлексивность | ||
| a=b |
симметричность | |
| a=b, b=c |
транзитивность |
Общеизвестно следующее свойство равных веторов: если
четырехугольник ABCD – параллелограмм, то
.
Введя этот признак, можно озадачить учащихся такими вопросами:
1. О равенстве каких еще векторов, можно говорить
применительно к параллелограмму ABСD?
2. Можно ли утверждать, что при наличии пары равных векторов
можно получить и другую пару также равных векторов?
3. Можно ли найти равные векторы в каких–либо пространственных
телах (например, в параллелепипеде, призме)?
И еще одно свойство: от любой точки можно отложить вектор, равный данному, и притом только один (сравните со свойствами параллельных прямых).
Задача. Как видно из свойств равных векторов, любые два вектора, равных между собой, но не лежащих на одной прямой, принадлежат некоторому параллелограмму. Что можно сказать о векторах, составляющих основания трапеции? Что можно сказать о векторах, принадлежащих основаниям усеченной призмы?
Учащиеся должны продемонстрировать понимание разницы между равными векторами и коллинеарными. К тому же необходимо “увидеть” не только сонаправленные, но и противоположные векторы.
Сумма векторов. Умножение вектора на число.
Рассмотрим свойства суммы также в аналогии со скалярами:
Весьма полезно после этого разобрать, какие из рассмотренных свойств имеют аналогию со свойствами произведения скалярных величин, а какие – нет.
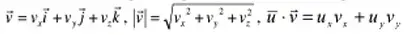
Координаты вектора. Скалярное произведение.
Проекцией vx вектора
на ось х называется длина его составляющей
по этой оси, взятая со знаком “+”, если направление вектора
совпадает с направлением оси, и со знаком “–”
в противном случае. Заметим, что проекция вектора на ось равна
длине этого вектора умноженной на косинус угла между вектором и
осью.
При разложении вектора на составляющие вдоль осей координат в
декартовой системе координат вводится понятие координат
вектора как коэффициентов разложения: если
то вектор
имеет координаты
. При этом длина вектора
равна ![]()
Скалярным произведением двух векторов называется произведение их
абсолютных величин на косинус угла между ними:
.
В декартовой системе координат скалярное произведение равно
сумме произведений соответствующих координат векторов:
Весьма полезным при изучении данной темы может
оказаться рассмотрение аналогичных определений в трехмерной модели
пространства: ![]()
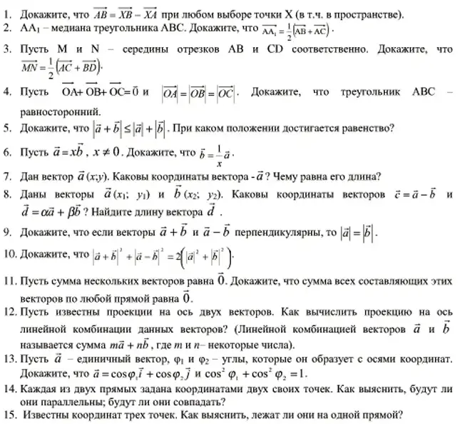
3. КЛЮЧЕВЫЕ ЗАДАЧИ ДЛЯ ОТРАБОТКИ ПОНЯТИЙНОГО АППАРАТА И ОСНОВНЫХ ОПЕРАЦИЙ С ВЕКТОРАМИ.
4. ПРИМЕНЕНИЕ ВЕКТОРОВ К РЕШЕНИЮ ЗАДАЧ И ДОКАЗАТЕЛЬСТВУ ТЕОРЕМ
Векторный аппарат используется при доказательстве некоторых теорем и решении многих задач. Сила векторного метода заключается в том, что он позволяет легко делать обобщения, роль которых в математике трудно переоценить. Хотя следует иметь в виду, что векторный метод не является универсальным и к решению некоторых задач может быть неприменим или малоэффективен.
После изучения основных понятий и фактов, целесообразно провести обобщающий урок, результатом которого должна стать следующая таблица, используемая в дальнейшем при решении задач более высокого уровня.
Компонентами умения использовать векторный метод являются следующие умения:
- переводить геометрические термины на язык векторов и наоборот (осуществлять переход от соотношения между фигурами на соотношения между векторами и наоборот);
- выполнять операции над векторами (находить сумму, разность векторов);
- представлять вектор в виде суммы, разности векторов;
- преобразовывать векторные соотношения;
- переходить от соотношения между векторами к соотношениям между их длинами;
- выражать длину вектора через его скалярный квадрат;
- выражать величину угла между векторами через их скалярное произведение.
Классифицируем наиболее употребительные задачи, при решении которых применяется векторный метод.
- Доказательство параллельности прямых и отрезков.
- Задачи на доказательство деления отрезка в данном отношении.
- Доказательство принадлежности трех точек одной прямой.
- Доказательство перпендикулярности прямых и отрезков.
- Задачи на обоснование зависимости между длинами отрезков.
- Задачи на вычисление величины угла.
Ключом к решению задач указанных типов является приведенная выше таблица.
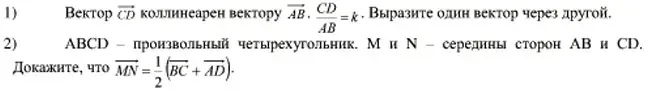
5. КЛЮЧЕВЫЕ ЗАДАЧИ, СПОСОБСТВУЮЩИЕ ФОРМИРОВАНИЮ УМЕНИЯ ИСПОЛЬЗОВАТЬ ВЕКТОРНЫЙ МЕТОД.
1) Отрезки АВ и СD параллельны. Записать это соотношение в векторной форме.
2) Точка С принадлежит отрезку АВ и АВ:ВС=m:n. Что означает это на векторном языке?
7.8. Докажите.
Задачи указанных типов формируют умения и навыки, являющиеся компонентами векторного метода решения задач. В процессе решения этих задач вырабатываются критерии использования векторов для доказательства различных зависимостей. Приведем несколько примеров задач, при решении которых использован векторный метод.










