Методическая разработка исследовательской работы по физике по теме «Изменение импульса тела и импульса силы»
Скачать презентацию (666.27 КБ)
Практикум по физике 9-10 классы.
Цель: Сравнение импульса силы с изменением импульса тела.
Цели исследования:
- Анализируем изменение импульса тела при его равноускоренном движении под действием постоянной силы.
- Применяем компьютерную измерительную систему для измерения малых промежутков времени.
- Осваиваем методы подтверждения достоверности экспериментальных фактов.
- Готовимся к ЕГЭ.
Введение
Этапы проектной деятельности:
- Этап предпроектной подготовки выбор и формулирование темы проекта;
- определение цели исследовательского проекта;
- определение цели учебно-исследовательского проекта;
- выдвижение гипотезы;
- постановка задач;
- определение методов исследования;
- сбор необходимой информации.
Этап планирования:
- планирование процесса выполнения проекта руководителем;
- обсуждение возможных результатов по направлениям исследования;
- планирование работы творческих групп;
- определение сроков представления промежуточных и итоговых результатов.
Организационно-исследовательский этап:
- обсуждение и обработка информаций по направлениям исследования;
- подведение промежуточных итогов исследования;
- дополнительный сбор информации;
- сопоставление конечных результатов с положениями выдвинутой гипотезы;
- итоговый отчет творческих групп о результатах исследования;
- оформление результатов исследования по выбранным направлениям.
Заключительный этап (этап представления результатов):
- подготовка презентации результатов;
- публичная презентация проектной работы;
- анализ работы, проделанной в течение проектного периода;
- оценка работы проектной группы в целом и каждого его ученика.
Содержание
- Гипотеза, цель и структура исследования
- Теоретический материал
- Проведение измерений с использованием компьютерной измерительной системы для измерения малых промежутков времени.
- Анализ полученных результатов
- Выводы
Цель работы: Сравнение импульса силы с изменением импульса тела.
Гипотеза: Импульс силы равен изменению импульса тела.
Используемое оборудование:
- магнитоэлектрический датчик положения из состава цифровой лаборатории L-micro
- компьютер с установленным программным обеспечением
- штатив
- направляющая рейка
- каретка
- транспортир
- калькулятор
- динамометр с пределом измерения 1Н.
Импульс тела - в механике Ньютона - мера механического движения, представляющая собой векторную величину, равную для материальной точки произведению массы этой точки на её скорость и направленную так же, как вектор скорости. Единицей измерения импульса тела в СИ является кг-метр в секунду (кг ∙ м/с).
Второй закон Ньютона
В соответствии со вторым законом Ньютона можно ввести понятие импульса силы
как меры действия силы за некоторый промежуток времени, и равного произведению
значения силы на время её действия. Импульс силы также является векторной величиной.
Второй закон Ньютона можно переформулировать: скорость изменения импульса тела равна действующей на него силе. F = Δp/Δt.
Интересно, что именно в виде формулировки F*Δt = Δp - импульс силы равняется изменению импульса, сформулировал закон Ньютон.
Для практической проверки этого соотношения проведем два эксперимента:
- измерение силы, под действием которой каретка скользит по наклонной направляющей рейке;
- измерение мгновенной скорости каретки, скользящей по наклонной направляющей рейке, в двух точках и измерение интервала времени прохождения каретки между этими двумя точками.
Измерение силы. Из рисунка видно, что равнодействующая равна F1 - Fтр.

Рисунок 1
Для измерения равнодействующей достаточно прицепить к каретке динамометр и равномерно перемещать каретку вдоль направляющей вниз. При равномерном движении каретки вниз динамометр компенсирует равнодействующую силу и, следовательно, его показания совпадают со значением равнодействующей силы Fдин. = F1 - Fтр.= F.

Рисунок 2
Измерение мгновенной скорости
Экспериментальная установка для измерения мгновенных скоростей условно представлена на рисунке.

Рисунок 3
Проведение эксперимента
Соберите установку в соответствии с рисунками 1, 2, 3.
Проведите подготовку установки, герконов датчика и программы к эксперименту.
Используя панель управления, установите частоту дискретизации (опроса) датчика 10000 Гц. Используя панель «Каналы» проверьте отключение фильтра датчика.
Нажмите кнопку «Старт» и проведите 10 пусков каретки. Нет необходимости останавливать эксперимент после каждого пуска. После окончания пусков нажмите кнопку «Стоп», а затем кнопку «Обзор».
Вы получите запись ваших результатов эксперимента в виде, представленном на рисунке.
Рисунок 4
Подготовьте в тетради таблицу 1 и таблицу 2.
Запомните полученный результат в файле с удобным вам именем, используя меню кнопки «Файл». Наличие этого файла позволит вам продолжить обработку результатов при случайном сбросе данных.
Таблица 1
| Номер пуска |
Δt12 |
Δt23 |
Δt34 |
|
1 |
|
||
|
... |
|||
|
10 |
|||
|
Среднее значение |
Δt12ср = |
Δt23ср = |
Δt34ср = |
Таблица 2
|
u1, м/с
|
u2, м/с |
m, кг |
p1, кг·м/с |
p2, кг·м/с |
p2 - p1, кг·м/с |
F, Н |
F. t , Н.с |
|
0,100±0,002 |
Выделите фрагмент соответствующий каждому пуску.
- С помощью маркеров, используя панель «Разности параметров» определите значения интервалов времени Δt12, Δt23 и Δt34. Занесите полученные данные в таблицу 1.
- Вычислите среднее значение Δt12ср, Δt23ср и Δt34ср.
- В дальнейших расчетах в качестве значений интервалов Δt12, Δt23 и Δt34 будем использовать значения Δt12ср, Δt23ср и Δt34ср.

- Зацепите динамометр за каретку. Придерживая каретку динамометром, постарайтесь обеспечить равномерное движение каретки вниз в соответствии с рисунком 2. Рекомендации: угол наклона динамометра относительно рейки должен быть минимальным. Учитывая, что силы, действующие на каретку, не зависят от местоположения каретки, вам достаточно обеспечить такое движение даже на небольшом участке движения. Критерий равномерности движения - постоянство показаний динамометра.
- Запишите значение силы F в таблицу 2.
Выполните расчет скоростей v1,v2, изменение импульса тела p1и p2, времени движения каретки между точками, в которых определены значения мгновенных скоростей t, импульса силы F∙t и заполните таблицу 2.
Для расчетов используйте следующие формулы:
v1 = Δl12/Δt12;
v2 = Δl34/Δt34;
p1= m · v1; p2= m · v2;
t = (Δt12/2) + Δt23 + (Δt34/2).
- Зацепите динамометр за каретку. Придерживая каретку динамометром, постарайтесь обеспечить равномерное движение каретки вниз в соответствии с рисунком 2. Рекомендации: угол наклона динамометра относительно рейки должен быть минимальным. Учитывая, что силы, действующие на каретку, не зависят от местоположения каретки, вам достаточно обеспечить такое движение даже на небольшом участке движения. Критерий равномерности движения - постоянство показаний динамометра.
- Запишите значение силы F в таблицу 2.
Выполните расчет скоростей v1,v2, изменение импульса тела p1и p2, времени движения каретки между точками, в которых определены значения мгновенных скоростей t, импульса силы F∙t и заполните таблицу 2.
Для расчетов используйте следующие формулы:
v1 = Δl12/Δt12;
v2 = Δl34/Δt34;
p1=m · v1; p2=m · v2;
t = (Δt12/2) + Δt23 + (Δt34/2).
Оценка полученных результатов
Возможность для оценки достоверности результатов эксперимента дает определение относительного отклонения друг от друга сравниваемых величин.
В этом исследовании мы сравнивали величины А = p2 - p1 и В = F · t. Относительное отклонение между ними равно

Вывод: Эксперимент показал, что отклонение между изменением импульса и импульсом силы составляет ………..%.
Дополнительное самостоятельное задание.
С использованием полученных данных, информации, представленной на рис. 2, определите силу трения Fтр.

Рисунок 2
Готовимся к ЕГЭ
Задача 1. Тело массой 2 кг свободно падает без начальной скорости с высоты 5 м на горизонтальную поверхность и отскакивает от нее со скоростью 5 м/с. Вычистите абсолютную величину изменения импульса тела при ударе.
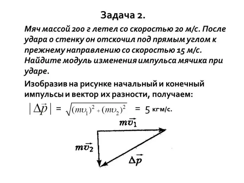
Задача 2. Мяч массой 200 г летел со скоростью 20 м/с. После удара о стенку он отскочил под прямым углом к прежнему направлению со скоростью 15 м/с. Вычислите модуль изменения импульса мячика при ударе.
Достигнутые результаты учащихся:
- формирование информационных умений школьников;
- понимание возрастающей роли естественных наук и научных исследований в современном мире, постоянного процесса эволюции научного знания;
- овладение научным подходом к решению различных задач;
- овладение умениями формулировать гипотезы, конструировать, проводить эксперименты, оценивать полученные результаты;
- овладение умением сопоставлять экспериментальные и теоретические знания с объективными реалиями жизни;
- формирование умений безопасного и эффективного использования цифрового лабораторного оборудования, проведения точных измерений и адекватной оценки полученных результатов, представления научно обоснованных аргументов своих действий.
Используемая литература
- Буров В.А., Иванов А.И., Свиридов В.И. Фронтальные экспериментальные задания по физике-9. - М.: Просвещение, 1986.
- Шахмаев Н.М., Шахмаев С.Н., Шодиев Д.Ш. Физика-10. - М.: Просвещение, 1991.
- Касьянов В.А. Физика 10 кл.: Учебник для общеобразов. учреждений. - 6-е изд., М.: Дрофа, 2017.
- Элементарный учебник физики под ред. акад. Г.С.Ландсберга, том1. Механика. Теплота. Молекулярная физика.: М., 1995.
- Перельман Я.И. Занимательная физика. В двух книгах. Книга1. 20-е изд., стереотип. М.: Наука,1999.-224с.
- Демонстрационный эксперимент по физике в средней школе. - Под ред. А.А.Покровского. Т.1. М.: Просвещение, 1998.
- Ковтунович М.Г. Домашний эксперимент по физике /М.Г.Ковтунович. М.: Гуманитар. изд. центр ВЛАДОС, 2007.
- Павленко Ю.Г. Начала физики/ Экзамен, 2007.
- Институт новых технологий http://www.neuropsycholog.ru/
- Н.В.Шаронова. Лабораторный практикум по физике с применением цифровых лабораторий. Книга для учителя./ Бином, 2014.