Урок физики на тему «Плотность вещества». 7-й класс

10.04.2015

Скачать презентацию (206.90 КБ)

Неоднократно тему «Плотность вещества», проходимую в 7 классе, обыгрывали и так и этак. Однако, на моей практике еще никто не предлагал эту тему как основу для прохождения темы «Плавание тел». И не мудрено – ведь времени между темами проходит почти 4 месяца.
Тем не менее, как показала практика, при упоминании о плавании тел и, как следствие, создание понятийной базы для этой темы можно и нужно закладывать еще  раньше – а именно при прохождении темы «Плотность вещества».
Это в лучшую сторону отражается и на понятийном уровне самой темы «Плотность вещества» – ведь при сравнении плотностей различных веществ часто приходится ограничиваться парами «твердое тело – твердое тело» и «жидкость – жидкость» просто потому, что учащиеся еще не могут себе представить жидкость тяжелее металла или камень легче воды – они не трогали такое в руках, этого не встретишь в обычной жизни… Зато каждый из них видел, трогал и даже ел пастилу, молоко, жевательный мармелад и кисель.
Подобная связь тем благотворно отражается на каждой из них, ведь мы связываем их с жизненным опытом учащихся, а определения и формулы прочно завязываются на уже известные процессы.

Тип урока: урок изучения нового материала.

Цель: ввести понятие плотности вещества, научить уверенно сравнивать плотности тел, находящихся в различных агрегатных состояниях, показать практическую значимость величины,  как для дальнейшего изучения физики, так и для применения в жизни.

Задачи урока:

  • Образовательные:
    • cформировать представление о плотности вещества как о величине, численно равной массе единицы объёма, умение определять плотность тел.
    • сформировать понятийную базу для дальнейшего изучения физики, а именно для темы «Плавание тел»
    • показать практическое применение усвоенных знаний в жизни и дальнейшем изучении физики
    • продолжить формирование ключевых компетенций учащихся: анализировать, обобщать, делать выводы
  • Воспитательные:
    • продолжить формирование  системы взглядов на мир;
    • воспитывать интерес к творческой и исследовательский работе.
  • Развивающие:
    • развивать речь, мышление;
    • совершенствовать умственную деятельность: анализ, синтез, классификация, способность наблюдать, делать выводы, выделять существенные признаки объектов, выдвигать гипотезы, проверять результаты;
    • развивать интерес к физике как  науки о природе.

Оборудование к уроку:

  • Рабочая тетрадь
  • Весы демонстрационные с разновесами
  • Весы ученические с разновесами
  • Несколько тел равных/разных объемов/масс
  • Термос с сухим льдом (CO2)/ видеоролик с соответствующим опытом
  • Жидкости разных плотностей
  • Пастила и молоко или цилиндрики жевательного мармелада и кисель (не обязательно)
  • Ноутбук, видеопроектор, экран
  • Презентация к уроку «Плотность»
  • Дополнительно: слайды 15-19 «Архимед и корона»

Домашнее задание: §21, определить плотности 2-3 предметов домашнего обихода,  рассчитать будут ли они плавать в морской воде, масле, нефти.

План урока:

  1. Организация начала урока – 3 мин.
  2. Изучение нового материала – 20 мин.
  3. Практическая работа  – 15 мин.
  4. Рефлексия – 5 мин.
  5. Подведение итогов урока – 2 мин.
  6. Дополнительно просмотр слайдов 15-19 «Архимед и корона»

ХОД УРОКА

Организация начала занятия

Здравствуйте дети! Сегодня у нас будет не совсем обычный урок и будет он проходить не в обычном классе, а на кухне! Итак, представьте, что мы на кухне…

Учитель надевает фартук и косынку.

1. Цель урока

Для того чтобы нам было удобней познавать окружающий мир не только с точки зрения науки, но и дома, в быту, мы должны уметь описывать свойства и характеристики различных тел, и именно для этого необходим сегодняшний урок, тема которого называется «Плотность».
Слайд 1 – тема
А разобраться, что же это за понятие, нам поможет поваренная книга… Выберем что-нибудь попроще.

2. Постановка проблемы

По рецепту, для того, чтобы приготовить несколько бутербродов, необходимо взять около 300г сыра и столько же грамм хлеба.
Вот сыр, а что с хлебом? Давайте отрежем такой же по форме и объему кусок хлеба. Вероятно, он будет такой же по массе?

Дети отвечают – нет:

– Почему?
– Они разной массы! (Хлеб легче сыра. Всегда, или в данной ситуации? Помним, что кусочки одинаковы по объему).

Дети отвечают – да:

Давайте проверим это!

Учитель приглашает к кафедре двух учеников, и они сравнивают массу на весах.

– А теперь сравним несколько тел, которые находятся у вас на столе.

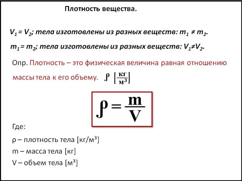
Сравнивая массы и объемы тел 1, 2, 3 и 4 приходим к выводу:

V1 = V2; тела изготовлены из разных веществ: m1 =/= m2.
m1 = m2; тела изготовлены из разных веществ: V1 =/= V2.

Слайд 1 – вывод

Вывод записываем в тетрадь

3. Изучение нового материала

Формулируем определение плотности вещества.

Для того, чтобы связать массу и объем тела, была введена величина плотности, как отношения массы тела к его объему.
Запишем определение в тетрадь.

Опр. Плотность – это физическая величина, равная отношению массы тела к его объему.

Слайд 1 – определение

Запись определения в тетради.

Обозначается плотность буквой ?,

Слайд 1 – обозначение
ее формула записывается прямо по определению:

Слайд 1 – формула

Запишем обозначения и единицы измерения всех букв входящих в формулу плотности:
Иногда удобно брать несистемную единицу измерения плотности – г/см3, выведем соотношение между единицами измерения:

Слайд 2

Вывод записываем в тетрадь.

4. Систематизация знаний

У разных веществ разные плотности, и чем больше плотность вещества, тем меньший объем оно будет занимать.
Итак, чья плотность больше: сыра, или хлеба?

Дети отвечают.

Как мы уже выяснили сыр плотнее хлеба, и потому у него будет меньший объем при такой же массе. Но это твердые вещества, а как же жидкости? –
А теперь я приглашаю вас в бар.

Учитель показывает, как распределяются в мензурке/фужере жидкости разных плотностей.

Какая из жидкостей имеет большую плотность? Почему?
А если у нас будут газы разных плотностей?
Учитель показывает опыт с углекислым газом газом или демонстрирует видео.
Для опыта потребуется сухой лед в металлическом термосе и теплая вода.
Какой газ более плотный? Почему?
В нашей жизни нас окружает множество различных веществ, плотности некоторых из них можно найти в вашем учебнике, в таблицах на стр. 50-51.
Рассматриваем таблицы, особенно привлекаем внимание ко льду, подсолнечному маслу, спирту, молоку, чистой воде (то, что используется в проверочном тесте)

Практическая работа

Отлично вы справились со всеми препятствиями на пути к знаниям, а теперь, вернемся на кухню, возьмем немного сладкого. Скажите, будет ли пастила тонуть в молоке? Как это доказать?

Выполняем заполнение таблицы (слайд 3):

тело

масса тела, m, г

а, см

b, см

с, см

объем тела, V = a • b • c, см3

плотность тела, г/см3

плотность тела, кг/м3

 

 

 

 

 

 

 

 

 

Сравниваем полученную плотность пастилы и молока, делаем вывод и записываем его под таблицей.

5. Подведение итогов урока. Рефлексия

Ну как, теперь вы знаете, что такое плотность?
А давайте проверим, насколько хорошо вы усвоили это понятие.

Выполнение теста, слайды 4-6:

1.  Плотностью называют…

а)  физическую величину, равную отношению объёма тела к его массе.
б)  физическую величину, равную отношению массы тела к его объёму.
в)  физическое явление.

2.  В системе СИ  плотность измеряется в…

а)  г/см3.
б)  г/л.
в)  кг/м3.

3.  Стакан  с подсолнечным маслом тяжелее…

а)  такого же стакана со спиртом.
б) такого же стакана с молоком.
в)  такого же стакана с чистой водой.

4. Бутерброд падает маслом вниз потому, что…

а) плотность масла больше плотности хлеба, и даже малое количество масла тяжелее хлеба.
б) хлеб легче воздуха и потому всегда поворачивается вверх.
в) масло скользкое.

5. Если кусочек льда опустить в спирт, то…

а) он будет плавать на поверхности.
б) он утонет.
в)  он взорвется.

Самопроверка теста, слайд 7:

Далее следует самооценка:

Поставьте по 1 баллу за каждый правильный ответ на вопросы 1и 2, по 2 балла за каждый правильный ответ на вопросы 3-4-5.

8 баллов – оценка «5»
6-7 баллов – оценка «4»
Менее 6 баллов –  вас ждет учебник физики и хорошая оценка на следующем уроке.

6. Дополнительно:

Итак, мы познакомились с замечательной величиной – плотностью. Где же она нам может помочь?
Послушайте историю про Архимеда и корону:

Слайд 8

Об Архимеде и короне

Во время своего царствования в Сиракузах Гиерон после благополучного окончания всех своих мероприятий дал обет пожертвовать в какой-то храм золотую корону бессмертным богам.
Он условился с мастером о большой цене за работу и дал нужную ему массу золота. В назначенный день мастер принес свою работу царю, который нашел ее отлично исполненной; после взвешивания корона оказалась соответствующей выданной массе золота. После этого был сделан донос, что из короны была взята часть золота и вместо него примешано такое же количество серебра.
Гиерон разгневался на то, что его провели, и не находя способа уличить это воровство, попросил Архимеда хорошенько подумать об этом.
Тот, погруженный в думы по этому вопросу, как-то случайно пришел в баню и там, опустившись в ванну, заметил, что из нее вытекает такое же количество воды, каков объем его тела, погруженного в ванну.
Выяснив себе ценность этого факта, он, недолго думая, выскочил с радостью из ванны, пошел домой голым и громким голосом сообщал всем, что он нашел то, что искал. Он бежал и кричал одно и то же по-гречески: "Эврика, эврика!" ("Нашел, нашел!)". Затем, исходя из своего открытия, он, говорят, сделал два слитка, каждый такой же массы, какого была корона, один из золота, другой из серебра. Сделав это, он наполнил сосуд до самых краев и опустил в него серебряный слиток, и,... соответственное ему количество воды вытекло. Так он нашел, какой масса серебра соответствует какому то определенному объему воды. (То есть, что он нашел? – плотность серебра). Затем он произвел такое же исследование для золотого слитка. Потом таким же методом был определен объем короны. Она вытеснила воды больше, чем золотой слиток и кража была доказана.

7. Решение задач (при наличии оставшегося времени), запись домашнего задания:

Слайд 9


a_id: 656882