Путешествие в мир иррациональных уравнений

20.03.2013

Скачать презентацию (9.76 МБ)

Цель урока.

Образовательные – ввести понятие “иррациональное уравнение”; разобрать подробно алгоритм решения иррациональных уравнений методом возведения в квадрат обеих частей уравнения, который является основным; систематизировать и рассмотреть другие методы решения иррациональных уравнений; способствовать формированию умения выбирать наиболее рациональные способы решения иррациональных уравнений.

Развивающие – выработать умение мыслить, делать выводы, применять теоретические знания для решения задач.

Воспитывающие – воспитывать практическое отношение к знаниям, продолжить воспитание у учащихся устойчивого интереса к математике.

Тип урока: лекция.

Формы работы: фронтальная.

Оборудование: компьютер, мультимедийный проектор, экран, доска, листы для самостоятельной работы, листы с заданиями для работы на уроке.

Ход урока

1. Организационный момент. (2-3 минуты).

Проверить готовность группы и кабинета к уроку.

Сегодня на уроке я приглашаю вас в мир иррациональных уравнений, нам предстоит познакомиться с ними, разобрать способы решения данных уравнений и научиться выбирать наиболее рациональный способ для конкретного иррационального уравнения. Данная тема важна, так она входит в материал необходимый для сдачи экзамена по математике. (Слайд 1-2)

2. Актуализация знаний. Начало истории иррациональных чисел. (10 минут)

Вначале давайте немного поговорим об иррациональных числах, о том кто стоял у истоков появления иррациональных чисел. (Слайды 37- 48)

Если натуральные числа возникли в процессе счета, а рациональные – из потребности оперировать частями целого, то вещественные числа предназначены для измерения непрерывных величин. Расширение запаса рассматриваемых чисел привело к множеству вещественных чисел, которое помимо чисел рациональных включает также другие элементы, называемые иррациональными числами.

Иррациональное число – это вещественное число, которое не является рациональным, то есть не может быть представлено в виде дроби, где числитель и знаменатель является целым числом (причем знаменатель не равен нулю).

Концепция иррациональных чисел была не явным образом воспринята индийскими математиками в 7 веке до нашей эры, когда Манава выяснил, что квадратные корни некоторых натуральных чисел, таких, как 2 и 61, не могут быть явно выражены.

Первоначально термины “рациональный” и “иррациональный” относились не к числам, а соизмеримым и соответственно несоизмеримым величинам, которые пифагорейцы называли выразимыми и невыразимыми. Несоизмеримые величины еще в древности были названы иррациональными.

Первое доказательство существования иррациональных чисел приписывается Гиппасу, пифагорейцу, который нашёл это доказательство, изучая длины сторон пентаграммы. Гиппас обосновал, что не существует единой единицы длины. Он показал, что если гипотенуза равнобедренного прямоугольного треугольника содержит целое число единичных отрезков, то это число должно быть одновременно и четным, и нечетным.

Существует легенда, что Гиппас совершил открытие, находясь в морском походе, и был выброшен за борт другими пифагорейцами “за создание элемента вселенной, который отрицает доктрину, что все сущности во вселенной могут быть сведены к целым числам и их отношениям”.

Открытие Гиппаса поставило перед пифагорейской математикой серьёзную проблему, разрушив лежавшее в основе всей теории предположение, что числа и геометрические объекты едины и неразделимы.

Математики Индии, Ближнего и Среднего Востока, развивая алгебру, тригонометрию и астрономию, не могли обойтись без иррациональных величин, которые, однако, длительное время не признавали за числа.

В современных учебных руководствах основа определения иррационального числа опирается на идеи ал-Каши, Стевина и Декарта об измерении отрезков и о неограниченном приближении к искомому числу с помощью бесконечных десятичных дробей. Однако обоснованием свойств действительных чисел и полная теория их была разработана лишь в XIX в.

Не все знают, что современная форма и появилась не сразу. Эволюция знака радикала длилась почти пять веков, начиная с в далекого XIII в., когда итальянские и некоторые европейские математики впервые называли квадратный корень латинским словом Radix (корень) или сокращенно R.

Современный знак корня произошел от обозначения, примяемого немецкими математиками XV-XVI вв.:

Скорее всего, в последствии от таких обозначений как раз и образовался знак V, близкий по записи к знакомому школьникам современному знаку, но без верхней черты.

Автором этого труда был преподаватель математики из Вены, уроженец Чехии Криштоф Рудольф. Эти знаком пользовались А.Жирар, С.Стевин V (2) или V (3).

В 1626 г. нидерландский математик А.Жирар видоизменил знак корня Рудольфа и ввел совсем близкое к современному обозначение.

Такая форма записи начала вытеснять прежний знак R. Однако некоторое время знак корня писали разрывая верхнюю черту, а именно так:

И только в 1637 году Рене Декарт соединил горизонтальную черту с галочкой, применив новое обозначение в своей книге “геометрия”.

3. Изложение нового материала. (60 минут)

3.1. Понятие иррационального уравнения. (Слайд 3)

Иррациональным уравнением называются уравнения, в которых переменная содержится под знаком корня (радикала) или под знаком операции возведения в дробную степень.

Примеры иррациональных уравнений:

3.2. Основные приемы решения иррациональных уравнений. (Слайд 4)

Основная идея при решении уравнений данного типа - это освобождение их от иррациональности. Этого можно достичь путем совместного возведения обеих частей уравнения в нужную степень. Например:

Либо избавиться от иррациональности можно путем извлечения корня из соответствующей степени выражения, например:

При возведении обеих частей уравнения в нечетную степень (3,5,7…) выполняется равносильное преобразование уравнения, поэтому посторонние решения не появляются. (Слайды 6-7)

Пример решения уравнения:

Ответ: 0;1.

Возведение обеих частей уравнения в одну и ту же четную степень, является неравносильным преобразованием уравнений, поэтому в решении могут появляться посторонние корни. Для отсеивания посторонних корней необходимо выполнять проверку или находить область допустимых значений. (Слайды 8-9)

Рассмотрим примеры решения подобных уравнений (слайды 10-13).

В случае извлечения нечетных корней (n=3,5,…) преобразование вида является всегда равносильным, поэтому посторонних корней не появляется. (Слайд 14)

При извлечении корней четной степени (n=2,4,…) результат необходимо брать по модулю , так как по определению результат выполнения данной операции должен быть неотрицательным числом. (Слайд 15)

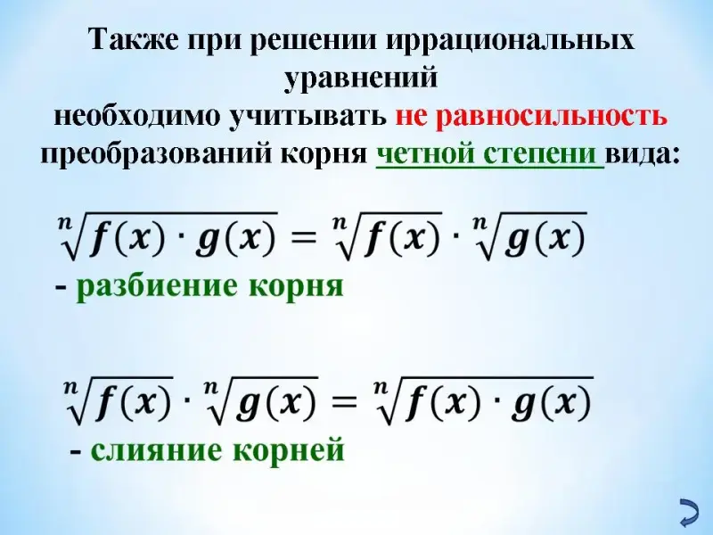
Также при решении иррациональных уравнений необходимо учитывать не равносильность преобразований корня четной степени вида (слайд 16):

- разбиение корня;

- слияние корней.

При разбиении подкоренного выражения возможна потеря корней из-за сужения области допустимых значений. При слиянии корней возможно получение посторонних корней из-за расширения исходного ОДЗ. Для того, чтобы предотвратить возможную потерю корней из-за сужения ОДЗ исходного выражения необходимого наряду с разбиением вида рассмотреть и второй его вариант (Слайд 17-18)

Алгоритм решения иррациональных уравнений основными методами (слайд 19):

  1. Найти ОДЗ или после нахождения корней уравнения выполнить проверку.
  2. Возвести в одну и ту же степень обе части уравнения.
  3. Решить полученное уравнение.
  4. Записать ответ.

3.3. Другие методы решения иррациональных уравнений. (Слайд 20)

1. Уединение корня в одной из частей уравнения, а потом возведение обеих частей уравнения в одну и ту же степень.

2. Введение новой переменной и решение полученного уравнения любым из известных методов.

3. Умножение на сопряженное выражение.

4. Метод применения свойств функции при нахождении корней уравнения.

5. Иррациональные уравнения, приводимые к уравнениям с модулями.

6. Искусственные приемы решения иррациональных уравнений.

7. Графический метод решения уравнений.

3.4. Примеры решения иррацилональных уравнений разными методами.

3.4.1. Уединение корня в одной из частей уравнения, а потом возведение обеих частей уравнения в одну и ту же степень. (Слайды 21-22)

Решить уравнение:

3.4.2. Введение новой переменной и решение полученного уравнения любым из известных методов. (Слайды 23-24)

Решить уравнение: .

3.4.3. Умножение на сопряженное выражение. (Слайды 25-27)

Решить уравнение:

3.4.4. Метод применения свойств функции при нахождении корней уравнения. (Слайд 28-30)

Решить уравнения: .

.

3.4.5. Иррациональные уравнения, приводимые к уравнениям с модулями. (Слайд 31-32)

Решить уравнение:

3.4.6. Искусственные приемы решения иррациональных уравнений. (Слайд 33-35)

Решить уравнение: .

4. Разбор заданий для самостоятельного решения дома. (Слайд 36) (10 минут)

Решите уравнения:

.

3.

Для разбора методов решения уравнений можно привлечь учащихся и потом обобщить все сказанное.

Первое уравнение быстрее решить методом подбора корней, применяя свойства функции, второе – решается основным приемом возведения обеих частей уравнения в квадрат. При решении третьего уравнения можно применить метод введения новой переменной, а для решения четвертого уравнения метод умножения на сопряженной уравнение.

5. Итог путешествия. Рефлексия. (Слайд 40) (5-7 минут)

Для подведения итогов и обобщения всего изложенного на уроке можно провести блиц опрос учащихся по вопросам:

  1. Какие уравнения называются иррациональными?
  2. Какой метод является основным при решении иррациональных уравнений?
  3. Всегда ли необходимо выполнять проверку или находить ОДЗ?
  4. Какие еще методы решения иррациональных уравнений вы запомнили?

Используемые источники

1. http://www.gov.uz/ru/helpinfo/science/245

2. http://ru.wikipedia.org/wiki/Заглавная_страница

3. А.Г. Мордкович, П.В. Семенов “Алгебра и начала анализа 11 класс”, профильный уровень, часть 1; Москва; “Мнемозина”; 2007 г.

4. Ю. Н. Макарычев “Алгебра 9” , дополнительные главы к школьному учебнику, учебное пособие для учащихся школ с углубленным изучением математики; Москва; Просвещение; 1997 г.

5. http://www.ankolpakov.ru/2011/03/04/o-znake-kvadratnogo-kornya/


a_id: 632182