Решение задач на нахождение неизвестного по двум разностям с использованием графической модели задачи
Цели:
образовательная: продолжить работу по формированию умения решения задач на нахождение неизвестного по двум разностям с использованием графической модели задачи;
развивающая: развивать мышление, математическую речь, зоркость, память, внимание;
воспитательная: воспитывать самостоятельность, находчивость, аккуратность, инициативу.
1. Сообщение темы.
На доске записан текст задачи.
В один магазин привезли 18 одинаковых бидонов молока, а в другой - 12 таких же бидонов. В первый магазин привезли на 228 л молока больше, чем во второй. Сколько литров молока привезли в каждый магазин?
- Прочитайте запись на доске и определите тему урока.
(На предыдущих уроках мы рассматривали решение задач на нахождение неизвестного по двум разностям. Сегодня мы продолжим работу над решением задач данного типа.)
2. Решение задач.
Задача 1
1) Анализ содержания:
- прочитайте задачу;
- что известно в задаче?
- как понимаете одинаковые бидоны?
- что можете сказать о вопросе?
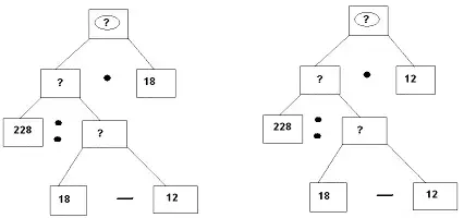
2) Графическая модель.
К доске пойдет…и составит графическую модель рассуждения.

3) Анализ задачи.
Рассуждай. Класс внимательно слушает, т.к. схему анализа задачи будете чертить самостоятельно.
(Чтобы ответить на первый главный вопрос задачи "Сколько литров молока привезли в первый магазин?" надо знать: сколько литров молока в первом бидоне, я это не знаю, и сколько таких бидонов привезли в первый магазин, я это знаю 18.
А чтобы узнать "сколько литров молока в одном бидоне?" надо знать: на сколько больше литров молока привезли в первый магазин, я это знаю - на 228 л и на сколько больше бидонов молока привезли в первый магазин, я это не знаю. А чтобы узнать: на сколько больше бидонов привезли в первый магазин, чем во второй (в этих "лишних" бидонах и содержатся 228 литров молока) надо знать: сколько бидонов молока привезли в первый магазин, я это знаю 18, и сколько бидонов молока привезли во второй магазин, я это знаю 12.
4) Схема анализа задачи.
Теперь самостоятельно начертите схемы анализа задачи. Один человек за доской.

5) Решение задачи.
Решайте задачу самостоятельно.
6) Проверка
Запишет решение задачи выражением…
228 : (18 - 12 ) * 18 = 684 (л)
228 : (18 - 12 ) * 12 = 456 (л)
Объясняй.
(Первым действием я узнал…
Вторым действием я узнал: сколько литров молока в одном бидоне)
Стоп! Дети, задайте ему вопрос по существу! Какие данные условия задачи помогли тебе ответить на этот вопрос?
(В задаче сказано, что в первый магазин привезли 18 бидонов молока, а во второй - 12, и говорится, что в первый магазин привезли на 228 л молока больше. Если в первый магазин привезли на 228 л молока больше, то эти лишние 228 л молока и находятся в "лишних" бидонах. Отсюда я смог найти, сколько молока в одном бидоне.)
Третьим действием…
Кто последнее действие выполнил по-другому? А можно его было выполнить по-другому? Как? А почему вы не стали выполнять по-другому?
(Я руководствовался своей схемой анализа задачи.)
Задача 2
Прочитайте вторую задачу
В один магазин привезли в одинаковых бидонах 684 л молока, а в другой - 456 л в таких же бидонах. В первый магазин привезли на 6 бидонов молока больше, чем во второй. Сколько бидонов молока привезли в каждый магазин?
Какие изменения надо внести в графическую модель и схему анализа задачи, чтобы она подходила ко второй задаче.
Составь графическую модель своего рассуждения.

Ваше мнение?
Как бы вы назвали вторую задачу по отношению к первой? (Обратной.)
Почему?
Запишите решение этой задачи выражением.
У доски…
684 : (( 684 - 656 ) : 6 ) = 18 (б.)
656 : (( 684 - 656 ) : 6 ) = 12 (б.)
Ваше мнение?
Задача 3
Решение задачи с геометрическими величинами: длина, ширина, площадь.
На доске: Длина прямоугольника 12 см, что в три раза больше его ширины. Найти площадь этого прямоугольника.
Какие знания нам потребуются, чтобы решить эту задачу? (Знания нахождения площади.)
Как найти площадь? (Чтобы найти площадь, нужно длину умножить на ширину.)
Что мы знаем об этих величинах?
Зная это, как найдём ширину? Почему делением? (Если длина прямоугольника в три раза больше его ширины, то ширина в три раза меньше его длины.)
Смоделируй это.
Рассуждай. (Надо 12 разделить на 3 равные части и взять одну такую часть.)

Решаем самостоятельно. (12 : 3 ) * 12 = 48 (см2)
Проверка: чему равна площадь? (48 см2)
Итак, чтобы грамотно выполнять все вычисления, которые встречаются в задачах, что мы должны хорошо знать? (Порядок выполнения действий.)
А что уметь выполнять? (Уметь выполнять арифметические действия с числами.)
3. Решение примеров.
Закрепим эти умения.
С этой целью самостоятельно вычислите значение выражения:
8014 - 132 * 54 + 44892 : 36
Проверка:
1) расставить порядок действий;
2) объяснить вычислительный прием деления многозначного числа на двузначное;
3) назовите значение выражения;
4) ваше мнение.
4. Итог урока.
Итак, что нам помогает в решении задач?
1. Прочные вычислительные навыки.
2. Графическая модель задачи. Какую помощь она оказывает?
1) Помогает видеть зависимость между искомым и данными задачи.
2) Помогает составить схему анализа задачи.
3) Помогает проанализировать задачу, опираясь на схему анализа.
4) Помогает составить план решения задачи и решить её.