Алексеева Татьяна Алексеевна
Найдено публикаций: 4
27.04.2017
Урок по экономике "Что такое труд?". 6-й класс
Современный опыт организации школьного экономического образования показывает, что у школьников формируется ранний интерес к изучению экономики. Поэтому большое значение приобретает проблема отбора содержания предмета и объем базисных знаний с учётом возраста детей, степень их подготовленности и мотивации. На этом уроке формируется представление о труде как об основе любого производства, о разнообразных видах и типах труда, понимании нужности всех профессий.
Читать
поделиться
14.04.2014
Урок по теме «Параллельность прямых и плоскостей». 10-й класс
В статье рассматривается методика повторения и обобщения материала по геометрии с презентацией. Она позволяет, опираясь на понятия и факты, знакомые учащимся, повторить правило, разнообразить способы подачи материала.
Читать
поделиться
в конкурсах
17.05.2012
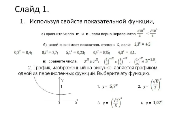
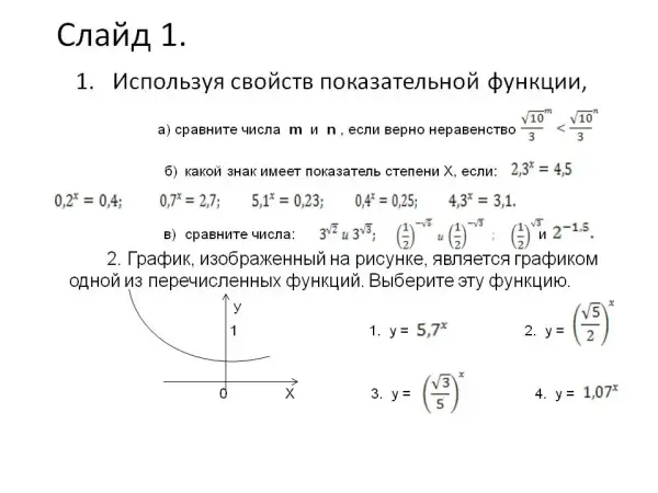
Показательная функция
В статье рассматривается метод повторения и закрепления изученного материала. Интерактивная доска активизирует самостоятельную деятельность, дифференцированный подход, умение быстро думать и принимать правильное решение, совершенствует вычислительный навык, учит применять знания при решении нестандартных задач.
Читать
поделиться
в конкурсах
11.04.2011
Урок по теме "Производная показательной и логарифмической функции"
Цель занятия: практическим путем вывести формулы производной показательной и логарифмической функций; проверка сформированности умений и навыков при решении примеров на их применение и исследовании функций.
Читать
поделиться
в конкурсах