Преобразование логарифмических выражений
Специальность СПО: Архитектура
Цели урока:
Обучающая:
- Систематизировать и обобщить знания, умения и навыки, связанные с применением методов преобразования логарифмических выражений;
Развивающая:
- развивать логическое мышление, умение организовывать собственную деятельность и осуществлять её оценку;
Воспитательная:
- формировать познавательный интерес к изучению дисциплины через примеры профессиональной направленности;
- способствовать овладению необходимыми навыками самостоятельной учебной деятельности.
Тип урока: Закрепление и обобщение полученных знаний.
Формы организации учебной деятельности: Фронтальная, парная, групповая, индивидуальная.
Оснащение урока:
- ТСО: компьютерный класс, презентация к уроку
- листы с заданиями;
- раздаточный материал по теме "Свойства логарифмов";
- задания работы групп;
- жетоны разного цвета;
- Инструкция по работе с тренажёром;
- Задания в тестовой форме по 2 вариантам в программе MyTestXPro.
Ход урока
1. Организационный этап
Когда студенты входят в класс, получают жетоны разного цвета.
Эпиграф к уроку (Приложение 1)
"Предмет математики настолько серьёзен, что полезно
не упускать случая сделать его немного занимательным".
/Б. Паскаль/
На уроке, отрабатывая серьёзную тему "Преобразование логарифмических выражений", мы выполним различные задания по математике, узнаем занимательные факты по специальности «Архитектура».
2. Актуализация опорных знаний
Прежде чем начнём работать с логарифмическими выражениями необходимо повторить свойства логарифма.
После повторения проводится математический диктант:
Заполни пропуски:

После выполнения заданий предлагаю обучающимся обменяться в парах листами с выполненным заданием, проверить по эталону и выставить оценки по критериям. (Приложение 1)
3. Обобщение и систематизация знаний
На столах жетоны разного цвета, объединитесь в 3 группы согласно цветам жетона.
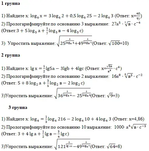
1 Задание. Работа в группах. (Приложение 2):
1.1. Укажите для каждого упражнения номера свойств логарифмов для их решения, поставив номер в клеточке.
1.2. Выполните задание и назовите ответ.
Задание 1.1. Укажите номер свойства логарифмов.
1 группа

Задание 1.2. Ответ 3 примера умножьте на 130, назовите ответ (Ответ 130)
"Эталон прочности"
С давних времен и до наших дней эталоном прочности для архитекторов являлась скорлупа куриного яйца. Отношение диаметра куриного яйца к толщине его скорлупы в среднем равно 130. Такое соотношение между диаметром пролета и его толщиной в сооружениях из камня было невозможно. Но для железобетонных сводов это отношение сегодня может достигать 1800, т.е. почти в 15 раз превосходить показатель, характеризующий прочность яичной скорлупы.
2 группа

Задание 2.2. Ответ 5 примера умножьте на 25, назовите ответ (175)
"Средний рост человека"
При расчете размеров помещения архитектору необходимо учитывать средний рост человека, приблизительно равный 175 см.

Задание 2.2. К ответу 2 примера прибавить число , назовите ответ ("Пирамида Хеопса")
В архитектуре пирамиды Хеопса присутствует число «Пи». В частности, если разделить длину периметра основания этой пирамиды на ее удвоенную высоту, получим число 3, 14159. В древних папирусах существует множество свидетельств того, что число «Пи» было не только хорошо известно древним египтянам, но и активно ими использовалось в инженерных расчетах.
2 Задание "Угадай слово"
2.1. Командам выдаётся задание на преобразование логарифмических выражений, в результате выполнения каждая группа получает слово (Приложение 2):
1 команда Логарифм
2 команда Архитектура
3 команда Строение
Логарифмическая спираль представляет собой кривую, которую описывает точка, движущаяся вдоль луча, равномерно вращающегося вокруг своего начала таким образом, что логарифм
расстояния от точки до начала луча возрастает прямо пропорционально углу поворота луча.
Различные здания имеют форму логарифмической спирали, например, Шуховская башня в Москве, винтовые лестницы, кафе в Англии.
2.2. Выполните задание

4. Применение знаний и умений в новой ситуации
Задание "Работа с тренажёром" https://learningapps.org/38650… (Приложение 1)
Выполните задание 20, 21, 22, записав в ячейку ниже ответ и проверив его, нажав значком на правой панели экрана.
Разбор заданий:

4. Контроль усвоения.
Выполнение задания в тестовой форме на компьютере по вариантам в программе MyTestXPro. Выставление оценок.
5. Рефлексия.
6. Подведение итогов урока. Оценка деятельности обучающихся.
Список использованной литературы.
1. Башмаков М.И. Математика: учебник для сред. проф. образ. М.: Издательский центр «Академия», 2014-256 с.
2. Колмагоров А.Н. Алгебра и начала анализа: учебник 10-11 класса. М: Просвещение. 2015.
3. Кузнецова Е.П., Г.Л.Муравьёва и др. Алгебра: учебное пособие для 11 класса. 2013.
Интернет-источники.
- https://ru.wikipedia.org/wiki/…
- http://piramidu.ru/
- https://serevko-uvk2.educrimea… matematika_i_arhitektura.pdf