Использование интерактивных медиапособий
В отличие от обычных технических средств обучения информационные компьютерные технологии позволяют не только обеспечить большим количеством готовых, строго отобранных знаний, но и развивать интеллектуальные, творческие способности учащихся, их умение самостоятельно приобретать новые знания, работать с различными источниками информации, в том числе с интернет-ресурсами. На мой взгляд, перспективными для использования являются образовательные предметные сайты, представляющие собой интерактивные модели - электронные пособия (электронные учебник, справочник, практикум, а также компьютерные тестирующие системы).
Обучающая функция медиаурока реализуется через педагогический сценарий, который состоит из трех взаимосвязанных блоков, которые содержат материалы по теории предмета, справочную информацию, а также упражнения и задачи в режиме самоконтроля.

Содержание каждого блока разбивается на экраны (web-страницы), которые также связаны между собой. Взаимосвязь экранов осуществляется за счет навигационной панели и гиперссылок, которые позволяют быстро выйти на нужную страницу. Учащийся сам определяет путь (последовательность) ознакомления с содержанием медиаурока. Электронные пособия содержат богатый наглядный материал и мультимедиа-эффекты, которые вызывают интерес у школьников.
Используя программу «Microsoft FrontPage», я создала электронное интерактивное пособие по биологии на тему «Железы внутренней секреции», который опубликован на областном Интернет-портале «Школьная планета» (http://planeta.edu.tomsk.ru/fi…).
При выборе темы я руководствовалась интересом учащихся к эндокринным заболеваниям и недостаточным информационным и наглядным материалом в школьных учебниках по этому вопросу. Электронное пособие рассчитано для пользователей с различным уровнем подготовки и степенью интереса к предмету.
На главной странице изложена основная теоретическая часть материала, в которой имеются гиперссылки для получения дополнительной информации о регуляции функций в организме.
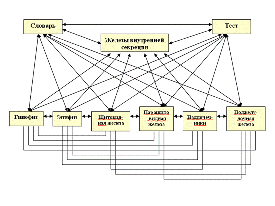
С помощью панели навигации можно перейти к изучению желез внутренней секреции: гипофиза, эпифиза, надпочечников, щитовидной, паращитовидных и поджелудочной желез.
Структура медиапособия определяет взаимосвязь web-страниц: сначала пользователь попадает на иллюстрированный экран, где изображено местоположение изучаемой железы и дается необходимая краткая информация о ней. С этой web-страницы можно перейти к разделам, посвященным данной эндокринной железе: «Функции железы», «Заболевания», «Это интересно». Материалы, изложенные в названных разделах, выполнены в программе «Microsoft Word», поэтому могут быть скопированы и использованы для дальнейшей работы.
Если учащемуся не требуется изучать функционирование органа, то можно перейти к изучению следующей железы внутренней секреции. Исходный материал о гипофизе, эпифизе, надпочечниках, а также о щитовидной, паращитовидных и поджелудочной железах размещён на 6 экранах, которые связывает между собой навигационная панель.
Содержание пособия выходит за рамки школьной программы и рассчитано на заинтересованных учащихся, которые желают расширить свой кругозор. Федеральная учебная программа по «Анатомии и физиологии человека» в 8-х классах предусматривает изучение гипофиза, надпочечников, щитовидной и поджелудочной желез. В электронном пособии, кроме того, имеется материал об эпифизе и паращитовидных железах. В разделе «Заболевания» помещены фотографии больных, страдающих различными эндокринными расстройствами, до и после лечения. В разделе «Это интересно» содержится дополнительная информация о железах внутренней секреции.
Данный медиапродукт содержит также справочную информацию - словарь биологических терминов (всего 31), в котором каждый термин имеет гиперссылку на подходящую страницу электронного пособия. Словарь занимает расширенный экран и связан с другими экранами медиапособия.
После изучения материалов пособия предлагается пройти тестирование по теме «Железы внутренней секреции». Тест составлен на основе программы «Microsoft Excel» и состоит из 20 вопросов: 17 вопросов из школьной программы и 3 вопроса из дополнительного материала: требуется знать гормоны эпифиза и паращитовидных желез; заболевание, связанное с гипофункцией надпочечников.
Учащимся предлагается выбрать единственный ответ из 4-х предложенных, набрать номер правильного ответа на каждый вопрос и ввести его в столбец «Ответы учащегося». Каждый правильный ответ дает 1 балл, максимально можно заработать 20 баллов. Счетчик определяет количество набранных баллов, которые можно перевести в оценки. Таким образом, проверка знаний осуществляется в режиме самоконтроля. Не удовлетворившись результатом тестирования, учащийся может легко и быстро найти необходимую информацию на страницах электронного пособия и повторить тест.
Предлагаемое Вашему вниманию электронное пособие имеет разветвленную структуру взаимосвязанных экранов:
Кроме того, web-страницы (экраны) о гипофизе, эпифизе, надпочечниках, а также о щитовидной, паращитовидных и поджелудочной железах содержат приложения: «Функции железы», «Заболевания», «Это интересно».

Таким образом, динамичность структуры электронного пособия обеспечивает интерактивность данному медиапродукту. Я полагаю, что использование образовательных сайтов в педагогической деятельности займет достойное место среди распространенных методов обучения.
Список литературы:
- Дистанционная педагогическая мастерская «Современные образовательные технологии». (http://planeta.edu.tomsk.ru/)
- Прищепа Т.А. Методические и дидактические аспекты использования и создания электронных интерактивных пособий (http://edu.tomsk.ru/).
* Часть рисунков "кликабельны" и имеют более крупные версии.




