Приемы и методы сравнения логарифмов
Сравнение значений логарифмов или значения логарифма с некоторым числом встречается в школьной практике решения задач не только как самостоятельная задача. Сравнивать логарифмы приходится, например, при решении уравнений и неравенств. Материалы статьи (задачи и их решения) располагаются по принципу "от простого к сложному" и могут быть использованы для подготовки и проведения урока (уроков) по данной теме, а также на факультативных занятиях. Количество рассматриваемых задач на уроке зависит от уровня класса, его профильного направления. В классах с углубленным изучением математики этот материал может быть использован для двухчасового урока-лекции.
1. (Устно.) Какие из функций являются возрастающими, а какие убывающими:
Замечание. Это упражнение является подготовительным.
2. (Устно.) Сравните с нулем:
Замечание. При решении упражнения № 2 можно использовать как свойства логарифмической функции с привлечением графика логарифмической функции, так и следующее полезное свойство:
если положительные числа a и b лежат на числовой прямой правее 1 или левее 1 (то есть a>1 и b>1 или 0<a<1 и 0<b<1), то logab > 0 ;
если положительные числа a и b лежат на числовой прямой по разные стороны от 1(то есть 0<a<1<b или 0<b<1<a), то logab < 0 [4].
Покажем использование этого свойства при решении № 2(а).
Так как ![]()
Так как функция y = log7t возрастает на R+, 10 > 7, то log710 > log77, то есть log710 > 1. Таким образом, положительные числа sin3 и log710 лежат по разные стороны от 1. Следовательно, logsin3log710 < 0.
3. (Устно.) Найдите ошибку в рассуждениях:
. Функция y = lgt возрастает на R+, тогда
,
Разделим обе части последнего неравенства на
. Получим, что 2 > 3.
Решение.
Положительные числа
и 10 (основание логарифма) лежат по разные стороны от 1. Значит,
< 0. При делении обеих частей неравенства на число
знак неравенства следует изменить на
противоположный.
4. (Устно.) Сравните числа:

Замечание. При решении упражнений № 4(a-c) используем свойство монотонности логарифмической функции. При решении № 4(d) используем свойство:
если c > a >1, то при b>1 справедливо неравенство logab > logcb.
Решение 4(d).
Так как 1 < 5 < 7 и 13 > 1, то log513 > log713.
5. Сравните числа log26 и 2.
Решение.
Первый способ (использование монотонности логарифмической функции).
2 = log24;
Функция y = log2t возрастает на R+, 6 > 4. Значит, log26 > log24 и log25 > 2.
Второй способ (составление разности).
Составим разность
.
6. Сравните числа
и -1.
Решение.
-1 =
;
Функция y =
убывает на R+, 3 < 5. Значит,
>
и
> -1.
7. Сравните числа
и 3log826.
Решение.

Функция y = log2t возрастает на R+, 25 < 26. Значит, log225 < log226 и .

Решение.
Первый способ.
![]()
Умножим обе части неравенства на 3: ![]()
Функция y = log 5t возрастает на R+ , 27 > 25. Значит, ![]()
Второй способ.
Составим разность
. Отсюда
.
9. Сравните числа log426 и log617.
Решение.
Оценим логарифмы, учитывая, что функции y = log4t и y = log6t возрастающие на R+:

Решение.
Учитывая, что функции
убывающие на R+, имеем:
. Значит, 
Замечание. Предложенный метод сравнения называют методом "вставки" или методом "разделения" (мы нашли число 4, разделяющее данные два числа).
11. Сравните числа log23 и log35.
Решение.
Заметим, что оба логарифма больше 1, но меньше 2.
Первый способ. Попробуем применить метод "разделения". Сравним логарифмы с числом
.

Второй способ (умножение на натуральное число).

Замечание 1. Суть метода "умножения на натуральное число" в том, что мы ищем натуральное число k, при умножении на которое сравниваемых чисел a и b получают такие числа ka и kb, что между ними находится хотя бы одно целое число.
Замечание 2. Реализация вышеописанного метода бывает весьма трудоемка, если сравниваемые числа очень близки друг к другу.
В этом случае можно попробовать сравнение методом "вычитания единицы". Покажем его на следующем примере.
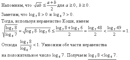
12. Сравните числа log78 и log67.
Решение.
Первый способ (вычитание единицы).
Вычтем из сравниваемых чисел по 1.

В первом неравенстве мы воспользовались тем, что
если c > a > 1, то при b > 1 справедливо неравенство logab > logcb.
Во втором неравенстве - монотонностью функции y = logax.
![]()
Замечание. Вычитать из сравниваемых чисел можно любое натуральное число n. При этом часто бывает достаточно взять n = 1.
Второй способ (применение неравенства Коши).

13. Сравните числа log2472 и log1218.
Решение.

14. Сравните числа log2080 и log80640.
Решение.

Решение.
Пусть log25 = x . Заметим, что x > 0.
Получаем неравенство
.
Найдем множество решений неравенства
, удовлетворяющих условию x > 0.
Возведем обе части неравенства
в квадрат (при x > 0 обе части неравенства
положительны). Имеем 9x2 < 9x + 28.
Множеством решений последнего неравенства является промежуток
.
Учитывая, что x > 0, получаем:
.

Ответ: неравенство верно.
Практикум по решению задач.
1. Сравните числа:
2. Расположите в порядке возрастания числа:
3. Решите неравенство 44 - 2·24+1 - 3 < 0. Является ли число √2 решением данного неравенства? (Ответ: (-∞; log23); число √2 является решением данного неравенства.)
Заключение.
Методов сравнения логарифмов много. Цель уроков по данной теме - научить ориентироваться в многообразии методов, выбирать и применять наиболее рациональный способ решения в каждой конкретной ситуации.
В классах с углубленным изучением математики материал по данной теме может быть изложен в форме лекции. Такая форма учебной деятельности предполагает, что материал лекции должен быть тщательно отобран, проработан, выстроен в определенной логической последовательности. Записи, которые делает учитель на доске, должны быть продуманными, математически точными.
Закрепление лекционного материала, отработку навыков по решению задач целесообразно проводить на уроках-практикумах. Цель практикума - не только закрепить и проверить полученные знания, но и пополнить их. Поэтому задания должны содержать задачи разного уровня, от самых простых задач до задач повышенной сложности. Учитель на таких практикумах выступает в роли консультанта.
Литература.
- Галицкий М.Л. и др.Углубленное изучение курса алгебры и математического анализа: Метод. рекомендации и дидактические материалы: Пособие для учителя.- М.: Просвещение, 1986.
- Зив Б.Г., Гольдич В.А. Дидактические материалы по алгебре и началам анализа для 10 класса. - СПб.: "ЧеРо-на-Неве", 2003.
- Литвиненко В.Н., Мордкович А. Г. Практикум по элементарной математике. Алгебра. Тригонометрия.: Учебное издание. - М.: Просвещение, 1990.
- Рязановский А.Р. Алгебра и начала анализа:500 способов и методов решения задач по математике для школьников и поступающих в вузы. - М.: Дрофа, 2001.
- Садовничий Ю.В. Математика. Конкурсные задачи по алгебре с решениями. Часть 4. Логарифмические уравнения, неравенства, системы. Учебное пособие.-3-е изд., стер.-М.:Издательский отдел УНЦДО, 2003.
- Шарыгин И.Ф., Голубев В.И.Факультативный курс по математике: Решение задач: Учеб. пособие для 11 кл. сред.шк.- М.: Просвещение, 1991.

