Урок информатики в 7-м классе по теме "Типы алгоритмов: линейные, разветвляющиеся, циклические"
Скачать презентацию (490.50 КБ)
Скачать презентацию (1.23 МБ)
Цель: cформировать знания об основных типах алгоритмических конструкций.
Задачи:
Образовательные - познакомить с основными типами алгоритмов; освоить принципы решения задач с использование готовых блок-схем.
Развивающие - развивать логическое мышление, умение оценивать логическую правильность рассуждений.
Воспитательная - воспитывать информационную культуру.
Программно-дидактическое обеспечение: ПЭВМ, локальная сеть, ОС Windows ХР, MS Office 2007, Activstudio Professional Edition V3, проектор, интерактивная доска или сетевой администратор NetOpSchool, тестирующие устройства Activote.
План урока
- Организационный момент.
- Актуализация полученных знаний.
- Изучение нового материала.
- Физминутка.
- Практическая работа на закрепление.
- Подведение итогов.
- Выставление оценок. Рефлексия.
Ход урока
1. Организационный момент.
2. Актуализация полученных знаний.
(При наличии интерактивной доски задания выполняются со всей группой. Учащиеся могут выполнять работу индивидуально, если программу Activstudio Professional установить на ученические компьютеры и заранее скопировать флипчарт).
3. Изучение нового материала (Презентация 1):
(Слайд 1)
Типы алгоритмов
(Слайд 2)
Любой алгоритм может быть представлен в виде комбинации трёх базовых структур:
- Линейный (следование).
- Разветвляющийся (ветвление).
- Циклический.
(Слайд 3, 4)
4. Линейный алгоритм. При выполнении линейного алгоритма исполнитель выполняет одну команду за другой в порядке их следования.
(Слайд 5, 6, 7)
5. Разветвляющийся алгоритм (ветвление). При выполнении разветвляющегося алгоритма действия исполнителя определяются результатами проверки некоторых условий. Структура ветвления может быть в полной и неполной форме.
(Слайд 8, 9, 10)
6. Циклический алгоритм. При исполнении циклического алгоритма отдельные команды или группы команд повторяются многократно.

Цикл пока - выполняется до тех пор, пока выполняется или пока не выполнится определенное условие.

Цикл для - количество повторений задается с помощью счетчика (переменной цикла).
- Физкультминутка. (Слайд 11).
- Практическая работа на закрепление "Решение задач с помощью блок-схем".
Презентация 2
Учащимся предлагается рассмотреть примеры задач слайд 1, 2, 3.
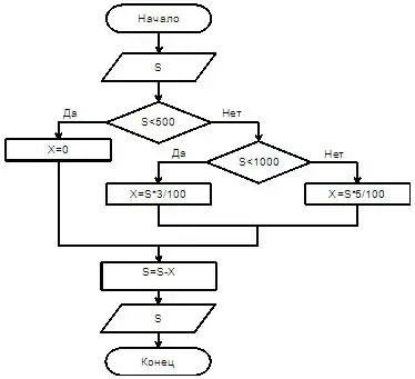
№ 1. Дана блок-схема вычисления стоимости покупки с учетом скидки. Скидка в 3% предоставляется в том случае, если сумма покупки больше 500 тенге, в 5% - если сумма больше 1000 тенге.
Используя блок-схему, вычислить сумму покупки с учетом скидки Х, если сумма покупки S составляет:
А) 600 тенге;
Б) 1300 тенге;
В) 200 тенге.

№ 2. Начав тренировки, лыжник в первый день пробежал S км. Каждый следующий день он увеличивал длину пробега на N км от предыдущего дня. Определить, суммарный путь за первые 4 дня тренировок.
Используя блок-схему, определить суммарный путь лыжника за первые 4 дня тренировок, если известно:
А) S=8, N=2;
Б) S=10, N=5.

7. Подведение итогов. (Тестирование с использованием тестирующих устройств Activote)
1. Последовательность действий, выполнение которых приводит к конечному результату - ...
- блок-схема
- алгоритм
- программа
- оператор
2. Изображение алгоритма с помощью специальных блоков называется ...
- блок-схемой
- алгоритмом
- программой
- оператором
3. Алгоритм, в котором выполнение команды зависит от выполнения условий, называется ...
- линейным
- циклическим
- разветвляющимся
- вспомогательным
4. Алгоритм, отдельные действия которого многократно повторяются, называется...
- линейным
- циклическим
- разветвляющимся
- вспомогательным
5. Алгоритм, в котором исполнитель выполняет одну команду за другой в порядке их следования, называется…
- линейным
- циклическим
- разветвляющимся
- вспомогательным
6. Некое логическое выражение, принимающее значение "Да" или "Нет", - это ...
- блок
- алгоритм
- программа
- условие
7. Блок условия изображается ...
- овалом
- прямоугольником
- ромбом
- параллелограммом
8. Какой тип алгоритма представлен с помощью блок-схемы

- линейный
- циклический
- разветвляющийся в полной форме
- разветвляющийся в неполной форме
9. Какой тип алгоритма представлен с помощью блок-схемы:

- линейный
- циклический
- разветвляющийся в полной форме
- разветвляющийся в неполной форме
10. Какой тип алгоритма представлен с помощью блок-схемы:

- линейный
- циклический
- разветвляющийся в полной форме
- разветвляющийся в неполной форме
8. Выставление оценок. Рефлексия.