Урок-лекция по математике по теме "Построение графиков, содержащих модуль"
Цель урока: обобщить и систематизировать материал данной темы.
План лекции (написать на доске)
а) повторить определение модуля
б) геометрическая интерпретация модуля
в) графики простейших функций, содержащих модуль
г) графики уравнений содержащих модули
д) построить графики функций ( самостоятельно)
Ход урока
1. Орг. момент
2. Содержание материала
2а. Повторить определение модуля
Модуль - абсолютная величина числа, равная расстоянию от начала отсчета до точки на числовой прямой.
Определение. Модуль числа a или абсолютная величина числа a равна a, если a больше или равно нулю и равна -a, если a меньше нуля:
![]()
Из определения следует, что для любого действительного числа a, ![]()
Геометрически |a| означает расстояние на координатной прямой от точки, изображающей число a, до начала отсчета.
Если
то на координатной прямой существуют две точки a и -a,
равноудаленные от нуля, модули которых равны.
Если a = 0, то на координатной прямой |a| изображается точкой 0.

2б. Использование геометрической интерпретации модуля
Геометрический смысл модуля разности величин - это расстояние между ними. Например, геометрический смысл выражения |x - a| - длина отрезка координатной оси, соединяющей точки с абсциссами а и х. Перевод алгебраической задачи на геометрический язык часто позволяет избежать громоздких решений.
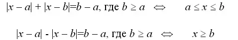
Пример 1. Решим уравнение |x - 2| + |x - 3|=1 с использованием геометрической интерпретации модуля.
Будем рассуждать следующим образом: исходя из геометрической интерпретации модуля, левая часть уравнения представляет собой сумму расстояний от некоторой точки с абсциссой х до двух фиксированных точек с абсциссами 2 и 3. Тогда очевидно, что все точки с абсциссами из отрезка [2; 3] обладают требуемым свойством, а точки, расположенные вне этого отрезка - нет. Отсюда ответ: множеством решений уравнения является отрезок [2; 3].
Ответ: х
[2; 3]
Пример 2. Решим уравнение |x - 1| - |x - 2|=1 с использованием геометрической интерпретации модуля.
Разность расстояний до точек с абсциссами 1 и 2 равна единице только для точек, расположенных на координатной оси правее числа 2. Следовательно, решением данного уравнения будет являться не отрезок, заключенный между точками 1 и 2, а луч, выходящий из точки 2, и направленный в положительном направлении оси х.
Ответ: х
[2; +
)
Обобщением вышеприведенных уравнений являются следующие равносильные переходы:

2в Графики простейших функций, содержащих знак абсолютной величины
Под простейшими функциями понимают алгебраическую сумму модулей линейных выражений.
В том случае, когда модулей несколько, удобнее не раскрывать модули, а использовать следующее утверждение:
алгебраическая сумма модулей n линейных выражений представляет собой кусочно-линейную функцию, график которой состоит из n +1 прямолинейных отрезков.
Тогда график может быть построен по n+2 точкам, n из которых представляют собой корни внутримодульных выражений, ещё одна - произвольная точка с абсциссой, меньшей меньшего из этих корней и последняя - с абсциссой, большей большего из корней.
Например:
1) f(x)=|x - 1|. Вычисляя функции в точках 1, 0 и 2, получаем график, состоящий из двух отрезков (рис.1);
2) f(x)=|x - 1| + |x - 2|. Вычисляя значение функции в точках с абсциссами 1, 2, 0 и 3, получаем график, состоящий из двух отрезков прямых (рис.2);
3) f(x)=|x - 1| + |x - 2| + |x - 3|. Для построения графика вычислим значения функции в точках 1, 2, 3, 0 и 4 (рис.3);
4) f(x)=|x - 1| - |x - 2|. График разности строится аналогично графику суммы, т.е. по точкам 1, 2, 0 и 3 (рис.4).

Рис. 1. Рис. 2. Рис. 3. Рис. 4.
2г Графики уравнений, содержащих модули
Когда в "стандартные" уравнения прямых, парабол, гипербол включают знак модуля, их графики становятся необычными и даже красивыми. Чтобы научиться строить такие графики, надо владеть приемами построения "базовых" фигур, а также твердо знать и понимать определение модуля числа.
Покажем на примерах некоторые приемы построения графиков уравнений с модулями.
Пример 3. Построим график уравнения y=|x2-4|.
Сначала построим параболу y=x2-4. Чтобы получить из нее график уравнения y=|x2- 4|, нужно каждую точку параболы с отрицательной ординатой заменить точкой с той же абсциссой, но с противоположной (положительной) ординатой. Иными словами, часть параболы, расположенную ниже оси х, нужно заменить линией, ей симметричной относительно оси х.

y=x2-4
Пример 4. Построим график уравнения y=х2-2|x|.
По определению модуля числа, заменим формулу y=х2-2|x| двумя, задающими зависимость переменной y от x отдельно для x > 0 и x< 0:
если x > 0, то y=х2-2x;
если x<0, то y=х2-2(-x)=х2+2x.
Строить график будем так:
- построим параболу y=х2-2x и обведем ту ее часть, которая соответствует неотрицательным значениям х, т.е. часть, расположенную правее оси у;
- в той же координатной плоскости построим параболу y=х2+2x и обведем ту ее часть, которая соответствует отрицательным значениям х, т.е. часть, расположенную левее оси у.
Обведенные части парабол вместе образуют график уравнения y=х2-2|x|

Пример 5. Построим график уравнения y=|||х|-2|-2|.
Здесь при построении графика удобно использовать сдвиги вдоль осей координат. Будем действовать по следующему плану:
- Построим "основной" график, т.е. график уравнения y=|х|;
- Подвинем построенный график на 2 единицы вниз; получится график уравнения y=|х|-2;
- Часть графика, расположенную ниже оси х, заменим ее "зеркальным отражением", т.е. заменим ее линией, симметричной относительно оси х; получится график уравнения y=||х|-2|;
- Сдвинем построенный в п.3 график на 2 единицы вниз; получится график уравнения y=||х|-2|-2;
- Часть графика, расположенную ниже оси х, отобразим симметрично относительно этой оси; получим график уравнения y=|||х|-2|-2|.



3. Используя вышеизложенные правила построить самостоятельно графики других уравнений, содержащих модули:
(дать выполнить это задание дома)
Построить графики функций:
1)y=|2x + 4|
2) y=|x2 - 3|
3) y=|x2 - x - 2|
4) y=![]()
5) y=|x| - 2x
6) y=x2+3|x|
7) y=(5-|x|)(|x|+1)
8) y=(5-|x|)(x+1)
9) y=||x|-3|
10) y=|||x|-4|-4|
4. Подвести итог урока:
Подводя итог урока надо нацелить учащихся на то, что это первый шаг для решения уравнений содержащих модуль и параметр. Этот урок можно проводить в 9-м классе, 10-м классе и 11-м классе перед темой: решение уравнений с параметрами.