Урок-семинар "Деление и умножение положительных и отрицательных чисел". 6-й класс
Скачать презентацию (8.95 МБ)
Место урока в системе уроков. Заключительный урок по теме: "Умножение и деление положительных и отрицательных чисел".
Тип урока. Урок обобщения и систематизация знаний учащихся по теме.
Форма урока. Урок-семинар.
Цели урока:
- Образовательная: углубление и систематизация знаний учащихся по теме: "Умножение и деление положительных и отрицательных чисел".
- Развивающая:развивать коммуникативную компетенцию учащихся, создавать условия для проявления познавательной активности учащихся.
- Воспитательная: воспитывать информационную культуру учащихся, чувство гордости и любовь к своей малой Родине, родному краю.
Оборудование: персональный компьютер, мультимедийный проектор, экран, таблица "Деление и умножение положительных и отрицательных чисел", доклады, презентация.
Структура урока: (с просмотром презентации Power Point)
- Организационный момент - 2 мин.
- Вступительное слово учителя - 3мин.
- Актуализация знаний - 3 мин.
- Решение задач - 7 мин.
- Сообщение учащегося об Александре Невском - 5 мин.
- Физкультминутка. Гимнастика для глаз - 3мин.
- Математический диктант с взаимопроверкой - 5мин.
- Тест - 10 мин.
- Рефлексия - 4мин.
- Домашнее задание - 3 мин.
Ход урока
I. Организационный момент.
Приветствие учащихся.
Формулировка темы и цели урока.
Рефлексия настроения и эмоционального состояния.
II. Вступительное слово учителя.
- Здравствуйте, ребята! На прошлом уроке мы научились умножать и делить числа с разными знаками. Сегодня мы продолжаем работать над этой темой. Задача каждого из вас - разобраться в том, как вы освоили эту тему, и если потребуется - доработать то, что еще не совсем получается.
III. Актуализация знаний.
1. Продолжите предложение.
а) Чтобы умножить отрицательное число на положительное, надо…….
б) Чтобы умножить два положительных числа, надо ………
в) Чтобы разделить два отрицательных числа, надо ……
г) Чтобы разделить два числа с разными знаками, надо ……
IV. Решение задач.
Кто из великий князей и полководцев древнерусского государства защитил нашу землю от шведов и немецких рыцарей в 13 ВЕКЕ?.
Чтобы узнать ответ на этот вопрос решите следующие примеры (Слайды 2-17).
- -15 · 6=
9; 30; 90; -90.
- -2,7 · (-0,3)=
30; 0,81; 90; -0,81.
- -25 · 44=
-1100; 1100; -1, 1; 110.
- -18 : (-3)=
-6; 12; 6; 16.
- -3,6 : 12 =
3; 14; 0,3; -0,3.
- -8,1 : (-9)=
3; -3,05; 0,9; -3.
- 25 : (-5)=
-5; 5; 20; 30.
Каждому числу поставьте в соответствие букву.
1) 0,9; 2) -0,81; 3) -90; 4) -0,3; 5) 1100; 6) -5; 7) 6.
| 6 | -0,81 | -90 | -5 | 1100 | 0,9 | -0,3 |
| Й | Е | В | И | К | Н | С |
Ответ: Александр Невский.
V. Сообщение учащегося. (Слайд 18).
Александр Ярославич Невский (1221-1263) - князь новгородский, киевский, владимирский. Был сыном переяславльского князя. В 1225 году в биографии Александра Невского произошло посвящение в воины.
В 1228 году поселился в Новгороде, а в 1230 году стал князем новгородских земель. В 1236 году, после отъезда Ярослава стал самостоятельно защищать земли от шведов, ливонцев, литовцев. В 1239 году Александр женился на дочке Брячислава Полоцкого, Александре. В июле 1240 года состоялась знаменитая Невская битва, когда Александр напала на шведов на Неве и победил.
Когда же ливонцы взяли Псков, Тёсов, подобрались к Новгороду, Александр снова разбил врагов. После этого Александр Невский напал на ливонцев 5 апреля 1242 года (Ледовое побоище на Чудском озере). Князь на протяжении 6 лет отражал нападения врагов. Затем он уехал из Новгорода во Владимир. Когда умер Ярослав, Святослав, Александр Невский получил власть в Киеве.
За всю свою жизнь Невский не проиграл ни одного сражения. Он был талантливым дипломатом, полководцем, смог защитить Русь от многих врагов, а также предотвратить походы монголо-татар. Русской православной церковью причислен к лику святых.
Крылатые слова А. Невского: (Слайд 19).
"Не в силе Бог, а в правде"
"Надо крепить оборону на Западе, а друзей искать на Востоке"
"Кто к нам с мечом придет, тот от меча и погибнет!"
А знаете ли вы, где на карте города Курска есть имя А. Невского? (Слайд 20-25).
Ответы учащихся:
- Одна из улиц г. Курска названа именем А. Невского.
- В городском парке им. Первого мая воздвигнут памятник А. Невскому.
- Школа № 55 г. Курска носит имя великого полководца А. Невского.
- В годы Великой Отечественной войны был учрежден орден за боевые заслуги им. А.Невского.
- В г. Курске работает секция ветеранов Великой Отечественной войны, награжденных орденом А.Невского.
VI . Физкультминутка. Гимнастика для глаз.
- Вертикальные движения глаз вверх- вниз.
- Горизонтальные движения вправо-влево.
- Вращение глазами по часовой стрелке и против.
- Глазами "нарисовать" бесконечность несколько раз.
VII. Математический диктант с взаимопроверкой (Слайд 26-27).
Вычислите:
| Ι вариант | ΙΙ вариант | |
| 4,5:(-0,5) = | 3,5:(-0,5) = | |
| (-6)·(-1,4) = | (-4)·(-1,7) = | |
| -4,8:12= | -2,6:13 = | |
| -11· |
-17· |
|
| - |
- |
|
Проверь товарища!
| Ι вариант | ΙΙ вариант | |
| -9 | -7 | |
| 8,4 | 6,8 | |
| -0,4 | - 0,2 | |
| - |
- |
|
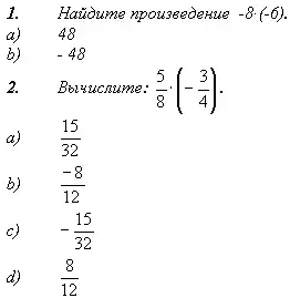
VIII. Тест.
|
Вариант 1.
|
Вариант 2.
|
IX. Рефлексия:
Учащиеся по кругу высказываются одним предложением.
Фразы из рефлексивного экрана: (Слайд 28).
- Я научился…
- Было трудно…
- Сегодня я узнал…
- У меня получилось…
- Теперь я могу…
X. Домашнее задание. Карточки с заданиями разного уровня сложности.



