Конспект урока по алгебре и началам анализа по теме "Логарифмические уравнения и неравенства" в 11-м классе
С точки зрения вычислительной практики,
изобретение логарифмов по важности можно
смело поставить рядом с другим, более
древним великим изобретением индусов -
нашей десятичной системой нумерации.
Успенский Я.В.
Тип урока: урок применения знаний на практике.
Форма урока: урок-практикум.
Используемые технологии: дифференцированного обучения, коммуникативного общения, развивающее обучение.
Цели урока:
- Развитие познавательного интереса к обучению.
- Применение математического моделирования как способа активизации аналитического и творческого мышления.
- Формирование практических навыков решения логарифмических уравнений и неравенств на основе изученного теоретического материала.
Задачи урока:
- Научить оперировать имеющимся потенциалом знаний по теме «Логарифмические уравнения и неравенства» в конкретной ситуации.
- Закрепить основные методы решения логарифмических уравнений и неравенств, предупредить появление типичных ошибок, подготовить к контрольной работе.
- Научить применять осознанное установление связей между аналитической и геометрической моделями логарифмической функций.
- Предоставить каждому учащемуся возможность проверить свои знания и повысить их уровень.
- Вовлечь учащихся в активную практическую деятельность.
- Воспитывать у учащихся познавательную активность, чувство ответственности, уважения друг к другу, взаимопонимания, взаимоподдержки, уверенности в себе; культуру общения.
Структура урока (из расчета два урока по 45 мин):
| № | Основные фрагменты урока | Время (мин) |
| 1. | Вступительная часть (с презентацией) | 10 |
| 2. | Устные упражнения | 12 |
| 3. | Работа в группах с взаимопроверкой | 40 |
| 4. | Самостоятельная работа | 25 |
| 5. | Подведение итогов урока | 3 |
ХОД УРОКА
1. Организационный момент
Сообщение учителем целей, задач и структуры урока, его основных моментов, проверка домашней работы.
2. Обобщение теоретического материала по теме урока. Презентация (готовит учащийся дома с применением компьютерных технологий).
3. Устные упражнения (фронтально, подготовить на развороте доски или презентация).
1) Укажите неверное равенство:
а) log3 27 = 3
б) log2 0,125 = - 3
а) log0,5 0,5 = 1
а) lg 10000 = 5.
2) Какие из перечисленных логарифмических функций являются возрастающими, и какие убывающими:
![]()
3) Найдите область определения функции:
![]()
4) Найдите х:

5) Решите неравенства:
![]()
4. Работа в группах
Создается 6 групп. Задания учащимся предлагаются дифференцированно по 3-м уровням. По окончании работы учащиеся 1 и 2, 3 и 4, 5 и 6 групп обмениваются тетрадями, проверяют выполненные задания, выставляют оценку за работу группе, в случае необходимости задают вопросы. Ответы записаны на развороте доски и открываются учителем для самопроверки по окончании работы. 1 тетрадь от группы сдается учителю для контроля.

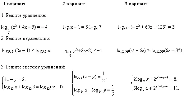
3. Решите систему уравнений или неравенств:

5. Самостоятельная работа. Работа дается по 3-м вариантам дифференцированно. Учащиеся вправе выбрать вариант для решения.

6. Подведение итогов урока
Учитель анализирует ход урока и его основные моменты, сообщает результаты практикума, выборочно оценивает деятельность учащихся на уроке. Дает домашнее задание для подготовки к контрольной работе.