Роль текстовых задач в начальном обучении математике
Введение
В первые школьные годы у ребенка развивается познавательный интерес, познавательная активность, которые не возникают сами по себе. В педагогической практике познавательный интерес рассматривается
как внешний стимул, как средство активизации, позволяющие сделать процесс обучения привлекательным.
Развитие воображения и творческих возможностей - главная задача начального образования, пронизывающая все этапы развития личности ребенка, пробуждает инициативность и самостоятельность принимаемых
решений, привычку к свободному самовыражению, уверенность в себе. Благодаря познавательному интересу, ребенок лучше усваивает знания, которые должны увеличиваться не за счет дополнительной нагрузки
на учащихся, а через совершенствование форм и методов, обработку содержания обучения.
В начальном обучении математике велика роль текстовых задач. Решая их, учащиеся приобретают математические знания, готовятся к практической деятельности. Задачи способствуют развитию их логического
мышления. Большое значение имеет решение текстовых задач и в воспитании личности, поэтому учитель должен иметь глубокие представления о текстовой задаче, о её структуре, уметь решать такие задачи
разными способами.
Целью данной работы является изучение, нахождение, формирование разных способов решения текстовых задач.
Достижение данной цели предполагает решение следующего круга задач:
- изучение литературы по данной проблеме;
- выявление, осуществление и применение разных методов и приемов на уроках математики для развития познавательного интереса при решении текстовых задач.
Глава 1. Понятие текстовой задачи.
Текстовая задача - описание некоторой ситуации на естественном языке, с требованием дать количественную характеристику какого-либо компонента этой ситуации, установить наличие или отсутствие
некоторого отношения между её компонентами и определить вид этого отношения.
Любая текстовая задача состоит из двух частей - условия и требования (вопроса). В условии соблюдаются сведения об объектах и некоторые числовые данные объекта, об известных и неизвестных значениях
между ними. Требования задачи - это указание того, что нужно найти. Оно выражено предложением в повелительной или вопросительной форме.
Ученик должен, прежде всего, осознать, что такое текстовая задача. И целью подготовительного периода является возможность показать перевод различных реальных явлений на язык математических символов и
знаков.
При введении термина «задача» следует опираться на разные упражнения с той целью, чтобы показать отличие задачи от упражнений, которые они выполняли по картинке. Используемая наглядность при решении
текстовых задач не будет давать возможность учащимся ответить на вопрос, прибегая к пересчитыванию, а поставит их в условия необходимости выбора арифметического действия.
Работа по формированию умения решать текстовые задачи начинается с первых дней обучения в школе. Первые шаги при решении простых задач не вызывают у учащихся затруднений. Но самостоятельное решение
составных задач оказывается не по силам многим, и от класса к классу эти учащиеся испытывают всё большие трудности. Причина возникающих затруднений состоит в том, что у учащихся не сформировано в
значительной степени умение анализировать текст задачи, правильно выделять известное и неизвестное, устанавливать взаимосвязь между ними, которая является основой выбора действия для решения
текстовой задачи.
1.1 Виды работ над текстовой задачей.
1.2 Рассматривая теоретические аспекты осмысления понятия текстовой задачи необходимо обратить внимание на виды работ над текстовой задачей. В теории выделяются 6 видов работ над текстовой задачей.
- Составление условия к данному вопросу. Учитель предлагает составить условие к вопросу: «сколько карандашей в двух коробках?» Рассуждения: «Чтобы узнать, сколько карандашей в двух коробках, надо знать, сколько карандашей в первой коробке и сколько во второй». В качестве наглядности можно взять одну коробку, на которой будет написано число «2». Можно подкрепить наглядность действиями - взять все карандаши из первой коробки и присоединить к ним карандаши второй коробки, исключая возможность их пересчитывания. Выполненное действие ученики записывают математическими знаками, т.е. решают задачу и отвечают на поставленный вопрос.
- Постановка вопроса к данному условию. «На одной полке 5 книг, а на другой - на 2 книги больше», какой вопрос можно поставить к данному условию, чтобы получить задачу? Выяснить: что значит на 2 книги больше; на какой полке книг больше и почему; как узнать число книг на второй полке. Этот вид задач формирует умение анализировать данные условия задачи.
- Решение задач с лишними данными. «На дереве сидело 8 птичек. Сначала улетели 3 птички, а потом еще 2 прилетели. Сколько птичек улетело?». Такие задачи сталкивают учащихся с реальной ситуацией, требуют внимательного отношения к анализу текста задачи.
- Использование задач с недостающими данными. «У Тани 4 тетради. Сколько тетрадей у Тани и Веры?». Здесь требуется проведения определенного анализа задачи: данных известных и неизвестных; что еще необходимо знать, чтобы ответить на вопрос задачи.
- Составление задач, обратных данной. «Летние каникулы продолжались 92 дня. Из них 30 дней Володя провел в городе, а остальные дни в деревне. Сколько дней Володя провел в деревне?». После анализа задачи и её решения учащиеся составляют задачу, обратную данной. «Летние каникулы продолжались 92 дня. Несколько дней Володя провел в городе, а 62 дня - в деревне. Сколько дней Володя провел в городе?» или «30 дней летних каникул Володя провел в городе, а 62 дня - в деревне. Сколько дней продолжались летние каникулы?». Эта работа проводится для проверки правильности решения задачи.
- Решение нестандартных задач (логических, комбинаторных, на смекалку). «Каждая из девочек - Саша и Маша - пошла в кино со своей мамой. Сколько человек пошли в кино?». Ответа может быть два: трое или четверо. Если девочки сестры, то мама у них одна и в кино пойдут 3 человека. А если девочки подруги, то в кино пойдут 4 человека. При решении таких задач развивается логическое мышление, наблюдательность, опора на связь с жизненной ситуацией.
Основным содержанием большинства указанных видов работ являются сравнение, сопоставление, анализ, а потому выполнение их способствует развитию мышления учащихся, повышает интерес к математике, в
частности к решению текстовых задач, позволяет учителю целенаправленнее формировать компоненты общего умения решать задачи.
Характеристика видов текстовых задач:
- установление соответствия между содержанием задачи и схематическим рисунком (чертежом, таблицей, какой-либо иной формой краткой записи и, наоборот, между рисунком и содержанием задачи);
- выбор среди данных задач (задача на данной странице учебника, записанных на доске, на карточке и т.д.) той, которая соответствует данному рисунку;
- выбор среди нескольких данных рисунков (чертежей, таблиц, кратких записей) того, который соответствует данной задаче;
- нахождение ошибок в данном рисунке, чертеже, таблице, построенных к данной задаче;
- выбор среди данных задач задач данного вида;
- классификация простых задач по действиям, с помощью которых они могут быть решены;
- выбор задач, ответ на вопрос которых может быть найден заданной последовательностью действий;
- выбор задач, при решении которых необходимо применить данные вычислительные приемы;
- выбор задач, с помощью которых можно научиться тому или иному приему, помогающему решению текстовых задач;
- определение числа арифметических способов, которыми может быть решена текстовая задача;
- обнаружение ошибок в решении текстовой задачи;
- определение смысла выражений, составленных из чисел, имеющихся в тексте;
- решение вспомогательной задачи или цепочки таких задач перед решением трудной задачи;
- исключение из текста задачи лишних данных, лишних условий;
- дополнение содержания задачи недостающими данными или отношениями.
Глава 2. Способы решения текстовых задач.
Для того, чтобы правильно выбрать то или иное действие для решения простой задачи, необходимо сформировать понятие об арифметических действиях, научить выбирать то или иное действие. Психолог
Н.А. Менчинская рассматривает выбор арифметического действия как новую умственную операцию, суть которой сводится к переводу конкретной ситуации, описанной в задаче, в план арифметических операций.
Для выполнения таких операций в умственном плане ученик должен овладеть ими на предметном уровне.
В связи с этим знакомство с текстовой задачей отодвигается на более поздний период, которому предшествует большая подготовительная работа, целью которой является формирование у младших
школьников:
- навыков чтения;
- представлений о тех математических понятиях и отношениях, которые обеспечивают математизацию сюжетов, представленных в текстовых задачах;
- приемов умственных действий (логические приемы мышления - анализ и синтез, сравнение, аналогия, обобщение), которые обеспечивают деятельность учащихся на всех этапах решения текстовой задачи;
- определенного опыта в соотнесении текстовой, предметной, схематической и символической моделей.
2.1. Приемы и способы решения текстовых задач.
По мере формирования навыков чтения учащимся предлагаются задания на интерпретацию текстов, представляющих описание различных ситуаций в виде математической записи или схематического рисунка.
Например:
«В корзине 15 грибов. Из них 5 белых, остальные лисички. Обозначь все грибы кругами и покажи, сколько в корзине лисичек».
Маша выполнила так:

А Миша так:

- Кто выполнил верно?
Такие задания активизируют мыслительную деятельность учащихся и создают условия для осознания той ситуации, которая представлена в виде текста.
Основное назначение заданий - сформировать у детей способы, опираясь на которые они смогут в дальнейшем решать текстовые задачи.
А вот пример первого способа, при выполнении которого дети должны самостоятельно интерпретировать текстовую модель:
«На одной ветке 14 птичек, а на другой на 5 птичек меньше. Обозначь каждую птичку кругом и покажи, сколько птичек на второй ветке. Покажи, сколько птичек на двух ветках.» или «От проволоки длиной 14 см отрезали часть длиной 5см. сделай чертеж и покажи ту часть проволоки, которая осталась»
На подготовительном этапе проводится также специальная работа по формированию представлений о схеме.
«Карандаш длиннее ручки на 2 см. Догадайся, как это показать, пользуясь отрезками».
Маша: «Я думаю, что задание выполнить нельзя. Ведь мы не знаем длину ручки».
Миша: «А я думаю, что можно показать так»:

Кто прав?
Рисунки, которые нарисовал Миша, будем называть схемами.
Работа, проведенная на подготовительном этапе знакомства с текстовой задачей, результатом которой является усвоение младшими школьниками математических понятий и отношений. Умение их моделировать
с помощью предметных, словесных, схематических и символических моделей; сформированность общих логических приемов и опыт их использования при выполнении различных математических заданий позволяет
организовать целенаправленную работу по усвоению структуры текстовой задачи и осознанного процесса ее решения.
Наиболее распространенный вид работы с задачами на уроке - решение задач. Оно может отличаться на уроке формой организации деятельности детей, характером и степенью руководства процессом решения,
содержанием решаемых задач, способом оформления решения. Существует несколько вариантов организации и содержания решения задач на уроке:
- фронтальное решение текстовой задачи под руководством учителя преследует разные цели и отличается расстановкой акцентов на определенных шагах этого решения. Например, для знакомства детей с решением текстовой задачи определенного вида. Фронтальное решение должно быть ориентировано на запоминание учащимися отличительных особенностей задач этого вида и на понимание и запоминание основных шагов такого решения.
- фронтальное решение задач под руководством учителя используется для овладения учащимися навыком последовательного выполнения решения текстовой задачи, для закрепления умения пользоваться определенными приемами и методами решения. Работа должна завершаться обобщенными выводами.
- самостоятельное решение задачи формирует умение решать задачи определенного вида, с помощью определенных средств, приемов и методов; позволяет проводить проверку, использовать при решении задачи свойства действий, вычислительные примеры.
Глава 3. Дополнительная работа над решенной текстовой задачей.
Цель дополнительной работы над решенной текстовой задачей - формирование смысла арифметических действий, обучение умениям находить другие способы решения, решать задачи разными методами, проводить анализ содержания задачи, ставить вопросы к условиям задачи, выявление особенностей способа решения задачи определенного вида, обучение элементам исследования задачи, обучение умению обосновывать правильность решения задачи.
3.1. Виды дополнительной работы с решенной текстовой задачей.
- изменение условия так, чтобы задача решалась другим действием;
- постановка нового вопроса к уже решенной задаче, ответ на который можно найти по данному условию
- сравнение содержания данной задачи и ее решения с содержанием и решением другой задачи;
- решение задачи другим способом или с помощью других средств - другим методом: графическим, алгебраическим и т.д.);
- изменение числовых данных задач так, чтобы появился другой способ решения или, наоборот, чтобы один из способов решения стал невозможным;
- исследование решения. Сколько способов решения имеет задача? При каких условиях она не имела бы решения? Какие приемы наиболее целесообразны для поиска решения этой задачи? Возможны ли другие методы решения?;
- обоснование правильности решения (проверка).
Из этого следует, что необходимо с первого класса учить детей разбивать текст на смысловые части и моделировать ситуации, отраженные в текстовой задаче.
Предметное и графическое моделирование математической ситуации при решении текстовых задач давно применяется в школьной практике, но без должной системы и последовательности, что объясняется
неправильным пониманием роли наглядности в обучении и развитии учащихся. Как отмечает Л.Ш. Левенберг, «рисунки, схемы и чертежи не только помогают учащимся в сознательном выявлении скрытых
зависимостей между величинами, но и побуждают активно мыслить, искать наиболее рациональные пути решения задач, помогают не только усваивать знания, но и овладевать умением применять их».
Как доказательство, можно привести следующие примеры:
Во 2 классе, впервые анализируя задачу
«В первый день для ремонта школы привезли 28 бревен, а во второй день привезли на 4 машинах по 10 бревен. Сколько всего бревен привезли за эти 2 дня?», обычно записывают ее кратко в таком виде:
Такая модель не отражает жизненной ситуации с достаточной наглядностью, что и приводит к ошибкам в решении задачи. Необходимо смоделировать ее условие в виде схематического рисунка:
Такая модель отражает математическую ситуацию более наглядно. Возникает запись решения задачи:
28 + 10 * 4=68 (бр.) или
1) 10 +10 +10 +10 = 40(бр.)
2)28 + 40 = 68(бр.)
А при таком моделировании выбор действий будет понятным и обоснованным, учащиеся не будут действовать наугад, механически манипулируя числами.
Автор учебников математики для начальной школы Н.Б.Истомина выделяет 4 основных способа решения текстовых задач:
- Практический
- Арифметический
- Алгебраический
- Графический
Сущность каждого из способов покажем на решении следующей задачи:
«В гараже стояло 10 машин. После того, как несколько машин уехало, осталось 6. Сколько машин уехало из гаража?»
Четыре стандартных способа решения.
- Практический
Возможности этого метода ограничены, поскольку дети могут выполнять предметные действия только с небольшими количествами.
- Арифметический
10 - 6 = 4 (м) - уехавшие машины
- Алгебраический
Пусть х - уехавшие машины. Тогда количество всех машин можно записать выражением:
6 + х - все машины
По условию задачи известно, что всего в гараже стояло 10 машин. Значит:
6 + х = 10
Решив это уравнение, мы ответим на вопрос задачи.
- Графический
![]()
В момент решения этот способ является свернутым практическим, т.к. арифметическое решение опирается на осознание - во внутреннем плане действий - понятий суммы и слагаемых, т.е. на глубокое
понимание смысла вычитания как нахождения неизвестного слагаемого. А буквально через несколько минут решение задачи превращается в числовой пример. И как-то уходит из поля зрения и учителя и ученика
то, для решения текстовой задачи самым главным было не написать (10 - 6), а проанализировать условие: выявить имеющиеся данные и их взаимосвязи, понять вопрос и только после этого получить
возможность осознать - какими арифметическими средствами получить решение.
Н.Б.Истомина пишет: «…все многообразие методических рекомендаций, связанных с обучением младших школьников с обучением задач, целесообразно рассматривать с точки зрения двух принципиально
отличающихся друг от друга подходов. Один из них нацелен на формирование у учащихся умения решать задачи определенных типов…
Цель другого подхода - научить детей выполнять семантический анализ текстовых задач, выявлять взаимосвязи между условием и вопросом, данными и искомыми, представлять эти связи в виде схематических и
символических моделей».
В методической литературе выделяют четыре основных этапа решения текстовой задачи:
- восприятие и осмысление задачи;
- поиск плана решения;
- выполнение плана решения;
- проверка решения.
1 этап - восприятие задачи.
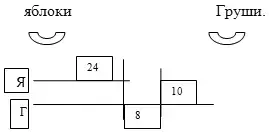
«В одной корзине лежало 24 кг яблок, а в другой лежали груши. Когда в корзину с грушами положили еще 8 кг груш, их стало на 10 кг больше, чем яблок. Сколько килограммов груш было в корзине?»
|
учитель |
ученик |
|
Докажи, что этот текст является задачей. |
Есть условие и вопрос. Данные известные и неизвестные. |
|
Выполни иллюстрацию и схематический чертеж. |
|
|
Попробуй сделать краткую запись задачи. |
Я. - 24 кг
|
|
Выбери неизвестное и обозначь его буквой. |
Х - было груш
|
2 этап - поиск решения задачи.
|
учитель |
ученик |
|
Найди план решения задачи по чертежу. |
Искомый отрезок на чертеже длиннее отрезка, изображающего количество яблок на величину отрезка, который является разницей между отрезками, обозначающими 10кг и 8 кг
|
|
Запиши рассуждения:
|
Чтобы узнать, сколько груш было, надо знать, сколько груш стало (?) и сколько добавили груш (8)
|
|
Составь уравнение, которое является планом решения задачи. |
Так как яблок было 24кг, а величина, выраженная в килограммах и равная этой, записана выражением (х+8)-10, то можно составить уравнение (х + 8) - 10 = 24 |
3 этап - выполнение плана решения.
- Арифметический
1 способ:
- 24 + 10 = 34 (кг)
- 34 - 8 =26 (кг)
2 способ:
1) 10 - 8 = 2 (кг)
2) 24 + 2 = 26 (кг)
Формы записи можно оформить и с пояснениями и выражением
(24 +10) - 8 = 26
- Алгебраический
(Х + 8) - 10 = 24
Х +8 = 24 + 10
Х = 34 - 8
Х = 26
4 этап - проверка решения.
| учитель |
ученик |
|
Выполни проверку решения задачи одним из способов. |
Подставим полученный результат(26) в условие задачи и проверим полученный текст на наличие противоречий. « В одной корзине лежало 24 кг яблок, а в другой лежало 26 кг груш. Когда в корзину с грушами положили еще 8 кг груш, их стало на 10 кг больше, чем яблок». В данном тексте противоречий нет. |
Формулировка ответа к задаче:
«Ответ: 26 кг груш было в корзине».
Составление обратной задачи:
« В одной корзине лежали яблоки, а в другой 26 кг груш. Когда в корзину с грушами положили еще 8 кг груш, их стало на 10 кг больше, чем яблок. Сколько килограммов яблок было в корзине?»
Сравнив ответ, полученный для обратной задачи, мы увидим, что между ними нет противоречий. Значит, задача была решена верно.
Заключение.
Работа над текстовой задачей остается одним из важнейших аспектов обучения в начальной школе, когда закладываются основы знаний; является движущим фактором в развитии младших школьников. Из
текстов задач дети открывают новое об окружающем мире, испытывают чувство удовлетворения и радости от их успешного решения.
Решение текстовых задач и нахождение разных способов их решения на уроках математики способствует развитию у детей мышления, памяти, внимания, творческого воображения, наблюдательности,
последовательности рассуждения и его доказательности, развитию умения кратко, четко и правильно излагать свои мысли.


