Система игровых упражнений по формированию вычислительных навыков

1А. "Магический квадрат" (от простого к сложному)
а) Проверь, будет ли квадрат магическим
|
7 |
2 |
9 |
|
8 |
6 |
4 |
|
3 |
10 |
5 |
б) Заполни пропуски в предложенном магическом квадрате.
|
4 |
9 |
2 |
|
|
5 |
|
|
8 |
|
6 |
в) Преобразование занимательного квадрата.
Например, составим подобный квадрат, увеличивая или уменьшая каждое число на несколько единиц.
|
5 |
10 |
3 |
|
4 |
6 |
8 |
|
9 |
2 |
7 |
г) Самостоятельное составление магического квадрата, используя число от 1 до 9 с суммой 15.
Дополнительное задание при работе с магическими квадратами.
|
7 |
2 |
9 |
|
8 |
6 |
4 |
|
3 |
10 |
5 |
- Составь произведения, где один из множителей равен 2.
- Какие числа из квадрата можно представить в виде произведения двух множителей, один из которых 2.
- При делении каких чисел можно получить числа 1 ряда.
- Запишите суммы, значения которых равно 7.
1Б. Вариант магического квадрата
В пустые клетки впиши числа, чтобы квадрат стал магическим.

2. Магические цепочки
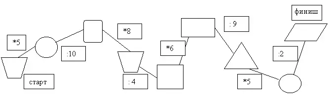
а) Найди число финиш.

б) Сосчитай математическую цепочку (вставь пропущенные числа и найти значение, оно должно быть в закрашенном квадрате)

в) Между числами впишите математические знаки с числами так, чтобы значение цепочки было равно 1.

г) Соедини суммы, значение которых равно 10
Если задание будет выполнено верно, ты узнаешь:
- Что на завтрак ел мышонок?
- Сколько дней верблюд может обходится без воды?
- Кто такой корсак?
(Старт и вопросы финиша можно менять)

3.
а) Круговые примеры (число в
- старт)

б) "Колесо обозрения"
Вставь математическое действие с числом между числами от числа - старт. Сосчитай по кругу.

4. "Дежурное число"
а) Впишите пропущенные числа, чтобы значения всех были равны 48.

б) Заполни пропуски в квадрате от "дежурного числа".

в) По дежурному числу найди неизвестное вычитаемое.
|
30 |
||
|
35 |
- |
5 |
|
37 |
- |
|
|
69 |
- |
|
|
46 |
- |
|
|
54 |
- |
|
|
90 |
- |
|
|
100 |
- |
|
|
63 |
- |
|
|
89 |
- |
|
г) Обведи кружком те числа, значения которых в сумме дает 18
|
18 |
|||
|
12 |
3 |
2 |
3 |
|
14 |
1 |
2 |
3 |
|
11 |
5 |
6 |
7 |
|
13 |
4 |
3 |
1 |
|
10 |
3 |
4 |
5 |
д) На математическом экране суммы. Выпишите их по номеру канала.

ж) На доске числовые выражения
|
2 - 1 |
3 - 1 |
0 + 3 |
|
1 + 1 |
7 - 7 |
5 - 3 |
|
2 - 2 |
9 - 9 |
4 - 4 |
Найди значения выражений, Сложи значения, если их суммы равны 10, то ты сосчитал верно.
5. Для сильных учащихся можно предлагать дополнительные задания.
|
100 - 76 |
32 - 17 |
|
80 - 17 |
13 + 6 |
|
28 + 28 |
91 - 59 |
Сосчитай примеры, подчеркни те из них, значения которых делятся на 8. Такие примеры называю примерами с секретом.
6. На доске числа: 14, 23, 32, 50, 41, 22, 5, 72
Запиши двузначные числа, где сумма десятков и единиц = 5
7. На доске числа: 10, 6, 4, 2
Составь верные равенства с этими числами.
8. "Солнышко"
Запиши числа, из которых можно составить примеры на умножение и деление.

9. Наш рекорд
Учитель дает сигнал. Дети должны записать от 10 и более примеров на табличное или: + или -
Работа продолжается до тех пор, пока один из учеников не решит правильно первым все примеры. Это время - рекорд.
10. "Машинист"
У детей карточки с изображением вагончиков. На них - примеры. Дети производят вычисления. Машинист по очереди достает из сумки карточки с числом и называет классу. Дети поднимают пример, ответ которого должен совпасть с числом, показываемым машинистом. Если пример решен верно, ребенок выходит на середину класса для формирования состава. Образуется "поезд", он отправляется на свои места.
11. Счетная таблица.
На доске таблица чисел от 1 до 100. Показываю число, записать числовые выражения на . , : , + , - . Или, в дополнение таблицы, записаны примеры: 4 . 6; 8 . 3; 7 . 4; 4 . 9. Показываю число, если оно является ответом, дети дают сигнал.
12. "Бегущий листок"
(Количество примеров по количеству ребят в каждом ряду).
С 1 по 7 пример решаем по одному выражению, передавая листок, обратно с 7 по 1 пример идет проверка по одному выражению.
|
Бегущий листок №1 |
|
6 . 3 |
|
9 . 5 |
|
24 : 4 |
|
8 . 4 |
|
30 : 6 |
|
40 : 5 |
|
7 . 3 |
|
7 . 9 |
|
56 : 8 |
13. Идем в гости
1 вариант - "хозяева", у них карточки с примерами на табличное . , : , - , +.
| 63 : 7 |
Обратная сторона карточки:
|
9 |
2 вариант - "гости". По сигналу учителя "гости" идут в гости к "хозяевам". Там они решают примеры. Если пример сосчитан верно, гость получает карточку, если не может сосчитать, то идет в гости к другому.
14. "Ты мне, я тебе"
У учащихся карточки. Они по очереди показывают друг другу. Если пример решен, ты получаешь карточку.
15. "Я сам"
У учащихся карточки с примерами. По сигналу учителя дети считают самостоятельно, индивидуально. Ответ сверяют. Он записан на обратной стороне. Если пример сосчитан верно, откладывают карточку вправо, если нет - влево. Задача - сосчитать как можно больше примеров.
16. Математический компьютер
Учащиеся получают квадрат в полиэтиленовой пленке. Этот наш "компьютер". Он работает по принципу таблицы Пифагора. Учитель называет произведение (сумму) чисел, дети на "экране" записывают значение. При проверке правильные значения стираем. У кого "экран" стал чистым, тот все значения сосчитал верно.
17. Парные гонки
Учащиеся в паре получают листок. По сигналу учителя 1 вариант записывает примеры на . , : , + , - и передает листок 2 варианту. Он в свою очередь считает и записывает ниже пример 1 варианту, далее 1 вариант проверяет решенный пример и записывает новый пример для 2 варианта. Счет продолжается до второго сигнала учителя. Далее осуществляется проверка.
18. Телеграфисты
1 вариант каждого ряда или одного из рядов получает число - старт. Учитель его шепчет на ушко. Каждый ученик на своем месте осуществляет вычислительную операцию. Последний ученик в ряду передает число - финиш учителю на ушко. Далее сверяем значения каждого ряда и оцениваем работу телеграфа.
Эти виды упражнений я провожу в парах, индивидуально, в группах. Например, 1-й ряд выполняет в парах упражнение "Ты мне, я тебе", 2-й ряд индивидуально решает упражнение "Я сам", 3-й ряд работает в группе. Самостоятельное составление магического квадрата. Далее выполняем проверку, оцениваем.
Такая систематическая работа из урока в урок активизирует деятельность учащихся, формирует вычислительные навыки. Учащиеся контролируют друг друга, фиксируют свои продвижения в сформированности вычислительных навыков, ориентируясь на время и количество верно решенных примеров.