Внутрипредметные связи при изучении гармонических колебаний
Рассмотрим теперь единый подход к решению задач на расчет периода различных видов колебаний.
Например, колебания совершают различные маятники, струны музыкальных инструментов, молекулы газа в звуковых волнах и молекулы жидкости в морских волнах. Колебания совершают атомы в твердых телах и электроны, входящие в состав атомов. Колебания заряда и тока происходят в колебательных контурах радиоприемников и телевизоров. По таким же законам происходят изменения напряженности электрического поля и индукции магнитного поля в электромагнитной волне.
Главное заключается в том, что все эти различные физические явления описываются одинаковыми математическими уравнениями, то есть подчиняются одинаковым законам.
Рассмотрим решения задач на различные виды свободных колебаний. Потери энергии в таких колебательных системах пренебрежимо малы.
- В механике.
Задача 1. Шарик присоединен к двум пружинам так, как изображено на рисунке. Масса шарика равна m, жесткость одной пружины равна k, жесткость другой - 3k. Определите период малых колебаний шарика T.

Рис. 1.
Если шарик сдвинуть на расстояние x от положения равновесия, то согласно второму закону Ньютона m a = - k x - 3 k x = - 4 k x, откуда находим a = - ( 4 k / m ) x или x″= - (4 k/m) x.
Сравнивая это уравнение с уравнением колебаний x″ = - ω2 x, получаем: ![]()
Период колебаний: ![]()
- В молекулярной физике.
Задача 2. В сосуде, разделенном подвижным поршнем массой m и площадью поперечного сечения S, находится идеальный газ. Когда поршень расположен ровно посередине сосуда, давление газа в каждой половине p, объем половины сосуда равен V. Определите период малых колебаний поршня, считая процесс колебаний изотермическим, трением пренебречь.

Объем каждой из частей
,
,
значит,
![]()
откуда получаем значение силы
![]()
Так как ∆ х < V / S, то
Согласно второму закону Ньютона получим:
где а - ускорение поршня.
т. е. х ´´ ~ - x , а это значит, что «х» изменяется по законам синуса или косинуса и
a = x " = - ω0 2 x. Поэтому
Рис. 3.
- В электростатике.
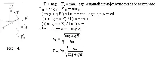
Задача 3. Шарик массой m = 20 г подвешен на шелковой нити длиной l = 10 см. Шарик имеет положительный заряд q = + 10-5 Кл и находится в однородном электрическом поле напряженностью Е = 104 В / м, направленном вертикально вниз. Каков период малых колебаний шарика?

Отведем заряженный шарик, находящийся в электрическом поле на малый угол α. Показываем силы на него действующие.Применяем второй закон Ньютона, учитывая, что сила, возвращающая заряженный шарик в положение равновесия и угол отклонения шарика из положения равновесия имеют противоположное направление - это означает знак «-».

Задача 4. Колебательный контур, состоящий из конденсатора емкостью С и катушки индуктивностью L, подключен через ключ К к источнику с постоянной ЭДС ε и внутренним сопротивлением r (рис. 5).
Рис. 5.
Ключ замыкают, а после того как устанавливается постоянный режим, размыкают его. Найти зависимость напряжения на конденсаторе от времени после размыкания ключа. Омическим сопротивлением катушки пренебречь.
При замкнутом ключе через катушку течет постоянный ток I = ε / r. Напряжение на конденсаторе и заряд на нем равны нулю, так как напряжение на конденсаторе равно напряжению на катушке, а оно, при отсутствии активного сопротивления катушки, равно нулю. Из начальных условий t = 0 u = 0 и i = ε / r следует, что напряжение на конденсаторе в зависимости от времени изменяется по закону синуса
![]()
После размыкания ключа в колебательном контуре начнутся свободные электромагнитные колебания. Пусть в некоторый момент времени заряд на конденсаторе q, а напряжение на конденсаторе равно u. Напряжение на катушке будет тоже u.

Это означает, что напряжение изменяется по гармоническому закону, а уравнение
, а амплитуда напряжения
Зависимость напряжения на конденсаторе от времени после размыкания ключа имеет вид ![]()
Задачи для самостоятельного решения.
1. Шарик массой m = 20 г, подвешен на шелковой нити и помещен над положительно заряженной плоскостью, создающей вертикальное однородное электрическое поле напряженностью
. Шарик имеет положительный заряд
Кл. Период малых колебаний
шарика Т = 1 с. Чему равна длина нити?
2. При отклонении из положения равновесия ареометр в сосуде с водой совершает гармонические колебания с периодом 1 с. Каков будет период колебаний ареометра в керосине? Сопротивлением среды пренебречь. (1, 12 с )
3. Маятник с периодом колебаний 1 с представляет собой шарик массой 16 г, подвешенный на нити, не проводящей электричество. Шарик электризуют отрицательным зарядом и помещают в
электрическое поле, Период колебаний маятника Т1 = 0, 95 с. Вычислить напряженность электрического поля, если заряд на шарике равен
Кл. (
В/м )
4. В колебательном контуре, состоящем из катушки индуктивности и воздушного конденсатора, величина тока меняется со временем по гармоническому закону: i = I м cos ω t . Когда ток контуре оказывается равным нулю, в пространство между пластинами конденсатора быстро вводят диэлектрическую пластину с диэлектрической проницаемостью ε. Время этого внешнего воздействия мало по сравнению с периодом колебаний в контуре. Найдите зависимость тока в контуре от времени после внесения пластины.
Такой подход к обучению поможет обучающимся быть более уверенными в себе при решении задач на нахождение периода гармонических колебаний. Эта информация обеспечит понимание применения метода аналогий в решении задач на различные виды колебаний.
Литература
- Лабковский, В.Б. 220 задач по физике с решениями: кн. для учащихся 10 -11 кл. общеобразоват. учреждений / В.Б. Лабковский. - М. : Просвещение, 2006. -256 с. :ил. - (Задачник).
- Гомонова, А.И., Плетюшкин, В.А., Погожев В.А. Задачи по физике. Пособие для учащихся 9-11 классов. - М.: Экзамен (Серия «Экзамен»), 1998. - 192 с.
- Панов, Н.А., Шабунин, С.А., Тихонин, Ф.Ф. Единый государственный экзамен. Физика. Типовые тестовые задания: Учебно-практическое пособие / Н.А. Панов, С.А. Шабунин, Ф.Ф. Тихонин. - М.: Издательство «Экзамен», 2003. - 56 с.
- Орлов, В.А., Никифоров, Г.Г., Ханнанов, Н.К. Учебно-тренировочные материалы для подготовки к единому государственному экзамену. Физика / Орлов В.А., Никифоров Г.Г., Ханнанов Н.К. - М.: Интеллект-Центр, 2005 -248 с.