Методическая разработка урока математики в 6-м классе по теме "Прямая и обратная пропорциональные зависимости. Решение задач"
Цели урока:
Образовательная:
- Обеспечить в ходе урока закрепление следующих основных понятий: пропорция, основное свойство пропорции, прямо пропорциональные величины, обратно пропорциональные величины. Закрепить умение решать задачи с помощью пропорции.
- Продолжить формирование обще-учебных умений и навыков:
- планирование ответа;
- навыки самоконтроля;
- устный счет. - Контроль степени усвоения основных знаний, умений и навыков по данной теме.
Развивающая:
- Развитие умений в применении знаний в конкретной ситуации.
- Развитие логического мышления, умения выделять главное, проводить обобщение, делать верные логические выводы.
- Развитие умений сравнивать, правильно формулировать задачи и излагать мысли.
- Развитие самостоятельной деятельности учащихся.
Воспитательная:
- Формирование научного мировоззрения, интереса к предмету через содержание учебного материала.
- Воспитание умения работать в коллективе, культуры общения, взаимопомощи.
- Воспитание таких качеств характера как настойчивость в достижении цели, умение не растеряться в проблемных ситуациях.
Оборудование: карточки с заданиями для самостоятельной работы.
ХОД УРОКА
I. Организационный момент.
Приветствие, сообщение учащимся темы и цели урока.
II. Устная работа.
На доске:
1.
а) 3,5 : 0,5 = 5 + 2
б) 40 : 5 = 1/3 : 1/24
Вопрос: Какие из данных равенств являются пропорциями? Почему?
2.
а) 105 : __ = 70 : 2
б) 15 : 3 = __ : __
Вопрос: Назовите пропущенные числа. Какие из этих заданий имеют конечное множество решений? Бесконечное? Почему?
3.
1/2 : 1/4 = 10 : 5
Задание: Проверьте данную пропорцию двумя способами.
4.
а) x : 6 = 3х : 18
б) x : x = 3 : 5
Вопрос: При каком значении x верна пропорция?
Теоретический опрос учащихся.
- Какие величины называются прямо пропорциональными? Что можно сказать об отношениях соответствующих значений таких величин?
- Какие величины называют обратно пропорциональными? Что можно сказать об отношениях соответствующих значениях таких величин?
- Приведите примеры прямо пропорциональных величин.
- Приведите примеры обратно пропорциональных величин.
- Приведите примеры величин, у которых зависимость не является ни прямо, ни обратно пропорциональной.
III. Закрепление изученного материала. Прямая и обратная пропорциональные зависимости. Решение задач.
Устная работа.
1. За 2 кг картошки заплатили 10 рублей. Сколько стоят 8 кг картошки?
В процессе устного обсуждения выясняем, что стоимость и количество товара при данной цене являются величинами прямо пропорциональными.
Значит, при увеличении количества товара, стоимость товара увеличится в то же число раз.
Ответ: 40 рублей.
2. Два трактора вспахали поле за 6 дней. За сколько дней вспашут это поле 4 трактора, если будут работать с той же производительностью?
В процессе устного обсуждения выясняем, что время работы и количество рабочей силы являются величинами обратно пропорциональными. Значит, при увеличении количества рабочей силы, время работы уменьшится в то же число раз.
Ответ: 3 дня.
Работа в тетрадях.
1. №794
Один ученик решает задачу у доски, комментирует свое решение, остальные учащиеся работают в тетрадях.
Для приготовления борща на каждые 100 г мяса надо взять 60 г свеклы. Сколько свеклы надо взять на 650 г мяса?

2. №786
Один ученик решает задачу на откидной доске, остальные - самостоятельно в тетрадях с последующей проверкой.
Для перевозки груза потребовалось 24 машины грузоподъемностью 7,5 т. Сколько нужно машин грузоподъемностью 4,5 т, чтобы перевезти тот же груз?

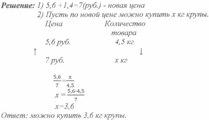
3. Хозяйка купила 4,5 кг крупы по цене 5,6 руб. Сколько крупы по цене на 1,4 руб. большей можно купить на эти деньги?
Один ученик решает задачу у доски, комментируя свое решение, остальные - работают в тетрадях.

4. Сыр стоил 28 рублей. Цена его снизилась на 15%, какой стала новая цена сыра?
Учащимся предлагается самостоятельно решить данную задачу с последующей проверкой.

IV. Самостоятельная работа.
Учащимся раздаются карточки с текстом самостоятельной работы. Второй вариант - для более подготовленных учащихся.
1 вариант:
- Автомобиль на 56,8 км пути затратил 4,26 л бензина. Сколько литров бензина потребуется ему, чтобы проехать 160 км?
- На путь от одного поселка до другого велосипедист, двигаясь со скоростью 12,5 км/ч, затратил 0,7 ч. С какой скоростью он должен был ехать, чтобы преодолеть этот путь за 0,5 ч?
2 вариант:
- Самолет, двигаясь со скоростью 720 км/ч, пролетел расстояние между двумя городами за 2,25 ч. На сколько ему надо увеличить скорость, чтобы сократить время перелета на 15 минут?
- За 6,4 м ткани заплатили 84,8 руб. Сколько рублей надо заплатить за отрез такой же ткани, в котором на 1,6 м больше, чем в первом?
Ответы:
1 вариант:
12 л
17,5 км/ч
2 вариант:
На 90 км/ч
106 рублей
V. Подведение итогов урока.
С целью закрепления полученных знаний, учащимся предлагается придумать две задачи: на обратную пропорциональную зависимость величин и прямую пропорциональную зависимость величин, и прокомментировать их решение.
VI. Домашнее задание:
П.22, №812, №816, №818, №819(б)
Список литературы:
- Н.Я. Виленкин, В.И. Жохов, А.С. Чесноков, С.И. Шварцбурд "Математика 6 класс". Издательство "Мнемозина". Москва 2008.
- Г.В. Дорофеев, Л.Г. Петерсон "Математика 6 класс. Часть 2". Издательство "Ювента", 2006.