"Комплексные числа" обобщающий урок математики с использованием интерактивной доски
Цели урока
Систематизировать теоретический материал по теме.
Повторить перевод чисел из алгебраической в тригонометрическую форму записи комплексных чисел, действия с комплексными числами.
Обобщить знания учащихся по теме и рассмотреть вопросы по теме «Функция комплексного переменного» в межпредметной связи с темой «Преобразования на плоскости».
Развивать: способности анализировать, планировать, контролировать свою деятельность (взаимо- и самоконтроль).
Формировать коммуникативные навыки, оперировать математической терминологией.
Продолжить освоение интерактивной доски.
План проведения урока
I. Организационный момент
Учащиеся записывают тему урока «Комплексные числа».
Учитель: Впервые в истории комплексными числами стали заниматься в XVI веке в связи с решением уравнений. Несмотря на то, что с комплексными числами оперировать ничуть не сложнее, чем с действительными, но до начала XIX века комплексные числа рассматривались как очень сложные, почти мистические объекты.
Вы привыкли видеть высказывания ученых-математиков на наших уроках, я предлагаю вам прочитать четверостишье русского писателя Валерия Яковлевича Брюсова о числах.
(Презентация «Комплексные числа». Приложение.)
Слайд 3 «Девиз урока».
Вам поклоняюсь, вас желаю, числа!
Свободные, бесплотные как тени,
Вы радугой связующей повисли
К раздумиям с вершины вдохновенья!
Валерий Яковлевич Брюсов (русский писатель 1873-1924).
Учитель: Как появилось понятие комплексные числа, и кто из ученых работал в этой области математики?
Слайд 4 «Историческая справка».
Итальянский математик Джерсламс Кардано (1501-1576), решая задачу о представлении числа 10 в виде суммы двух слагаемых так, чтобы произведение этих слагаемых равнялось 40, встретился с ситуацией, что система не имеет действительных решений. Величины, квадрат которых равен отрицательному числу Кардано назвал «софически отрицательными», считал, что они лишены всякого реального содержания. Писал: «Для осуществления таких действий нужна была бы новая арифметика, которая была бы настолько же утонченной, насколько бесполезной».
Слайд 5 «Основатели теории комплексных чисел».
Бомбелли - итальянский алгебраист в 1572г. ввёл правила арифметических действий.
Р. Декарт - французский математик и философ в 1637г. Дал название «мнимые числа».
Эйлер-русский математик, швейцарец по происхождению, ввёл символ i , а в 1748г. нашел формулу, носящую теперь его имя.
![]()
из формулы получается таинственное равенство единения арифметики, алгебры, геометрии и анализа.
К.Гаусс в 1799г. доказал основную теорему алгебры, в 1831г. предложил геометрическую интерпретацию, независимо от него датчанином Весселем (1797) и французом Аргоном (1806) предложено геометрическое толкование комплексных чисел.
Начиная с XIX века, и позже применение комплексных чисел значительно возросло.
Софья Ковалевская решила, используя теорию функции комплексного переменного, задачу о вращении твердого тела вокруг неподвижной точки.
Русский ученый в области механики, основоположник современной гидродинамики Николай Егорович Жуковский, вывел формулу для определения подъемной силы крыла, которая теперь носит его имя.
Учитель: Какие термины встречаются при изучении темы?
Слайд 6 «Словарь терминов».
Комплексный-лат. составной, сложный. Термин введён Гауссом.
i - первая буква французского слова imaginaire, мнимый.
Инверсия, inversio - лат. переворачивание, перестановка.
Учитель:
Продумаем план проведения урока. Что вы предлагаете повторить по теме?
Какие вопросы вас интересуют? Что, по вашему мнению, требует углубления?
Какие виды контроля считаете наиболее рациональными на этом уроке?
После обсуждения учащиеся знакомятся с предполагаемым планом.
Слайд 7 «Цели урока и план работы на уроке»
1 этап - повторение вопросов теории.
2 этап - вычислительная работа.
3 этап - практическая работа, выход на новый материал.
4 этап - итоговый контроль.
Учитель: Вы согласны, что эти этапы необходимы?
II. Работа с теоретическим материалом
Учитель: Вы готовились к теоретическому зачету. Проверьте себя. Работайте устно в парах. Основные формулы и теоремы записывайте в тетради.
Слайд 8 «Этап 1.1. Повторение вопросов теории».
1) Сформулируйте определение комплексного числа.
2) Как изображается комплексное число на плоскости?
3) Как вычислить модуль комплексного числа?
4) Что называется аргументом?
5) В каких границах заключен главный аргумент?
6) Как записать число в тригонометрической форме?
7) Какое число называется сопряженным? Свойство сопряженных чисел?
8) Запишите теоремы о модуле и аргументе
9) Формула Муавра для Z в степени n.
Проводится проверка и коррекция ошибок.
Слайд 9 «Этап 1.2.Основные определения».
Число вида z=a+bi называется комплексным, а и b-действительные числа, i-мнимая единица Re z=a, Im z=b
|
Модулем комплексного числа называется |
|
Аргументом комплексного числа z называется угол между положительным направлением полуоси ОХ и радиус-вектором ОМ, М(а,b)
|
Главный аргумент arg z заключен в границах |
|
|
Тригонометрическая форма комплексного числа |
|
Слайд 10 «Этап 1.3.Основные формулы».

III. Вычислительный практикум
Учитель: Проверим, как вы умеете применять формулы. В какой форме удобнее выполнять задание (алгебраической или тригонометрической)? Запишите только номер задания и ответ.
Слайд 11 «Этап 2.1. Вычислительная работа».
Выполните действия, ответы запишите в тетрадь.
| 1) (3+2i)+3(-1+3i) |
|
2) i-2-(6-5i) |
|
3) (1+i)(1-i) |
|
4) i3, i101 |
|
5) 3/i |
|
6) (1 +i)4 |
Разложите на множители в комплексных числах:
7) x2 + 1, 8) a2 + 4b2, 9) x4 - 16
Выполните самопроверку.
Слайд 12 «Этап 2.2. Проверь себя!»
|
1) 11i |
|
2) -8+6i |
|
3) 2 |
|
4) -i, I |
|
5) -3i |
|
6) -4 |
|
7) (x-i)(x+i) |
|
8) (a+2bi)(a-2bi) |
|
9) (x-2)(x+2)(x-2i)(x+2i) |
Учитель: Работаем с тригонометрической формой комплексного числа. Как изображается комплексное число?
Слайд 13 «Этап 2.3. Тригонометрическая форма комплексного числа».
Изобразите комплексное число на плоскости z=-2+2i
Запишите данное число в тригонометрической форме.
Выполняется проверка с помощью режима интерактивной доски, вызывается ученик со своим решением.
![]()
Проанализируйте, как изображение комплексного числа помогает при решении задачи?
Какие варианты ответов? Кто не согласен с ответом? Какие дополнения, уточнения?
Слайд 14 «Этап 2.4. Решите задачу различными способами в алгебраической и тригонометрической форме»
|
Найдите z6, если |
|
В режиме интерактивной доски рассматриваются решения учащихся. Для тех, кто затрудняется, предлагается следующий слайд.
Слайд 15 «Этап 2.5. Указания к решению».
1 способ
Если z=x+iy, то получаем уравнение 3x+3yi-x+yi=-4+8i, x+2yi=-2+4i,
Используем условие равенства комплексных чисел, получаем, что х=-2, у=2.
При возведении в квадрат, получаем число -8i, которое возводим в куб.
Ответ: 512i
2 способ
Представленное в тригонометрической форме число возвести по формуле Муавра в 6-ю степень.
Учитель: Какие этапы плана выполнили? Что еще необходимо повторить? (Построение ГМТ, удовлетворяющих заданным условиям) Вернемся к слайду 7.
IV. Выход на новый материал
Учитель: Выполните практическую работу в тетради (с обоснованием построения).
Слайд 16 «Этап 3.1.Геометрическое место точек»
Изобразите на плоскости ГМТ, удовлетворяющих условиям:

Учитель оказывает индивидуальную помощь.
Фронтальное обсуждение результатов практической работы с использованиемрежима интерактивной доски. (Учитель может заранее приготовить варианты построений, но без нумерации. Ребята выбирают правильные решения.)
Итак, проверьте правильность выполненных построений.
Слайд 17 «Этап 3.2.1. Полученные ГМТ»
№1. Окружность с центром (0;-1) и радиусом 1,5
|
№2. Полуплоскость |
|
№3. Угол, заключенный между заданными лучами.
№4. Прямые у=х и у=-х.
№5. Точки, расположенные в вершинах правильного 6-тиугольника с центром (0;0).
|
Модуль равен 1. Простейший аргумент |
|
Учитель: У кого возникли затруднения? Кому нужна помощь, консультация? Предлагаю подробное решение задач.
Слайд 18 «Этап 3.2.2. Решения задач».

V. Освоение нового материла
Слайд 19 «Этап 3.3. Функции комплексного переменного».
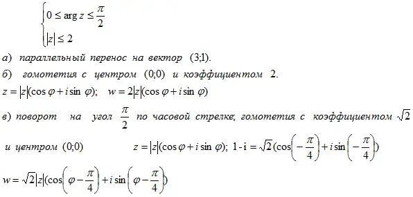
Задайте условиями четверть круга с центром в точке (0;0), радиусом 2.
Выполните преобразования и постройте ГМТ w, удовлетворяющее условию:
Выполните:
I вариант - а, в, д
II вариант - б, г, д.

В режиме интерактивной доски проводится проверка всех заданий.
Учитель: Какие виды геометрических преобразований использовали при решении задач?
Слайд 20 «Этап 3.4.1.Решения задач».

Слайд 21 «Этап 3.4.2.Решения задач».

Внутренние точки переходят во внешние, штриховка фигуры.
Такое преобразование называется инверсией.
Выводы учащихся: выполняли преобразования - параллельный перенос; гомотетия; поворот.
Встретился и новый вид - преобразование инверсия, что в переводе с латинского, переворачивание, перестановка.
VI. Контрольный элемент
Слайд 22 «Этап 4.1. Итоговый тест. Проверь себя! («да» или «нет»)»
1. Число 1+i является действительным?
2. -2(cos90 0+i sin90 0)-является тригонометрической формой комплексного числа?
3. Многочлен (х+4) можно разложить на множители в комплексных числах?
4. Если комплексное число равно своему сопряженному, то оно является действительным?
|
5. |
Число |
|
имеет аргумент равный |
|
Проверка решения учащимися. Тетради сдаются учителю.
Слайд 23 «Этап 4.2. Ответы»
|
1. Нет |
|
2. Нет |
|
3. Да |
|
4. Да |
|
5. Нет |
VII. Итог урока
Слайд 7 «Цели урока и план работы на уроке».
1 этап - повторение вопросов теории.
2 этап - вычислительная работа.
3 этап - практическая работа, выход на новый материал.
4 этап - итоговый контроль.
Учитель: Удалось ли реализовать цели данного урока? Что узнали нового? Что не совсем получилось?
На основании геометрической интерпретации применение комплексных чисел эффективно в тех областях, где приходится оперировать с величинами, которые можно представить в виде точки на плоскости или плоского вектора. Поэтому теория функции комплексного переменного нашла широкое употребление для решения вопросов теоретической физики, гидродинамики, электротехники, кораблестроения, картографии.
Те из вас, кто продолжит свое образование в технических вузах, смогут глубже ознакомиться с теорией функции комплексного переменного и её приложениями в различных областях науки и техники.
Спасибо за урок.