Разработка урока "Сложные предложения с различными видами связи"
Цели:
-
Познавательные:
- актуализация и закрепление знаний о сложных предложениях с различными видами связи;
- отработать умения составлять схемы, характеризовать предложения (владение синтаксической терминологией, логичной последовательностью разбора);
- научить обосновывать выбор места для знака препинания и выбор необходимого знака.
-
Развивающие:
- научить осуществлять основные мыслительные операции;
- развивать готовность и способность к речевому взаимодействию и взаимопониманию;
- развивать потребности к речевому самосовершенствованию.
-
Воспиттательные:
- воспитание чувства патриотизма, уважения к людям, живущим рядом,;
- воспитание бережливости, сострадания к живой природе;
- воспитание сознательного отношения к языку как явлению культуры;
- воспитание интереса и любви к русскому языку.
Задачи урока:
- Актуализировать и систематизировать теоретические знания о сложных предложениях.
- Исследовать синтаксические конструкции через их сравнительный анализ.
- Активизировать правильность интонирования предложений с различными видами связи в устном высказывании и при чтении.
- Обобщить представления об экспрессивных возможностях данных синтаксических конструкций и показать необходимость их использования.
Методические приемы: проверка домашнего задания: чтение отрывков из творческих работ учащихся, выразительное чтение стихотворения, сравнительный анализ предложений; редактирование: замена простых предложений синонимичными конструкциями (богатство синтаксической синонимии); составление схем предложений и их характеристика; наблюдения над интонацией сложных предложений с различными видами связи; схематический диктант; подведение итогов урока; запись домашнего задания;
Методы:
- по характеру познавательной деятельности учащихся: репродуктивный, проблемный (проблемная ситуация возникает при столкновении учащихся с необходимостью использовать ранее усвоенные знания в новой учебной ситуации), частично-поисковый;
- по степени активности учащихся: продуктивные, творческие;
- по источнику знаний: словесные, практические;
- стимулирования и мотивации: познавательные, эмоциональные;
- интеллектуальные: индуктивные, дедуктивные, сравнения, классификации материала;
- контроля и самоконтроля: устный, письменный, самоконтроль и взаимоконтроль;
- по организации деятельности: индивидуальные, парные, фронтальные.
Оборудование: файл с печатным материалом: "Зоологический центр". Фотографии тигров.
Прогнозируемый результат: предполагается понимание учащимися синтаксического принципа пунктуации и, как следствие, овладение ими пунктуационной зоркостью.
ХОД УРОКА
I. Организационный момент
II. Постановка цели урока
Мотивация.
Слово учителя: Сегодня урок совершенствования знаний, умений, навыков. Обращаю ваше внимание на эпиграф к нашему уроку. Это слова профессора-лингвиста Добиаша : «…задача синтаксиса состоит в уразумлении схем, по которым из отдельных слов строятся сложные мысли» Как вы думаете, зачем нам необходимо изучать сложные предложения?
Ученики выдвигают предположения:
- Чтобы мы могли строить сложные мысли.
- Простые предложения дробят мысли, делают их более мелкими, а сложные позволяют не путаться, не повторять одни и те же слова, не спотыкаться.
Слово учителя: Сложные предложения делают речь выразительнее, придают изложению строгий, деловой характер, делают перечисление более напряженным, а речь - взволнованной и
торжественной.
Вспомните цель прошлого урока и сформулируйте цель этого урока. Будут ли они одинаковые, если нет, то в чем принципиальная разница.
Учитель (корректирует выводы и цель урока): Если на прошлом уроке мы познакомились с понятием «Сложные предложения с различными видами связи», то на этом уроке должны: закрепить данное понятие; отработать умения составлять схемы, характеризовать предложения (владение синтаксической терминологией, логичной последовательностью разбора), умения обосновывать выбор места для знака препинания и выбор необходимого знака.
III. Актуализация знаний по теме
Фронтальный опрос:
Учитель: Какая синтаксическая конструкция называется «Сложное предложение с различными видами связи»? (Если в состав СП включены предложения, соединенные между собой различными видами связи: сочинительной, бессоюзной, то такая конструкция называется СП с различными видами связи.)
IV. Повторение первичных знаний о СП с различными видами связи
Задания такого типа формируют умение школьника сопоставлять сходные явления, группировать факты языка по сходным признакам.
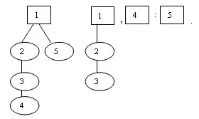
Использование проблемного задания. Учитель предлагает сопоставить две схемы и определить, в чем их сходство и чем они отличаются.

Ученики сравнивают, сопоставляют и делают выводы.
Сходство: это два СП, и в первом примере и во втором есть последовательное подчинение.
Различие: 1 пример - СПП с несколькими придаточными. 2 пример - СП с различными видами связи, помимо подчинения есть ещё бессоюзная связь.
V. Проверка домашнего задания
Учитель. Вам необходимо было подготовить выразительное чтение стихотворение дальневосточного поэта Петра Комарова и выполнить грамматическое задание: составить схему выделенного стихотворения, дать характеристику. (см.Приложение). Оно посвящено дальневосточному тигролову Богачеву и называется «Тигролов». (Использование стихотворения оживляет урок, звучание ритмической речи, поэтического слова повышает общую языковую культуру школьников, а также идет отработка умения правильно интонировать предложения с различными видами связи в устном высказывании и при чтении).
Заслушиваются 1-2 ученика. Класс слушает и участвует в оценивании выступающих. (Развивается умение оценивать устные высказывания с точки зрения языкового оформления, эффективности достижения
поставленных коммуникативных задач)
Один ученик на доске составляет схему и дает характеристику выделенному предложению.
Суровое прозвище это недаром дано мужику: он каждую зиму и лето уходит за зверем в тайгу, где синим одеты туманом Сихотэ-Алиня верхи, где с кедров зеленым кафтаном свисают тяжелые мхи, идет по лесам нелюдимым, шагает по чаще лесной, охотничьим греется дымом и спит на снегу под сосной.

Это СП с различными видами связи, где I и II части - бессоюзное сложное предложение. 2, 3, 4 - сложное подчиненное предложение с несколькими придаточными, связанными однородным соподчинением.
Учитель. Сейчас мы внимательно послушаем творческую работу «Что я знаю о тигре» (опережающее задание для конкретного ученика) и определим, какие синтаксические конструкции ученик использовал.
Ученики выдвигают версии, автор работы отслеживает правильные ответы. Активизируется внимание учащихся, а через умение слышать и определять виды синтаксических конструкций развивается пунктуационное чутьё, или зоркость.
VI. Закрепление нового материала
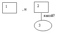
1. Подготовка учащихся к активной познавательной деятельности. Учитель задает проблемное задание: На доске предложение и схема. Восстановите цепочку моих рассуждений и сделайте вывод.
Когда в тайге происходит встреча, тигру, как говорят исследователи, дано свыше познать на расстоянии характер любого человека, и он умышленно позволяет увидеть себя только трусливому.

Ученики сопоставляют количество простых предложений в схеме и основ в исходном предложении. Делают вывод о правильном построении схема, т.к. исходное предложение осложнено вводным предложением: как говорят исследователи. Идет осмысление и обобщение теоретического материала и его анализ. Задания подобного типа формируют умение школьников сопоставлять сходные явления, группировать факты языка по сходным признакам.
2. Наблюдение над предложением. Отработка умений правильно ставить знаки препинания в предложениях с различными видами связи, осложненными вводными предложениями.
Какова функция вводного предложения?
Ученики отмечают, что оно лишь осложняет предложение в целом, несся в себе дополнительную информацию, в данном случае - источник сообщения.
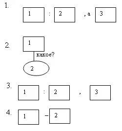
3. Самостоятельная работа. Записать предложения, расставить знаки препинания и составить схему.
Как сообщает журнал «Следопыт», тигр должен убить и съесть 30-50 крупных животных, и, следовательно, ему нужен участок леса, в котором живет не меньше такого количества.

4. Самоконтроль. Сравнение с образцом. Анализ своей работы.
7. Ролевая ситуация. Работа в парах
Развитие готовности и способности к речевому взаимодействию и взаимопониманию, потребности к речевому самосовершенствованию.
Учитель. Перед вами небольшой текст. Если бы вы были редактором журнала, отправили бы его в печать? Обсудите текст товарищем по парте, подумайте и обоснуйте свой ответ.
Отредактируйте текст, замените эти 5 предложений одним СП с различными видами связи, осложненным обособленным членом предложения. Какие виды связи вы использовали?
Учащиеся переносят приобретенные знания в нестандартную ситуацию. Отрабатывается умение использовать различные синонимические конструкции для передачи одного и того же смысла.
Текст для редактирования: Тигр злопамятен. Он легко запоминает запах человека. Он запоминает голос человека. Он не решается конфликтовать с человеком в открытую. Он дожидается возможности человеку отомстить. (Тигр злопамятен, зверь легко запоминает запах и голос человека, и, не решаясь конфликтовать с ним в открытую, он дождется возможности ему отомстить)
8. Работа с текстом
Учитель. У вас на столах лежит текст, прочитайте и озаглавьте его. (Отрабатывается умение видеть главное и выделять). Карандашом расставьте знаки препинания (развитие пунктуационной зоркости, отработка умений обосновывать выбор места для знака препинания и выбор необходимого знака).
Текст для работы. (У детей на столах текст без знаков препинания)
Живут в с. Гайворон Спасского района Приморского края удивительные люди - супруги Виктор Георгиевич и Елена Васильевна Юдины. Именно их усилиями здесь создан уникальный Зоологический центр. Помню, как несколько лет назад Виктор Георгиевич «познакомил» нас со своими питомцами, которые выросли и стали родоначальниками целой «династии» уссурийских тигров. Тигрята производили впечатление вполне ручных и безобидных, хотелось протянуть руку и погладить, но Елена Васильевна отговорила: все-таки это тигренок, а не киска. Полученные в центре тигрята пополняют зоопарки мира, как носители «дикого» генофонда, занесенные в Международную племенную книгу. Трудно переоценить вклад супругов Юдиных в науку и в сохранение диких видов редких животных. В Зоологическом центре охотно принимают детей, потому что верят: человек должен с раннего детства постичь истину: не навреди природе - ты неотъемлемая часть её, а разум дан человеку для того, чтобы жить в мире с братьями нашими меньшими.
- Итак, ваши варианты заглавий текста.
Домашнее задание: составьте схему и дайте характеристику выделенного предложения.
9. Промежуточный контроль по теме. Самостоятельная работа. Схематический диктант
( Контроль умения учащихся осознавать структуру предложения через выражение её в схеме).
Учитель дважды читает каждое предложение. Ученики, не записывая предложения, на слух составляют схемы прочитанных предложений и сравнивают после с представленными учителем схемами. Взаимопроверка.
- Я не мог пропустить тигра: кустов тут мало, а трава ещё не поднялась.
- В тайге может возникнуть ощущение, что за вами кто-то скрытно наблюдает.
- Зверь слышал: по берегу кто-то идет, и этот шум его насторожил.
- Тигр предпочитает довольствоваться одной жертвой - волк при случае передавит все живое в округе.

10. Анализ промежуточного контроля
11. Итог урока
Учитель оценивает работу класса в целом и по персоналиям.
Рефлексия:
- Какая сквозная тема прослеживалась на нашем уроке?
- Достигли ли мы с вами совместно поставленной цели?
- Все этапы урока должны были подтвердить слова профессора Добиаша.
- На каком этапе особенно удалось?