Интегрированный урок (физика + математика + информатика) по теме "Показательные уравнения при решении задач", 11-й класс
Цель:
- демонстрация более широкого поля применения показательных уравнений к решению задач на закон радиоактивного распада с использованием знаний математики и информатики, выходящего за рамки изучаемого предмета;
- систематизация знаний;
- научение приемам и способам переноса знаний из одной предметной области в другую.
Форма интегрирования:
- деятельностная, при которой производится процедура обобщения способов деятельности, переноса и их применения в новых условиях.
Связи между интегрируемыми компонентами:
- связи управления, т.к. используется знание математики и информатики для раскрытия смыслов овладения физикой.
Ход урока
1. Организационный момент (определение целей и задач урока и т.д.)
2. Вступительное слово учителя
Учитель математики.
Мы завершаем изучение темы "Показательная функция". С показательными функциями связаны многие экономические и биологические законы, физические закономерности, относящиеся, например, к изменению температуры тела и другим физическим процессам. Сегодня мы рассмотрим показательные функции как математическую модель: показательное уравнение при решении задач на закон радиоактивного распада вещества и графики построения зависимости числа распадов от периода полураспада из информатики.
Поработаем устно:
- 1 год = 365 суток = 365*24 = 8760 час = 31 536 000с.
- запишите это число в стандартном виде.
- как называется график показательной функции? (экспонента).
Экспоненту вы сегодня будите строить при помощи информационной компьютерной модели с учителем информатики. А теперь слово учителю физики.
Учитель физики:
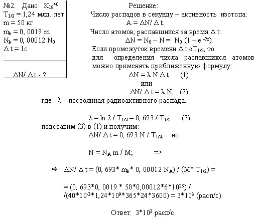
Вопрос: Как записывается закон радиоактивного распада?
Ответ: N = N0* 2-t/T,
где N - число нераспавшихся ядер,
N0 - начальное число ядер,
t - промежуток времени,
Т - период полураспада вещества.
Вопрос: Как определить число распавшихся ядер?
Ответ:
N = N0 - N.
Учитель математики:
- назовите в этой формуле показательное выражение. Охарактеризуйте его.
Перед вами лежат листочки с задачами, внимательно прочитайте условие первой задачи. Определите, что дано, и что нужно найти в этой задаче, запишите на доске.
Учитель физики:


Учитель математики:
Но математики решают эти же задачи с использованием нового для нас понятия "Логарифмов", которые мы начинаем изучать со следующего урока.
Учитель информатики:
- Рассмотрим зависимость числа распадов от периода полураспада при помощи информационной компьютерной модели, построенной посредством табличного процессора MS Excel.
Для построения графика зависимости необходимо создать таблицу, в которой число Т, изменяется с арифметической прогрессией на промежутке [0,5; 3,7] с шагом 0,1, t - [0,5;16,5] с шагом 0,5, N0 - постоянная величина, N = N0*2^(-1*t/T).
Запишите формулу, обращаясь к именам соответствующих ячеек электронной таблицы.
Так как N0 - постоянная величина, то зафиксируйте номер строки ячейки С2 знаком $.
После предварительного инструктажа учащиеся строят таблицу:
| t | T | N0 | N |
| 0,5 | 0,5 | =2*10^8 | =C$2*(2^(-1*A2/B2)) |
| 1 | 0,6 | =C$2*(2^(-1*A3/B3)) | |
| 1,5 | 0,7 | =C$2*(2^(-1*A4/B4)) | |
| 2 | 0,8 | =C$2*(2^(-1*A5/B5)) | |
| 2,5 | 0,9 | =C$2*(2^(-1*A6/B6)) | |
| 3 | 1 | =C$2*(2^(-1*A7/B7)) | |
| 3,5 | 1,1 | =C$2*(2^(-1*A8/B8)) | |
| 4 | 1,2 | =C$2*(2^(-1*A9/B9)) | |
| 4,5 | 1,3 | =C$2*(2^(-1*A10/B10)) | |
| 5 | 1,4 | =C$2*(2^(-1*A11/B11)) | |
| 5,5 | 1,5 | =C$2*(2^(-1*A12/B12)) | |
| 6 | 1,6 | =C$2*(2^(-1*A13/B13)) | |
| 6,5 | 1,7 | =C$2*(2^(-1*A14/B14)) | |
| 7 | 1,8 | =C$2*(2^(-1*A15/B15)) | |
| 7,5 | 1,9 | =C$2*(2^(-1*A16/B16)) | |
| 8 | 2 | =C$2*(2^(-1*A17/B17)) | |
| 8,5 | 2,1 | =C$2*(2^(-1*A18/B18)) | |
| 9 | 2,2 | =C$2*(2^(-1*A19/B19)) | |
| 9,5 | 2,3 | =C$2*(2^(-1*A20/B20)) | |
| 10 | 2,4 | =C$2*(2^(-1*A21/B21)) | |
| 10,5 | 2,5 | =C$2*(2^(-1*A22/B22)) | |
| 11 | 2,6 | =C$2*(2^(-1*A23/B23)) | |
| 11,5 | 2,7 | =C$2*(2^(-1*A24/B24)) | |
| 12 | 2,8 | =C$2*(2^(-1*A25/B25)) | |
| 12,5 | 2,9 | =C$2*(2^(-1*A26/B26)) | |
| 13 | 3 | =C$2*(2^(-1*A27/B27)) | |
| 13,5 | 3,1 | =C$2*(2^(-1*A28/B28)) | |
| 14 | 3,2 | =C$2*(2^(-1*A29/B29)) | |
| 14,5 | 3,3 | =C$2*(2^(-1*A30/B30)) | |
| 15 | 3,4 | =C$2*(2^(-1*A31/B31)) | |
| 15,5 | 3,5 | =C$2*(2^(-1*A32/B32)) | |
| 16 | 3,6 | =C$2*(2^(-1*A33/B33)) | |
| 16,5 | 3,7 | =C$2*(2^(-1*A34/B34)) |
- Выделите диапазон ячеек D2:D34 и постройте график для заданных числовых данных, отобразив значения оси Х и названия осей.
