"Пропорциональное деление"
Тема урока: Пропорциональное деление
В школьном курсе математики предлагается очень мало
задач на «пропорциональное деление». Однако их можно встретить в
экзаменационных сборниках для 9 класса авт. Л.И.Звавич и др. Эти
задачи предлагаются на вступительных экзаменах в ВУЗы на
специальности, связанные с экономикой, химией, связанных с легкой
промышленностью и народного хозяйства.
Предлагаемые задачи можно использовать на факультативах в
общеобразовательных школах, включить их в программу гимназий и
лицеев, связанных с углубленным изучением математики, начиная с 6
класса, для индивидуальной работы с сильными учениками.
Эти задачи может решить шестиклассник.
Необходимость разделить заданную величину или число в данном отношении часто возникает в практической жизни человека – при приготовлении различных смесей, растворов, блюд по кулинарным рецептам, при распределении прибыли или мест в парламенте и так далее.
Например, если два предпринимателя вложили в проект
соответственно 3 млн. рублей и 4 млн.рублей и получили 14 млн.
рублей прибыли, то справедливость требует, чтобы полученная прибыль
делилась пропорционально числам 3 и 4. Само слово
«пропорционально» происходит от латинского «гармонично»,
«соразмерно».
Как же узнать, сколько денег должен получить каждый
предприниматель? Обозначим части, которые они должны получить,
соответственно a и b. Тогда a : b = 3 : 4.
Поменяем в пропорции местами средние члены и обозначим коэффициент
пропорциональности k. Получим равенство:
![]()
Из которого следует, что а = 3k, b = 4k. Так как сумма двух частей
составляет 14 млн. рублей, то значение k должно удовлетворять
равенству
3k + 4k =14 <=> 7k = 14 <=> k = 2.
Значит, при справедливом делении первый предприниматель должен
получить 2• 3 = 6 млн.рублей, а второй - 2• 4 = 8 млн.рублей.
Рассмотрим еще одну задачу.
Для приготовления строительного раствора на 2 части цемента берут 2 части песка и 0,8 частей воды. Сколько цемента, песка и воды потребуется для приготовления 180 кг раствора?
Решение:
1) Пусть для приготовления строительного раствора требуется а кг цемента, b кг песка и с кг воды. Обозначим коэффициент пропорциональности k, тогда
Следовательно, а = 2k, b = 2k, c = 0,8k.
По условию задачи, сумма всех частей равна 180 кг, значит:
2k + 2k + 0,8k = 180 <=>4,8k = 180 <=>k = 37,5.
2) 37,5 • 2 = 75 (кг) – потребуется песка и цемента.
3) 37,5 • 0,8 = 30 (кг) – потребуется воды.
Ответ: потребуется 75 кг цемента, 75 кг песка и 30 кг воды.
Для краткого обозначения условия задач о прямо пропорциональном
делении в математическом языке используют иногда «длинные
отношения». Например, a : b : c = 2 : 2 : 0,8. При этом говорят :
«Числа a, b и с относятся как 2 к 3 к 0,8».
Длинные отношения – это условные записи, которые показывают,
сколько равных долей величины приходится на каждую часть. Их нельзя
понимать как запись деления нескольких чисел. Действительно,
подставив в последнее равенство вместо букв соответствующие им
числа, получим верное высказывание 75 : 75 : 30 = 2 : 2 : 0,8;
Тогда как при непосредственном подсчете левой и правой части
получаются разные числа: в левой части
, а в правой части – 1,25.
Зато длинные отношения можно преобразовывать, как обычные дроби:
умножать все его члены на одно и то же число, сокращать. Эти
преобразования позволяют упрощать запись, а значит, и решение
задач. Так, если бы в нашей задаче мы сначала умножили все члены
отношения на 10, а затем разделили их на 4, то избавились бы от
дробей: 2 : 2 : 0,8 = 20 : 20 : 8 = 5 : 5 : 2 и получили более
простое уравнение.
Решая задачи на пропорциональное деление, мы вновь наблюдаем, как
абстрактные математические понятия – в данном случае прямая и
обратная пропорциональность – помогают отвечать на серьезные
практические вопросы.
Предлагаю еще несколько задач по этой теме.
Задача 1.
Трое рабочих получили 4080 рублей. Суммы, полученные первым
и вторым рабочими, относятся, как
. Сумма, полученная третьим рабочим составляет
того. Что получил
первый рабочий. Сколько денег получил каждый рабочий?
Решение:


- n1: n2: n3 = 30 : 7 : 13
- 30 + 7 + 13 = 50 (частей) приходится на сумму 4080 рублей
- 4080 : 50 = 81,6 (руб.) – приходится на одну часть.
- 81,6 • 30 = 2448 (руб.) – получил первый рабочий.
- 81,6 • 7 = 571,2 (руб.) – получил второй рабочий.
- 81,6 • 13 = 1060,8 (руб.) – получил третий рабочий.
Ответ: 2448 рублей получил первый рабочий; 571,2 рубля получил второй рабочий и 1060,8 рубля получил третий рабочий.
Задача 2.
Три цеха сшили 16800 пар обуви. Количество пар обуви сшитой
первым и вторым цехами относятся как
а третий цех сшил 75% того, что сшил первый цех. На
сколько процентов выполнил план первый цех, если план каждого цеха
был 4000 пар обуви?
Решение:

- 75% от 12 : 12 •0,75 = 9
- n1: n2: n3 = 12 : 7 : 9
- 12 + 7 + 9 = 28 (частей) – приходится на 16800 пар обуви.
- 16800 : 28 =600 (пар) – приходится на одну часть.
- 600 • 12 = 7200 (пар) – сшил первый цех.
- 7200 к 4000 : 7200 : 4000 •100% = 180% - выполнил план первый цех.
Ответ: на 180% выполнил план первый цех.
Задача 3.
В палатку привезли свеклу, морковь, капусту. Количество
свеклы и моркови равно отношению
, а вес капусты составляет 250% от веса моркови.
Капусты было на 80 кг больше, чем свеклы. Сколько килограммов
каждого овоща привезли в палатку?
Решение:

- 250% от 2: 2 • 2,5 = 5
- n1: n2: n3 = 3 : 2 : 5
- 5 – 3 = 2 (ч.) приходится на 80 кг.
- 80 : 2 • 3 = 120 (кг) – привезли свеклы.
- 80 : 2 • 2 = 80 (кг) – привезли моркови.
- 80 : 2 • 5 = 200 (кг) – привезли капусты.
Ответ: в палатку привезли 120 кг свеклы; 80 кг моркови и 200 кг капусты.
Задача 4.
Магазин продал за 4 дня некоторое количество ткани. Количество ткани, проданной за первые три дня относились, как 0,9 : 1,4 : 1,3. В четвертый день продали 420 м ткани, что составило 28% всей ткани, проданной магазином за четыре дня. Сколько ткани продали за каждый день?
Решение:
- n1: n2: n3= 0,9 : 1,4 : 1,3 = 9 : 14 : 13
- 28% составляет 420 м : 420 : 0,28 = 1500 (м) – ткани продали за четыре дня.
- 1500 – 420 = 1080 (м) – ткани продали за первые три дня.
- 9 + 14 + 13 = 36 (ч.) – приходится на 1080 м ткани.
- 1080 : 36 = 30 (м) – ткани приходится на 1 часть.
- 30 • 9 = 270 (м) – ткани продали за первый день.
- 30 • 14 = 520 (м) – ткани продали за второй день.
- 30 •13 = 390 (м) – ткани продали за третий день.
Ответ: магазин продал 270 м ткани за первый день; 520 м ткани за второй день; 390 м ткани за третий день и 420 м за четвертый день.
Задача 5.
Три класса собирали металлолом. Количество металлолома, собранного первым и вторым классами относится, как 4,5 : 3. Количество металлолома, собранного третьим классом составляет 40% того, что собрал первый класс. Сколько металлолома собрал каждый класс, если второй класс собрал на 0,8 тонны металлолома больше, чем третий класс?
Решение:
- n1: n2 = 4,5 : 3 = 45 : 30 = 3 : 2.
- 40% от 3 : 3 • 0,4 = 1,2(ч.) – приходится на третий класс
- n1: n2: n3= 3 : 2 : 1,2 = 30 : 20 : 12 =15 : 10 : 6.
- 10 – 6 = 4 (ч.) – приходится на 0,8 т металлолома.
- 0,8 : 4 • 15 = 3 (т) – собрал первый класс.
- 0,8 : 4 • 10 = 2 (т) – собрал второй класс.
- 0,8 : 4 • 6 = 1,2 (т) – собрал третий класс.
Ответ: первый класс собрал 3 т металлолома, второй класс
собрал
2 т металлолома, третий класс собрал 1,2 т
металлолома.
Задача 6.
Три бригады начали одновременно пахоту земли. Норма вспашки первой бригады ко второй относится как 0,5 к 0,4, а норма вспашки второй бригады к третьей относится как 2 к 1,8; но первая и третья бригады увеличили нормы вспашки на 10%, а вторая бригада – на 20%. Таким образом, к одному и тому же сроку ,первая бригада вспахала на 15,4 га больше, чем третья бригада. Сколько га земли вспахала к этому времени каждая бригада?
Решение:
- n1: n2 = 0,5 : 0,4 = 5 : 4.
- n2: n3 = 2 : 1,8 = 20 = 18 = 10 : 9
- выразим n1: n2: n3 в одинаковых долях n1: n2: n3 =25 : 20 : 18
- 10% от 25 : 25 • 0,1 = 2,5; 25 + 2,5 = 27,5 (ч) составляет норма первой бригады после увеличения.
- 20% от 20 : 20 • 0,2 = 4 ; 20 + 4 = 24 (ч) –составляет норма второй бригады после увеличения.
- 10% от 18 : 18 • 0,1 = 1,8; 18 + 1,8 = 19,8 (ч) составляет норма третьей бригады после увеличения.
- n1: n2: n3 =27,5 : 24 : 19,8 = 275 : 240 : 198
- 275 – 198 – 77(ч) – приходится на 14, 4 га земли
- 15,4 : 77 = 0,2 (га) – приходится на одну часть.
- 0,2 • 275 = 55 (га) – вспахала первая бригада.
- 0,2 • 240 = 48(га) – вспахала вторая бригада.
- 0,2 • 198 = 39,6 (га) – вспахала третья бригада.
Ответ: 55 га земли вспахала первая бригада, 48 га земли спахала вторая бригада, 39,6 га земли вспахала третья бригада.
Предлагаю несколько задач для самостоятельного решения.
Задача 1.
Колхоз засыпал в три склада картофель в отношении 1,3 к 2,5
к 1,2, причем во второй склад засыпали на 43,2 тонны картофеля
больше, чем в первый склад. В течение месяца с первого склада
вывезли 40% имевшегося там картофеля, со второго - 30%, а с
третьего – 25% имевшегося там картофеля. Сколько картофеля вывезли
с трех складов?
Ответ: вывезли всего 56,62 т картофеля.
Задача 2.
Магазин продавал муку в течение четырех дней. Количество муки, проданной за первые три дня, относится, как 1,8 к 2,8 к 2,6. В четвертый день продали 840 килограммов муки, что составляет 56% всей муки, проданной за четыре дня. Сколько муки продавали каждый день?
Задача 3.
Колхоз засыпал зерно в три склада. На первом складе было 40%
всего зерна, засыпанного в три склада. Количество зерна,
засыпанного во второй и третий склады, относится, как 16 к 21.
Сколько зерна было на первом складе, если на третьем складе было на
450 ц больше, чем на втором.
Ответ: 2220 ц зерна было засыпано в первый склад.
Задача 4.
Три цеха изготовили 6500 деталей. Количество деталей, изготовленных первым и вторым цехами, относится, как 0,1875 к 0,25., количество деталей, изготовленных третьим цехом на 50% больше, чем количество деталей, изготовленных вторым цехом.. Сколько деталей изготовил каждый цех.
Задача 5.
Отряд отправился в поход из пункта А в пункт В. Первую часть
пути школьники проехали на велосипедах, вторую часть пути прошли
пешком, а оставшиеся 30 километров проплыли на лодке. Зная, что
длины этих частей пути относятся, как 1,625 к 1,3 к 3, 25,
определите длину всего маршрута.
Ответ: длина всего маршрута 57 километров.
Задача 6.
Из четырех чисел первые три относятся между собой, как
, а четвертое
составляет 40% от первого числа. Найти сумму всех четырех чисел,
если первое больше суммы остальных на 40.
Продолжим решение задач.
Задача 7.
Найти сумму трех чисел, зная, что первое число равно 100, а
первое число относится ко второму, как
; а второе к третьему, как •12 к
7.
Решение:

- n2: n3= 12 : 7
- выразим n1: n2: n3 в одинаковых долях n1: n2: n3 = 20 : 36 : 21.
- 20 + 36 + 21 = 77 ( ч.) – приходится на три числа.
- 100 : 20 • 77 = 385 – сумма трех чисел.
Ответ: сумма трех чисел равна 385.
Задача 8.
Найти сумму трех чисел, зная, что первое число относится к
третьему, как
; второе число относится к третьему как 5 к 2, а
сумма первых двух чисел равна 500.
Решение:

- n2: n3 = 5 : 2
- выразим n1: n2: n3 в одинаковых долях n1: n2: n3 =.5 : 15 : 6.
- 5 + 15 + 6 = 26 (ч.) – приходится на все три числа.
- 5 + 15 = 20 (ч.) – приходится на 500.
- 500 : 20 • 26 = 650 – сумма трех чисел.
Ответ: сумма трех чисел равна 650.
Задача 9.
Найти каждое из трех чисел, если первое число относится ко второму как 0,6 : 0,75, а второе к третьему, как 1 : 0,9. Сумма первого и третьего чисел на 105 больше второго числа.
Решение:
- n1: n3 = 0,6 : 0,75 = 60 : 75 = 4 : 5
- n2: n3 = 1 : 0,9 = 10 : 9.
- выразим n1: n2: n3 в одинаковых долях n1: n2: n3 = 8 : 10 : 9.
- (8 + 9 ) – 10 = 7 (ч.) – приходится на 105.
- 105 : 7 •8 = 120 – первое число.
- 105 : 7 •10 – 150 – второе число.
- 105 : 7 •9 = 135 – третье число.
Ответ: 120; 150; 135.
Задача 10.
Из данных четырех чисел первые три относятся, как
, а четвертое
составляет 15% второго числа. Найти эти числа, если известно, что
второе число больше суммы остальных на 8.
Решение:

- 15% от 20 : 20 • 0,15 = 3
- n1 : n2 : n3 : n4 = 12 :20 : 3 : 3.
- 12 + 3 + 3 = 18 (ч.) – приходится на первое, третье и четвертое числа.
- 20 – 18 2 (ч.) – приходится на 8.
- 8 : 2 • 12 = 48 – первое число.
- 8 : 2 • 20 = 80 –второе число.
- 8 : 2 • 3 = 12 – третье и четвертое числа.
Ответ : 48; 80; 12; 12.
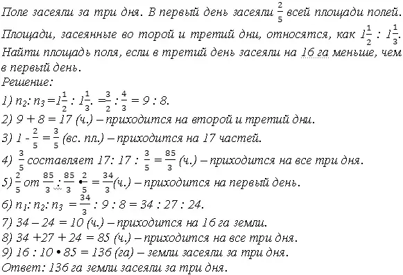
Задача 11.

Задача 12.
Три колхоза построили хлебозавод. Суммы, внесенные колхозами
в строительство, относятся, как
. Сколько денег внес каждый
колхоз, если стройматериалы стоят 1620 миллионов рублей, расход на
рабочую силу составляет
от стоимости материала, на оборудование
израсходовали
стоимости материала и рабочей силы вместе?
Решение:
.-
расход на рабочую силу.- 4860+3240=8100 (млн. руб) - расход на стройматериалы и рабочую силу вместе.
.= 2700
(млн.руб.) – расход на оборудование.- 8100 + 2700 = 10800 (млн.руб.) – израсходовано всего.

- 3 + 4 + 5 = 12 (ч.) приходится на 10800 млн.руб.
- 10800 : 12 = 900 (млн.руб.) – приходится на одну часть.
- 900 • 3 = 270 (млн.руб.) – израсходовали на стройматериалы.
- 900 • 4 3600 (млн.руб.) – израсходовали на рабочую силу.
- 900 • 5 = 4500 (млн.руб.) – израсходовали на оборудование.
Ответ: на материалы – 2700 млн.рублей; на рабочую силу – 3600 млн.рублей; на оборудование – 4500 млн. рублей.