Урок математики в 5-м классе по теме "Порядок выполнения действий"
Тема: "Порядок выполнения действий в выражении".
Цель: отработать навыки составления выражений по программе и схем. Повторить и закрепить на примерах порядок действий в выражении. Развивать логическое мышление учащихся.
План.
1. Проверка домашнего задания.
2. Повторение изученного (Основные понятия).
3. Решение упражнений.
4. Подведение итогов. Домашнее задание.
Ход урока.
Учитель: Ребята, на прошлом уроке мы с вами тренировались составлять программы и схемы для решения выражений. Как вы думаете для чего это нужно?
Ответы учащихся:
Учитель: Скажите, а кто из вас сегодня на уроке хочет полететь на другую планету? Хотите узнать как она называется?
Ответ учащихся:
Учитель: Откройте тетради с домашним заданием. На доске записаны числа, рядом с ними буквы, если вы найдёте значения, которые у вас получились при выполнении действий выражения, то получите слово. Так будет называться планета.
8217 + 2138 * (6906 - 6841) : 5 - 7064 = 28947.
1) 6906 - 6841 = 65; 2) 2138 * 65 = 138970; 3) 138970 : 5 = 27794; 4) 8217 + 27794 = 36011; 5) 36011 - 7064 = 28947.
65 - Р; 67 - У; 138970 - О; 211113 - П; 27794 - Б; 5483 - Х; 36011 - О; 6824 - Ф; 28947 - Т; 1285 - А.
Получили слово "Робот".
Учитель: Что нужно нам, чтобы улететь в космос?
Ответ учащихся:
Учитель: Давайте построим ракету. Для этого ответьте на вопросы.
- Какие действия относятся к действиям первой ступени?
- Какие действия относятся к действиям второй ступени?
- Когда действия выполняются по порядку?
- Как выполняются действия в выражениях без скобок?
- Как выполняются действия, если в выражении стоят скобки?
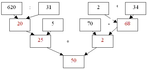
Можно отправляться в путь, но нам не известен маршрут. Для того, чтобы его узнать нужно в схеме заполнить пустые клетки.
Учащиеся работают в тетрадях. Полученные ответы заносятся в схему, которая изображена на доске.

Минутка отдыха для учащихся:
Учитель: Посмотрите в иллюминаторы. Мы приближаемся к планете "Робот". Но чтобы совершить посадку нам нужно задать программу ракете.
№ 616
381 * 29 - 7248 : 24 = 10 747.
Программа:
1) Умножить 381 на 29 (11049).
2) Разделить 7284 на 24 (302).
3) Вычесть из результата первой команды результат второй команды.
Перевод программы.
- Выяснить наличие кислорода на планете Робот.
- Выпустить воздушную подушку для совершения мягкой посадки.
- Совершить посадку.
Чтобы выйти из ракеты нужно отгадать шифр замка. Вот он перед вами.

Ответ: солнышко - 9; сердечко - 6.
Учитель: Посмотрите, ребята, нас встречают жители планеты. Что они хотят нам сказать? Узнать это мы можем только в том случае, если решим выражение № 646.
58344 : 429 + 215 * 48 =10 456.
58 344 : 429 = 136 (мы), если получится другой ответ (улетайте).
215 * 48 = 10 320 (вам), (прочь).
136 + 10320 = 10 456 (рады) (от нас).
Учитель: Молодцы ребята, вы хорошо справились со всеми заданиями, а теперь закройте глаза. Я считаю один, два, три, и мы снова в классе. А чтобы проверить все ли хорошо усвоили материал, запишите домашнее задание § 3 п 15 № 631.
Учитель подводит итоги урока и выставляет оценки.