Проведение объектовых тренировок в образовательном учреждении
Содержание.
1. Введение
1.1. Общие положения
1.2. Подготовка объектовой тренировки
1.3. Проведение объектовой тренировки
1.4. Подведение итогов
2. Методика проведения объектовой тренировки
2.1. Объектовая тренировка "Приведение в повышенную готовность объекта по сигналу "Возгорание"
3.Приложение:
3.1. Рекомендуемая тематика для проведения объектовых тренировок в образовательном учреждении
3.2. Приказ начальника ГО
3.3. План проведения объектовой тренировки
3.4. Рекомендуемая тематика для проведения командно-штабных учений в общеобразовательных заведениях
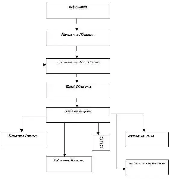
3.5. Порядок оповещения о чрезвычайной ситуации (случай угрозы "Возгорание")
3.6. Схема оповещения руководящего и командно-начальствующего состава
3.7. Схема оповещения персонала в нерабочее время
Введение
1.1. Объектовые тренировки являются наиболее совершенной формой подготовки ОУ к действиям в условиях чрезвычайных ситуаций мирного и военного времени. При проведении объектовых тренировок выполняются практические мероприятия, предусмотренные "Планом действий по предупреждению и ликвидации ЧС", основное внимание в ходе тренировки уделяется практической отработке приемов и способов защиты обучающихся и сотрудников ОУ при возникновении ЧС как техногенного, так и природного характера.
Определяя тему и продолжительность объектовой тренировки, необходимо исходить из основного требования - обеспечить глубокую и всестороннюю проработку учебных вопросов. (Приложение №1)
К участию в тренировке привлекаются руководящий состав, обучающиеся, преподавательский и обслуживающий персонал.
К руководящему составу ОУ относятся: начальник гражданской обороны - директор; начальник штаба ГО - зам.директора по БЖ; заместители директора и командно-начальствующий состав невоенизированных формирований - объектовых звеньев (там где они созданы).
Подготовка объектовой тренировки.
При подготовке объектовой тренировки основное внимание следует уделять эффективному вопросу защиты обучающихся и сотрудников в чрезвычайных ситуациях мирного и военного времени, проведение спасательных работ и умелым действиям участников учения по сигналам ГО.
Успех проведения объектовой тренировки в значительной степени зависит от тщательности и объема подготовительной работы, полноты и качества разработанных документов, продуманности мероприятия. Предварительно начальник ГО (директор ОУ) должен внимательно изучить имеющиеся руководящие документы, знать в деталях, вероятные чрезвычайные ситуации природного и техногенного характера, в той или иной мере угрожающие ОУ.
Подготовка к тренировке осуществляется на основании приказа начальника ГО объекта (директора ОУ), который доводится до исполнения не позднее, чем за месяц до тренировки. (Приложение №1)
В период подготовки, на основании указаний начальника ГО - руководителя тренировки, Начальником штаба ГО объекта (зам.директора по БЖ) разрабатывается План проведения тренировки. (Приложение №2)
После издания приказа и разработки Плана проведения объектовой тренировки, за 2 недели необходимо провести командно- штабное учение (Приложение №3) с целью подготовки руководящего состава к выполнению комплекса поставленных задач. Командно-штабное учение проводится в виде служебного совещания.
В подготовительный период с обучающимися, педагогическим и обслуживающим составом, проводятся инструктивные занятия, в ходе которых уточняются: порядок проведения тренировки, объем и последовательность выполнения учебных мероприятий, меры безопасности и тд.
Качество подготовки всех участников тренировки, наличие и полноту отработанных документов, проверяет руководитель тренировки.
Проведение объектовой тренировки.
Объектовая тренировка проводится на территории ОУ с максимальным использованием имеющейся учебно-материальной базы.
Учебная деятельность при проведении объектовой тренировки не прекращается, а учебные вопросы, требующие привлечения максимально возможного количества людей (например, действия по сигналам оповещения, эвакуации, укрытие и другие) отрабатываются в наиболее удобное для ОУ время при условии максимального сокращения потерь рабочего времени.
В ходе объектовой тренировки могут отрабатываться следующие мероприятия:
1. По теме: "Действия персонала и обучающихся образовательного учреждения при возникновении пожара":
- с руководящим составом - планирование комплекса мероприятий по защите обучающихся при возникновении пожара, организация и практическое проведение мероприятий по ликвидации последствий пожара;
- с личным составом формирований - тактико-специальное учение с отработкой вопросов: сбор, получение оснащения и средств защиты, отработка навыков по спасению обучающихся в экстремальной ситуации, в условиях острого дефицита времени, проведение других неотложных работ, оказание медицинской помощи;
- с обучающимися и сотрудниками - действия после соответствующей информации об обстановке, быстрое и правильное применение средств индивидуальной защиты, эвакуация, оказание первой помощи.
Подведении итогов.
Оценка качества проведения объектовой тренировки является заключительной частью учения. Проводит его лично руководитель. Цель состоит в том, чтобы на основе всестороннего анализа действий обучаемых подвести итоги и определить степень достижения учебных целей, оценить уровень подготовки, заострить внимание на слабо усвоенных вопросах и недостаточно отработанных практических действиях.
К разбору руководитель должен готовиться заблаговременно. В ходе учения он накапливает фактический материал, заслушивает доклады заместителей.
Разбор не должен ограничиваться только перечислением недостатков или примеров положительных действий. Основное внимание уделяется всестороннему анализу действий при отработке отдельных вопросов, качеству выполнения поставленных задач с учетом складывающейся обстановки.
В заключении руководитель определяет достижения учебных целей, дает оценку действиям каждой категории обучающихся и ставит задачи по устранению выявленных недостатков в ходе последующего проведения учения.
Оценка действия осуществляется по следующим вопросам:
- Количество участвующих.
- Оповещение и сбор руководящего состава в назначенное место.
- Приведение в готовность:
- пункта управления;
- формирований. - Выполнение мероприятий, предусмотренных на время учения.
- Проведение аварийно-спасательных и других неотложных работ.
- Управление.
- Оповещение обучающихся, педагогического состава и обслуживающего состава. (Приложение 4,5,6)
- Связь.
О результатах проведенной объектовой тренировки представляется доклад (справка) в Управление образования и издается приказ "О результатах проведения объектовой тренировки".
2. Методика проведения объектовой тренировки
2.1. "Приведение в повышенную готовность объекта по сигналу "Возгорание"
Приказ №_____
Начальника ГО МОУ "Средняя
общеобразовательная школа №3"
"___" __________ 200__г.
Содержание: "О проведении объектовой тренировки в МОУ "Средняя общеобразовательная школа №3".
В соответствии с планом подготовки по ГО на 2005/2006 учебный год
ПРИКАЗЫВАЮ:
1. Провести 18 апреля объектовую тренировку по теме: "Приведение в повышенную готовность объекта по сигналу "Возгорание"
2. Тренировку провести практически с полной отработкой вопросов согласно замыслу.
3. На тренировку привлечь весь персонал школы.
4. Обязать учителей-предметников, ведущих урок, при сигнале ГО осуществлять эвакуацию детей согласно замыслу.
5. Каждому классу следовать при эвакуации на улицу свом выходом.
Директор школы: ______________________
Начальник объекта: ____________________
УТВЕРЖДАЮ
Начальник ГО школы
Директор школы
________________
ПЛАН
Проведения объектовой тренировки в МОУ "Средняя общеобразовательная школа №3"
Тема: "Приведение в повышенную готовность объекта по сигналу "Возгорание"
Учебные цели:
- Практически отработать комплекс мероприятий по защите детей при возникновении пожара.
- Отработать навыки всех сотрудников школы по спасению детей в экстремальной ситуациях в условиях острого дефицита времени.
- Отработать с учащимися их действия при эвакуации в случае возникновения пожара.
Главная задача:
Получить практические навыки по спасению детей при возникновении чрезвычайной ситуации (возникновении пожара). Определить точное время от подачи сигнала об угрозе до эвакуации детей в безопасное место. Отработать вопрос взаимодействия по спасению детей для невоенизированных формирований объекта.
Время проведения: 18 апреля 2006г.
Место проведения: Муниципальное образовательное учреждении "Средняя общеобразовательная школа №3"
| Время проведения | Учебные вопросы | Кто проводит и где |
| 9.10-9.20 | Беседа "Действия персонала при пожаре. Ведение спасательных и других неотложных работ" | НШГО школы |
| 9.20-9.30 | Теоретическая отработка сигнала о возникновении пожара. Пути и способы спасения детей. | НГО школы |
| 11.45 | Условное включение "электросирены". Прослушивание речевого сообщения о пожаре. | Звено оповещения |
| 11.47-12.00 | Практическая эвакуация детей из здания. |
НГО школы
НШГО школы |
| 12.00 |
Разбор учении:
- доклады НШГО, учителей; - предложения представителя службы ГО города, НГО школы; - общее подведении итогов. |
Начальник штаба ГО школы: _______________
Директор школы: _______________________
УТВЕРЖДАЮ
Начальник ГО школы
Директор школы
________ Реутова И.Б.
Замысел проведения объектовой тренировки МОУ "Средняя общеобразовательная школа №3"
Тема: Приведение в повышенную готовность объекта по сигналу "Возгорание"
Учебные цели:
- Практически отработать комплекс мероприятий по защите детей при возникновении пожара.
- Отработать навыки всех сотрудников школы по спасению детей в экстремальной ситуации в условиях строго дефицита времени.
- Отработать с учащимися их действия при эвакуации в случае возникновения пожара.
Время проведения тренировки 1 час в три этапа.
Первый этап - 20 минут.
Теоретическая часть, в которой сотрудникам доводится ЧС мирного времени, которая может возникнуть в городе, школе. Способ оповещения. Действия сотрудников в этой ситуации.
Второй этап - то 5 до 10 минут.
Практическая часть, в которой отрабатываются:
- порядок оповещения сотрудников школы;
- действия руководящего состава;
- порядок сбора детей и подготовка их к эвакуации;
- эвакуация детей из школы в безопасное место;
- доклад руководителей групп о состоянии детей (сверка списочного состава);
- доклад начальника штаба ГО о состоянии детей.
Третий этап- 30 минут.
Разбор тренировки, обобщение положительного и недостатков.
Метеоусловия на момент тренировки - реальные.
Начальник штаба ГО школы: _______________
Зам.начальника ГО школы: ________________
УТВЕРЖДАЮ
Начальник ГО школы
Директор школы
_________________
Выполнение мероприятий при возникновении пожара.
- Немедленно сообщить о пожаре по телефону - 01,02,03.
ответственный:
- Прекратить занятия и срочно эвакуировать учащихся и педагогов из помещения школы в безопасную зону.
ответственный:
- Приступить к тушению пожара и спасению имущества.
ответственный:
- При ведении спасательных работ организовать медицинскую помощь силами сан.поста.
ответственный:
Начальник штаба ГО школы: _______________
Зам.начальника ГО школы: ________________
ПОРЯДОК оповещения сотрудников МОУ "Средняя общеобразовательная школа №3" в отсутствии администрации

Начальник ГО школы: ___________________
ПОРЯДОК оповещения сотрудников МОУ "Средняя общеобразовательная школа №3" в чрезвычайных ситуациях

Начальник ГО школы: ___________________
Порядок оповещения о чрезвычайной ситуации (случай возникновения пожара)
1. В случае возникновения пожара, при поступлении информации. Звено оповещения (секретарь, библиотекарь) дает звуковой электрический сигнал - продолжительный звонок.
2. В случае отсутствия электроэнергии передвижение по 1 и 2 этажах со звонком - кастрюля с ложкой (непрекращающийся стук).
3. Речевое сообщение (по кабинетам) "Внимание! Пожар! Очаг на 1-ом этаже, кабинет №1. Срочно осуществить эвакуацию!"
Начальник штаба ГО школы: ____________________
ПРИКАЗ
Начальника ГО
МОУ "Средняя общеобразовательная школа №3"
"___"____________ 200__г. № _________
Об итогах проведения объектовой тренировки
18 апреля 2006 года согласно плана подготовки руководящего и командно-начальствующего состава, формирований, постоянного состава и обучающихся школы по гражданской обороне на 2005 /06 г. был проведена объектовая тренировка по теме "Приведение в повышенную готовность объекта по сигналу "Возгорание"".
Объектовая тренировка прошла поучительно, организованно, цели и задачи выполнены.
Руководящий и командно-начальствующий состав школы показал твердые знания и практические навыки в выполнении своих функциональных обязанностей, умений управлять формированиями гражданской обороны.
Личный состав формирований показал организованность, дисциплину, умение быстро собираться по сигналу в установленном месте. Постоянный состав и обучающиеся, не входящие в формирования, показали добросовестную подготовку и умение действовать в экстремальных ситуациях.
Обучающиеся показали хорошие результаты и знания по курсу ОБЖ.
Все запланированные мероприятия в ходе объектовой тренировке выполнены.
ПРИКАЗЫВАЮ:
За активное участие в объектовой тренировке отметить следующие классы:
4 класс , классный руководитель - Клецова Наталья Владимировна
7 класс, классный руководитель - Васкул Евгения Александровна
10 класс, классный руководитель - Корниенко Любовь Николаевна
Директор школы: _______________________