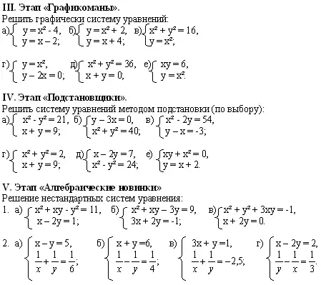
Урок-тренинг по алгебре в 9-м классе по теме: "Решение систем уравнений второй степени"
Тема: Решение систем уравнений второй степени.
Цель: закрепить умение учащихся решать системы уравнений второй степени различными способами.
Оборудование:
- таблицы с изображением графиков,
- линейки и циркули,
- карандаши,
- карточки с заданиями
- карточки с ответами для самоконтроля
Ход урока
I. Организация класса. Сообщение темы и цели урока. Объяснение учителем этапов урока.
II. Этап "Разминка" (устно):
1. Что является решением системы уравнений с двумя переменными?
(пара чисел, которые при постановке в эту систему превращают каждое ее уравнение в верное равенство).
2. Что значит "решить систему уравнений с двумя переменными второй степени"?
(найти все ее решения или установить, что их нет).
3. Сколько решений имеет система (на таблицах):

3. а) Докажите, что прямая у = -2х и парабола у = 6х2 - 7х + 2 не пересекаются.
б) Имеют ли графики функций у = 4х2 + х - 24 и у = 2х2 - х общие точки? Если имеют, то в каких координатных четвертях они находятся?
в) Имеют ли графики функций у = 3х2 + 4х - 12 и у = х2 - 6х общие точки? Если имеют, то в каких координатных четвертях они находятся?
г) Вычислите координаты точек пересечения параболы у = х2 - 2х и прямой у = 2х - 2.
д) Вычислите координаты точек пересечения параболы у = х2 - 3 и прямой у = 2х -1.
(Рекомендуется для самоконтроля предложить школьникам карточки с ответами).

VII. Этап "Любители домашнего задания"
Домашнее задание задается с учетом индивидуальных способностей каждого ученика.
Рекомендуемая литература:
1. Ю.Н. Макарычев, Н.Г. Миндюк, Л.М. Короткова. "Дидактические материалы по алгебре. 9 класс".
2. Г.Г. Левитас. "карточки для коррекции знаний. 8-9 классы".
3. М.Б. Миндюк, Н.Г. Миндюк. "Разноуровневые дидактические материалы по алгебре. 9 класс".
4. Л.В. Кузнецова, С.Б. Суворова и др. "Алгебра. Сборник заданий для подготовки к итоговой аттестации в 9 классе".
VIII. Итог урока.
- Чему научились на уроке?
- Какие трудности вам встретились?