Оптимизация выбора условного алгоритма для решения конкретной задачи
Цель урока - по заданному условию задачи выбрать оптимальный вариант решения поставленной задачи, с использованием алгоритмов ветвления.
Для решения поставленной задачи, составить и рассмотреть несколько вариантов ветвящихся алгоритмов, с использованием: простого условия, сложного условия, вложенного ветвления и их комбинаций.
Для каждого варианта составляется алгоритм, пишется программа на языке программирования Pascal, проводится отладка и тестирование на компьютере. Выбирается оптимальный вариант.
I. ФОРМУЛИРОВКА ЗАДАЧИ:
- Заданы стороны 1 прямоугольника A1,B1 и стороны 2 подобного прямоугольника A2,B2 с одним центром координат, параллельными сторонами и одинаковым поворотом относительно центра координат.
- Определить поместится ли первый прямоугольник во второй.
II. ПОСТАНОВКА ЗАДАЧИ:
При решении этой задачи возможны три варианта ответов:
- Если стороны первого прямоугольника, меньше сторон второго прямоугольника, то поместится.
- Если стороны первого прямоугольника, больше сторон второго прямоугольника, то не поместится.
- Если стороны первого прямоугольника, равны сторонам второго прямоугольника, то прямоугольники впишутся друг в друга.
Чтобы получить три варианта ответов необходимо при любом алгоритме для этой задачи три раза тестировать программу.
ОПТИМИЗАЦИЯ РЕШЕНИЯ ЗАДАЧИ
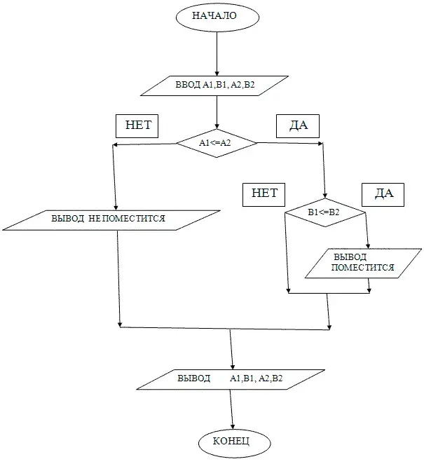
ВЫБОР ПЕРВОГО РЕШЕНИЯ: ДВА ПРОСТЫХ УСЛОВИЯ
Составим алгоритм ветвления с простыми условиями:
Если (A1<= A2), то
Если (B1<=B2),
то вывод ('Поместится')
Иначе вывод('НЕ поместится');
Недостаток этого метода: используется два алгоритма ветвления. (Отдельно сравниваются стороны каждого прямоугольника).
ПРОГРАММА ДЛЯ ПЕРВОГО РЕШЕНИЯ:
PROGRAM VETV_1;
var A1,B1,A2,B2:INTEGER;
BEGIN
READLN(A1,B1,A2,B2);
IF A1<=A2 THEN
BEGIN
IF B1<=B2 THEN BEGIN
WRITELN('POMESTITSA');
END
END
ELSE
BEGIN
WRITELN('NE POMESTITSA');
END;
WRITELN(' A1=',A1:3,' B1=',B1:3,' A2=',A2:3,' B2=',B2:3);
END.
АЛГОРИТМ ПЕРВОГО РЕШЕНИЯ: ДВА ПРОСТЫХ УСЛОВИЯ

ВЫБОР ВТОРОГО РЕШЕНИЯ: СЛОЖНОЕ УСЛОВИЕ
Чтобы уменьшить количество операторов, составим сложное условие.
Если (A1<= A2) и (B1<=B2), то вывод ('Поместится')
Иначе вывод('НЕ поместится');
Недостаток этого метода: необходимо два раза тестировать одну Ветвь «ДА»:
- Стороны первого прямоугольника, меньше сторон второго прямоугольника. Вывод ('Поместится').
- Стороны первого прямоугольника, равны сторонам второго прямоугольника. Вывод ('Поместится').
- Хотя для второго варианта более корректный ответ:
- Вывод ('Прямоугольники впишутся друг в друга ').
ПРОГРАММА ДЛЯ ВТОРОГО РЕШЕНИЯ
Сложное условие.
PROGRAM VETV_2;
var A1,B1,A2,B2:INTEGER;
BEGIN
READLN(A1,B1,A2,B2);
IF (A1<=A2) AND (B1<=B2)
THEN
BEGIN
WRITELN('POMESTITSA');
END
ELSE
BEGIN
WRITELN('NE POMESTITSA');
END;
WRITELN(' A1=',A1:3,' B1=',B1:3,' A2=',A2:3,' B2=',B2:3);
END.
АЛГОРИТМ ВТОРОГО РЕШЕНИЯ: СЛОЖНОЕ УСЛОВИЕ

ВЫБОР ТРЕТЬЕГО РЕШЕНИЯ
Вложенное ветвление и сложное условие.
Чтобы достигнуть более корректного результата, когда каждая ветвь отвечает за один из трех вариантов, используем вложенное ветвление и сложное условие.
Чтобы уменьшить число операторов, составим сложное условие.
Если (A1<A2) и (B1<B2),
то вывод ('Поместится')
иначе если (A1>A2) и (B1>B2),
то вывод('НЕ поместится')
иначе вывод ('Прямоугольники впишутся друг в друга ');
Достигнут более корректный результат, когда каждая ветвь отвечает за один из трех вариантов.
ПРОГРАММА ДЛЯ ТРЕТЬЕГО РЕШЕНИЯ
var A1,B1,A2,B2:INTEGER;
BEGIN
READLN(A1,B1,A2,B2);
IF (A1<A2) AND (B1<B2)
THEN BEGIN
WRITELN('POMESTITSA');
END
ELSE
IF (A1>A2) AND (B1>B2)
THEN
BEGIN
WRITELN('NE POMESTITSA');
END
ELSE
BEGIN
WRITELN('VPISHETSA');
END;
WRITELN(' A1=',A1:3,' B1=',B1:3,' A2=',A2:3,' B2=',B2:3);
END.
Достигнут более корректный результат, когда каждая ветвь отвечает за один из трех вариантов.
ВЫВОД: Выбираем третье решение из трех вариантов алгоритмов для этой задачи.
АЛГОРИТМ ТРЕТЬЕГО РЕШЕНИЯ
Вложенное ветвление и сложное условие.
