Геометрия с нуля
В 21 веке, несмотря на активное развитие науки, у многих школьников Российской Федерации такая наука, как геометрия вызывает все больше затруднений, а какая-то часть детей и вовсе не может решать простейшие геометрические задачи. Поэтому необходимо признать тот факт, что восприятие у нового поколения совершенно иное, и дело тут вовсе не в их деградации. Дети все также хотят развиваться: читают книги, смотрят научные фильмы и проводят эксперименты. Но самое главное, чего они не хотят, так это заучивать то, чего не понимают. На основе этого утверждения как раз и будет построена моя программа.
Представим, что перед нами сидит человек, который вообще не представляет, что такое геометрия. А именно так и выглядит бОльшая часть детей приходящих в 7 класс. Этот человек не в состоянии накладывать треугольники друг на друга и тем более не может делать из этого какие-то выводы. Поэтому сначала его нужно долго и упорно знакомить его с геометрией, чтобы в итоге он понял, насколько она проста и полюбил ее.
Разделение на уровни
Прежде всего, необходимо понять, что должен знать ребенок на определенном этапе. Для этого нужно разделить геометрию (планиметрию 7-9 класса) на 3 уровня:
- Базовый уровень: школьник знает(не обязательно наизусть) и понимает простейшие теоремы, а также решает незамысловатые задачи;
- Средний уровень: школьник умеет доказывать теоремы и решать задачи, используя доказательства;
- Высокий уровень: школьник знает сложные теоремы и умеет решать сложные задачи.
Именно эти три пункта будут подробно описаны в статье.
Базовый уровень (простейшая теория и задачи)
- понятие точки, прямой, луча, отрезка, угла, фигуры и т.д.
Прежде всего, школьник должен понять, с чем он будет иметь дело на протяжении ближайших трех лет, поэтому начинать необходимо с вводного курса. Не надо давать детям сложные задачи, а их надо просто познакомить с геометрией.
- углы (по градусам)
Углам нужно уделить особое внимание, потому что далеко не все дети могут в пространстве могут отличить тупой угол от прямого. Кроме того, максимум внимания нужно уделить развернутому углу, потому что на нем будет основан следующий пункт.
- смежные углы
Многим детям тяжело запомнить существующее определение смежных углов, и именно в большинстве случаев начинаются первые проблемы с геометрией. Поэтому мною будет предложено новое определение смежных углов: “Смежные углы – это углы, полученные в результате деления развернутого угла на две части.” Если уделить должное время развернутому углу, то получится сэкономить время на объяснении свойства смежных углов, т.к. оно итак будет понятно.
- вертикальные углы
Вертикальные углы, также как и смежные, имеют весьма непростое определение, которое можно заменить ан более просто. Достаточно ограничиться следующим: “Вертикальные углы-это углы между пересекающимися прямыми.”, а далее просто постараться разобрать как можно больше примеров, связанных с вертикальными и смежными углами.
- перпендикулярные прямые
Этой теме я не стану уделять много внимания, т.к. он итак понятен большинству школьников.
- параллельные прямые
Вместо равенства треугольников гораздо лучше рассматривать параллельные прямые, т.к., помимо получения новой информации, дети закрепляют старую, используя вертикальные и смежные углы при решении задач на параллельные прямые. Объяснять данную тему проще с признака, основанного на внутренних односторонних углах, т.к. единственное, что запоминают дети после шестого класса, это что сумма углов треугольника равна 180 градусам. Опираясь на это можно представить, что прямые пересекутся и образуют с секущей треугольник, сумма углов которого равна 180 градусам. А после этого показать детям вариант, при котором треугольника не будет, т.е. когда внутренние односторонние углы заберут градусную меру третьего угла треугольника. После этого остальные признаки доказать уже будет не так и сложно. Самое главное, не надо заставлять детей учить первые доказательства, т.к. они должны их понять.
- биссектриса, высота и медиана
После всех предыдущих тем, ребенок будет понимать, что такое углы и уметь с ними работать, а также будет знаком с прямыми, отрезками, фигурами и прочим. В этот момент ему уже можно давать более-менее сложные темы, которые ему в дальнейшем будут постоянно пригождаться. В определениях ничего менять не стоит, т.к. они итак максимально доступны. Единственное, что нужно обязательно сделать, так это убедиться в том, что ребенок может провести биссектрисы, медианы и высоты в любой фигуре и из любой вершины!
- треугольники *(при объяснении свойств треугольников можно и нужно опираться на признаки равенства)
Теперь, когда школьник со знаком с основами, можно приступать к рассмотрению фигур. Начать лучше всего с треугольников, т.к. именно они используются в большинстве задач. Здесь необходимо рассмотреть все виды треугольников с их свойствами. Объяснить ребенку откуда что берется, опять же не заставляя это заучивать. Но определения и свойства школьник должен знать, т.к. именно на этапе прохождения свойств фигур, мы можем начинать спрашивать с ребенка теорию. Теперь он уже полноценно вовлечен в процесс.
- четырехугольники *(при объяснении свойств четырехугольников можно и нужно опираться на признаки равенства)
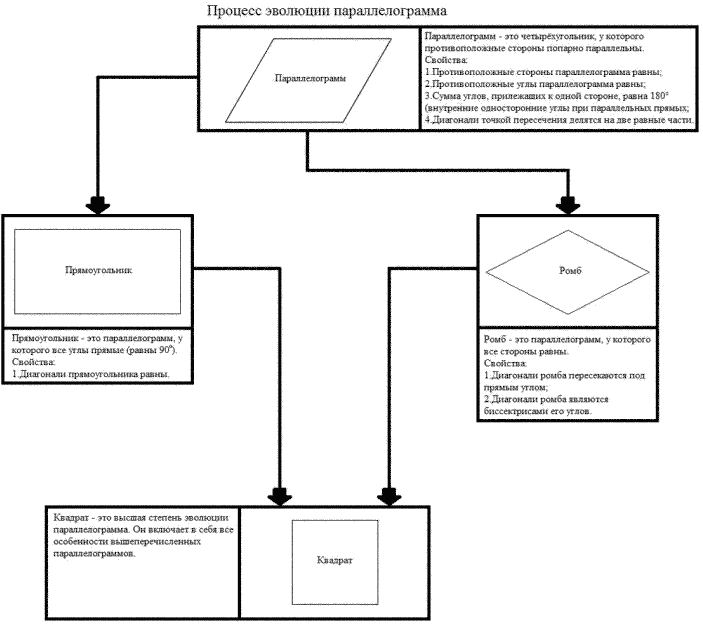
Здесь я бы хотела представить Вашему вниманию увлекательный процесс эволюции параллелограмма, который детям запомнить гораздо проще, чем определения из учебника:
Здесь рассмотрены только те свойства, которые способен легко усвоить школьник на базовом уровне.
Кроме того, сюда же необходимо включить и трапецию со всеми ее свойствами и разновидностями.
Таким образом, мы сможем закрепить параллельные прямые и понять, откуда что берется в четырехугольниках.
- многоугольники
В этой теме необходимо рассмотреть разные виды многоугольников и сумму углов n-угольника.
- теорема Пифагора
Тема, которую итак все прекрасно понимают, поэтому ничего усложнять не надо.
- площади
Здесь я опять же хочу предложить удобную схему, которую необходимо объяснять с помощью бумажных фигурок.

Трапеция опять же рассматривается отдельно.
- подобие и первый признак подобия
Рассматривается исключительно в ознакомительных целях, чтобы детям легче было понимать начала тригонометрии.
- средние линии треугольника и трапеции
Средние линии лучше рассматривать вместе, потому что так они лучше усваиваются.
- тригонометрия
В самом начала тригонометрии, школьникам стоит напомнить о том, что такое соотношения, а после очень много времени посвятить самим определениям синуса, косинуса, тангенса и котангенса, чтобы школьники понимали, откуда взялись эти странные английские буквы. Затем необходимо рассмотреть множество задач, в которых они будут использоваться. Удобнее всего давать задачи на теорему Пифагора и площади. Желательно уже на базовом уровне ознакомить детей с таблицей, т.к. сейчас они уже максимально близки к среднему и уровню и способны усваивать информацию средней сложности.
- окружность и круг
И, наконец, последняя тема на базовом уровне. Здесь необходимо напоминать детям обо всем, что связано с окружностью и кругом, начиная с определений, т.к. никто уже ничего не помнит из курса 6 класса. А также стоит рассмотреть свойство касательной, вписанный и центральный углы, и свойство гипотенузы прямоугольного треугольника.
На этом базовый курс окончен. У рядового школьника достаточно базовых знаний, на которые он мог бы опираться при решении задач, с использованием доказательств. Пришла пора поближе с ними познакомиться.
Средний уровень (доказательства)
Расписывать программу для среднего уровня смысла нет, т.к. на этом этапе ребенок готов усваивать практически любую информацию и способен аргументированно решать задачи на доказательства. Единственное, что стоит сделать, так это перечислить темы среднего уровня:
- соотношения между сторонами и углами;
- неравенство треугольника;
- признаки равенства треугольников;
- признаки подобия треугольников;
- четыре замечательные точки;
- вписанная и описанная окружности.
Этого вполне достаточно для доказательств средней степени сложности.
Высокий уровень (сложные доказательства и решение сложных задач)
К сожалению, немногие могут достичь высокого уровня, но каждый должен хотя бы попытаться. Опять же, нет смысла все подробно расписывать, поэтому будут перечислены лишь темы:
- теорема Фалеса;
- теорема Герона;
- теорема синусов;
- теорема косинусов;
- углы при окружности;
- хорды окружности;
- и т.д.
Заключение
Из всего вышесказанного можно сделать следующий вывод: прогресс любого школьника основан на его базовых знаниях. Если они есть, то их необходимо лишь грамотно развивать. Поэтому, прежде всего, необходимо упростить получение базовых знаний и сделать их максимально доступными для всех школьников без исключения.
Примечание: векторы в статье не учтены, т.к. являются дополнением ко всему вышесказанному.