Урок математики по теме "Применение интеграла к решению физических задач"
Скачать презентацию (6.41 МБ)
Цель урока:
- обобщить и закрепить ключевые задачи по теме;
- научиться работать с теоретическими вопросами темы;
- научиться применять интеграл к решению физических задач.
План урока:
1. Схема решения задач на приложения определенного интеграла
2. Нахождение пути, пройденного телом при прямолинейном
движении
3. Вычисление работы силы, произведенной при прямолинейном движении
тела
4. Вычисление работы, затраченной на растяжение или сжатие
пружины
5. Определение силы давления жидкости на вертикально расположенную
пластинку
Тип урока: интегрированный.
Воспитательная работа: расширение кругозора и познавательной деятельности учащихся, развитие логического мышления и умения применять свои знания.
Техническое обеспечение: интерактивная доска. Компьютер и диск.
Приложение: «Рапсодия природы».
ХОД УРОКА
I. Организационный момент
II. Постановка цели урока
– Урок хотелось бы провести под девизом Готфрида Вильгельма Лейбница – немецкого философа, логика, математика, физика: «Общее искусство знаков представляет чудесное пособие, так как оно разгружает воображение… Следует заботиться о том, чтобы обозначения были удобны для открытий. Обозначения коротко выражают и отображают сущность вещей. Тогда поразительным образом сокращается работа мысли».
III. Повторим основные понятия и ответим на вопросы:
– Скажите основное определение интеграла?
– Что вы знаете о интеграле (свойства, теоремы)?
– Знаете ли вы какие-нибудь примеры задач с применением
интеграла?
IV. Объяснение нового материала (рассмотрение теории):
1. Схема решения задач на приложения определенного интеграла
С помощью определенного интеграла можно решать различные задачи физики, механики и т. д., которые трудно или невозможно решить методами элементарной математики.
Так, понятие определенного интеграла применяется при решении задач на вычисление работы переменной силы, давления жидкости на вертикальную поверхность, пути, пройденного телом, имеющим переменную скорость, и ряд других.
Несмотря на разнообразие этих задач, они объединяются одной и той же схемой рассуждений при их решении. Искомая величина (путь, работа, давление и т. д.) соответствует некоторому промежутку изменения переменной величины, которая является переменной интегрирования. Эту переменную величину обозначают через Х, а промежуток ее изменения – через [а, b].
Отрезок [a, b] разбивают на n равных частей, в каждой из которых можно пренебречь изменением переменной величины. Этого можно добиться при увеличении числа разбиений отрезка. На каждой такой части задачу решают по формулам для постоянных величин.
Далее составляют сумму (интегральную сумму), выражающую
приближенное значение искомой величины. Переходя к пределу при
, находят искомую величину I в виде интеграла
I =
, где f(x) – данная по условиям задачи функция (сила,
скорость и т. д.).
2. Нахождение пути, пройденного телом при прямолинейном движении
Как известно, путь, пройденный телом при равномерном движении за время t, вычисляется по формуле S = vt.
Если тело движется неравномерно в одном направлении и скорость
его меняется в зависимости от времени t, т. е. v = f(t), то для
нахождения пути, пройденного телом за время от
до
, разделим этот
промежуток времени на n равных частей Δt. В каждой из таких частей
скорость можно считать постоянной и равной значению скорости в
конце этого промежутка. Тогда пройденный телом путь будет
приблизительно равен сумме
, т.е.
Если функция v(t) непрерывна, то
Итак,
3. Вычисление работы силы, произведенной при прямолинейном движении тела
Пусть тело под действием силы F движется по прямой s, а направление силы совпадает с направлением движения. Необходимо найти работу, произведенную силой F при перемещении тела из положения a в положение b.
Если сила F постоянна, то работа находится по формуле
(произведение силы на длину пути).
Пусть на тело, движущееся по прямой Ох, действует сила F,
которая изменяется в зависимости от пройденного пути, т.
е.
.
Для того чтобы найти работу, совершаемую силой F на отрезке пути от
а до b, разделим этот отрезок на n равных частей
.
Предположим, что на каждой части
сила сохраняет постоянное значение
![]()
Составим интегральную сумму, которая приближенно равна значению произведенной работы:
![]()
т.е. работа, совершенная этой силой на участке от а до b, приближенно мала сумме:
![]()
Итак, работа переменной силы вычисляется по формуле: 
4. Вычисление работы, затраченной на растяжение или сжатие пружины
Согласно закону Гука, сила F, необходимая для растяжения или сжатия пружины, пропорциональна величине растяжения или сжатия.
Пусть х – величина растяжения или сжатия пружины. Тогда
,
где k – коэффициент пропорциональности, зависящий от свойства
пружины.
Работа на участке
выразится формулой
, а вся затраченная
работа
или
. Если
то погрешность величины работы
стремится к нулю.
Для нахождения истинной величины работы следует перейти к пределу
Итак,
5. Определение силы давления жидкости на вертикально расположенную пластинку
Из физики известно, что сила Р давления жидкости на горизонтально расположенную площадку S, глубина погружения которой равна h, определяется по формуле:
, где
– плотность жидкости.
Выведем формулу для вычисления силы давления жидкости на вертикально расположенную пластинку произвольной формы, если ее верхний край погружен на глубину a, а нижний – на глубину b.
Так как различные части вертикальной пластинки находятся на
разной глубине, то сила давления жидкости на них неодинаковa. Для
вывода формулы нужно разделить пластинку на горизонтальных полос
одинаковой высоты
. Каждую полосу приближенно можно считать
прямоугольником (рис.199).
По закону Паскаля сила давления жидкости на такую полосу равна силе движения жидкости на горизонтально расположенную пластинку той же площади, погруженной на ту же глубину.
Тогда согласно формуле (4) сила давления на полосу, находящуюся
на расстоянии х от поверхности, составит
, где
– площадь
полосы.
Составим интегральную сумму и найдем ее предел, равный силе давления жидкости на всю пластинку:
т.е.
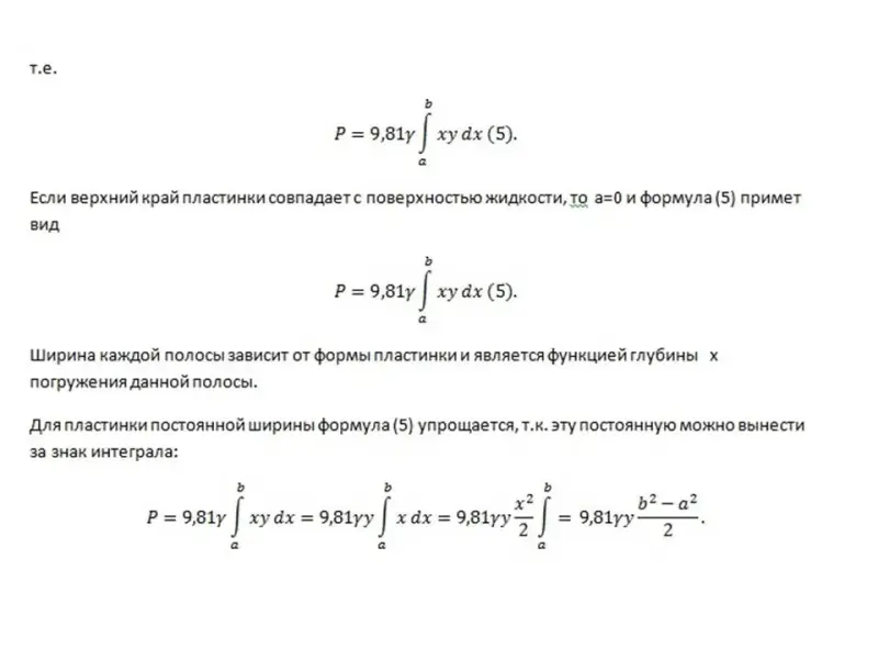
Если верхний край пластинки совпадает с поверхностью жидкости, то а=0 и формула (5) примет вид
Ширина каждой полосы зависит от формы пластинки и является функцией глубины х погружения данной полосы.
Для пластинки постоянной ширины формула (5) упрощается, т.к. эту постоянную можно вынести за знак интеграла:
V. Разбор задач по теме
1) Скорость движения материальной точки задается формулой
=
(4
м/с. Найти путь, пройденный точкой за первые 4с от начала
движения.
Решение:
![]()
2) Скорость движения изменяется по закону
м/с . Найти длину
пути, пройденного телом за 3-ю секунду его движения.
Решение:

3) Скорость движения тела задана уравнением
м/с. Определить
путь, пройденный телом от начала движения до остановки.
Решение:
Скорость движение тела равна нулю в момент начала его движения и
остановки. Найдем момент остановки тела, для чего приравняем
скорость нулю и решим уравнение относительно t; получим ![]()
Следовательно,
![]()
4) Тело брошено вертикально вверх со скоростью, которая
изменяется по закону
м/с. Найти наибольшую высоту
подъема.
Решение:
Найдем время, в течении которого тело поднималось вверх: 29,4–9,8t=0 (в момент наибольшего подъема скорость равна нулю); t = 3 с. Поэтому

5) Какую работу совершает сила в 10Н при растяжении пружины на 2 см?
Решение:
По закону Гука сила F, растягивающая пружину, пропорциональна
растяжению пружины , т.е. F = kx. Используя условие, находим
(Н/м), т.е. F = 500x. Получаем

6) Сила в 60Н растягивает пружину на 2 см. Первоначальная длина пружины равна 14 см. Какую работу нужно совершить, чтобы растянуть ее до 20 см?
Решение:
Имеем
(H/м) и, следовательно, F=3000x. Так как пружину
требуется растянуть на 0,06 (м), то
![]()
7) Определить силу давления воды на стенку шлюза, длина которого 20 м, а высота 5 м (считая шлюз доверху заполненным водой).
Здесь y = f(x) = 20, a = 0, b = 5 м,
кг/
.
Находим

8) В воду опущена прямоугольная пластинка, расположенная вертикально. Ее горизонтальная сторона равна 1 м, вертикальная 2 м. Верхняя сторона находится на глубине 0,5 м. Определить силу давления воды на пластинку.
Решение:
Здесь y = 1, a = 0,5, b = 2 + 0,5 = 2,5 (м),
= 1000
кг/
. Следовательно,
![]()
9) Скорость прямолинейного движения точки задана уравнением
.
Найти уравнение движения точки.
Решение:
Известно, что скорость прямолинейного движения тела равна
производной пути s по времени t, т.е.
, откуда ds = v dt. Тогда имеем
![]()
![]()
Это искомое уравнение.
10) Скорость тела задана уравнением
. Найти уравнение движения,
если за время
тело прошло путь
.
Решение:
Имеем ds = v dt = (6
+ 1) dt; тогда
![]()
Подставив в найденное уравнение начальные условия s = 60 м, t = 3 c, получим
откуда С = 3.
Искомое уравнение примет вид
![]()
11) Тело движется со скоростью
м/с. Найти закон движения s(t),
если в начальный момент тело находилось на расстоянии 5 см от
начала отсчета.
Решение:
Так как ds = v dt = (
, то ![]()
Из условия следует, что если t = 0, то s = 5 см = 0,05 м.
подставив эти данные в полученное уравнение, имеем
откуда 0,05 =
С.
Тогда искомое уравнение примет вид
![]()
12) Вычислить силу давления воды на плотину, имеющую форму трапеции, у которой верхнее основание, совпадающее с поверхностью воды, имеет длину 10 м, нижнее основание 20 м, а высота 3 м.
Решение:
![]()
13) Цилиндрический стакан наполнен ртутью. Вычислить силу
давления ртути на боковую поверхность стакана, если его высота 0,1
м, а радиус основания 0,04 м. Плотность ртути равна 13600
кг/
.
Решение:
Вычислим площадь круглой полоски
![]()
Элементарная сила давления составляет
![]()
Следовательно
![]()
VI. Самостоятельное решение задач на доске, коллективный разбор решений задач:
- Скорость движения тела задана уравнением
. Найти уравнение
движения, если в начальный момент времени 
- Найти уравнение движения точки, если к моменту начала отсчета
она прошла путь
, а его скорость задана уравнением 
- Скорость движения тела пропорциональна квадрату времени. Найти уравнение движения тела, если известно, что за 3 с оно прошло 18 м.
- Тело движется прямолинейно со скоростью
м/с. Найти путь,
пройденный телом за 5 с от начала движения. - Скорость движения тела изменяется по закону
м/с. Найти путь,
пройденный телом за 4 с от начала движения. - Найти путь пройденный телом за 10-ю секунду, зная, что что
скорость его прямолинейного движения выражается формулой
м/с. - Найти путь, пройденный точкой от начала движения до ее
остановки, если скорость ее прямолинейного движения изменяется по
закону
м/с. - Какую работу совершает сила в 8 Н при растяжении пружины на 6 см?
- Сила в 40 Н растягивает пружину на 0,04 м. Какую работу надо совершить, чтобы растянуть пружину на 0,02 м?
- Вычислить силу давления воды на вертикальную прямоугольную пластинку, основание которой 30 м, а высота 10 м, причем верхний конец пластинки совпадает с уровнем воды.
- Вычислить силу давления воды на одну из стенок аквариума, имеющего длину 30 см и высоту 20 см.
VII. Минутка релаксации
Запуск приложения «Минутка релаксации»
VIII. Подведение итогов урока:
– Каким вопросам был посвящен урок?
– Чему научились на уроке?
– Какие теоретические факты обобщались на уроке?
– Какие рассмотренные задачи оказались наиболее сложными?
Почему?
Список литературы:
- Журнал «Потенциал»
- «Алгебра и начала анализа» 11 класс С.М. Никольский, М.К. Потапов и др.
- «Алгебра и математический анализ» Н.Я. Виленкин и др.
- «Учебник по математическому анализу» Град О.Г., Змеев О.А.
- «Высшая математика: Учебник для вузов». В 3 томах. Бугров Я.С. Никольский С.М.
- «Математический анализ». Е.Б. Боронина








