Применение векторной алгебры для решения стереометрических задач повышенной сложности
В данной статье изложены методы решения задач по стереометрии с помощью элементов векторной алгебры. В учебной литературе не часто встречается материал решения стереометрических задач методами векторной алгебры. Это задачи на вычисление отношений, в которых секущая плоскость делит ребра многогранника, вычисление расстояний от точки до прямой и плоскости, определение расстояния и угла между скрещивающимися прямыми, задачи на комбинацию многогранников.
Задачи, о которых идет речь, отобраны из книги С.А. Шестакова «Векторы на экзаменах». По словам автора, данные задачи можно встретить на вступительных экзаменах в ВУЗы, вариантах ЕГЭ.
В статье приводятся необходимые теоретические сведения, изложены основные алгоритмы, основанные на свойствах векторов, представлено наглядное решение стереометрических задач.
Рассмотрим методы решения задач с помощью векторной алгебры. Для этого нам необходимо знать следующие теоретические сведения:
1. Разложение вектора по трём данным некомпланарным векторам
Решение любой геометрической задачи на вычисление сводится, в сущности, к нахождению величины двух типов: расстояний и углов. Если в пространстве задан некоторый базис (в частности, прямоугольный), т.е. тройка некомпланарных векторов, то вектор пространства можно разложить по векторам этого базиса, причём единственным образом. Если известны длины векторов, образующих базис, углы между ними и разложение некоторого вектора по векторам этого базиса, то, используя свойства скалярного произведения, можно определить длину такого вектора и угол, образуемый им с любым другим вектором, разложение которого по векторам этого базиса известно. Таким образом, векторы позволяют находить решения довольно широкого класса геометрических задач, а умение определять разложение вектора по базисным векторам является важнейшим фактором их решения.

2. Задачи об отношениях отрезков
Задачи об отношениях отрезков это тип задач, в которых требуется определить, в каком отношении данная плоскость делит какой - либо отрезок. Плоскость является секущей плоскостью некоторого многогранника, а отрезком служит одно из рёбер этого многогранника. При решении подобных задач следует выбрать тройку базисных векторов (обычно связанных с многогранником, например, выходящих из какой - либо его вершины). Затем необходимо ввести подлежащие определению неизвестные: их в большинстве случаев три, - одно позволяет найти искомое отношение, а два других - коэффициенты в условии компланарности некоторых трёх векторов, принадлежащих данной плоскости. После этого, получив двумя способами разложение какого - либо вектора по базисным, нужно, используя единственность разложения приравнять коэффициенты в разложениях и получить три уравнения с тремя введёнными неизвестными.
3. Длина отрезка и угол между скрещивающимися прямыми
Как уже отмечалось, если в пространстве задан некоторый базис, т. е. тройка некомпланарных векторов
,
,
, то любой вектор
можно единственным образом разложить
по векторам базиса так, что
= x1 •
+ y1 •
+ z1 •
, где x1, y1,
z1 - коэффициенты разложения. Если при этом известны длины векторов
,
,
и угол между ними, то, определив скалярные произведения
,
,
,
•
,
•
,
•
(«таблицу умножения» векторов базиса), можно вычислить скалярный квадрат вектора
:
= (x1 •
+ y1 •
+ z1 •
) • (x1 •
+ + y1 •
+ z1 •
), который
равен квадрату его длины, а затем и саму длину вектора
:
=
. Кроме того, вычислив с помощью «таблицы умножения» векторов базиса скалярного произведение
•
, можем определить угол между векторами
и
,
) =
.
4. Расстояние от точки до прямой
Для того чтобы найти расстояние MH от некоторой точки M до прямой, достаточно, знать разложения векторов
(P
l) и
(
l) по некоторому базису с известной таблицей умножения векторов базиса. В самом деле, так как векторы
и
коллинеарны,
= x •
, но тогда
=
-
= x •
-
. И условия перпендикулярности векторов
и
получаем уравнение для определения единственной неизвестной x в разложении вектора
:
= 0, или (x •
-
)
= 0. Найдя из этого уравнения x, мы тем самым найдём
разложение вектора
по векторам выбранного базиса с известной таблицей умножения, и по формуле
=
определим искомое расстояние.
Теперь рассмотрим данный метод решения для конкретных задач.
1. Задача. Разложение вектора по трём данным некомпланарным векторам

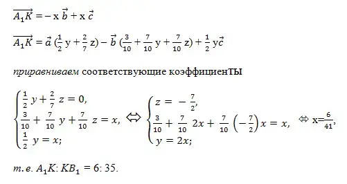
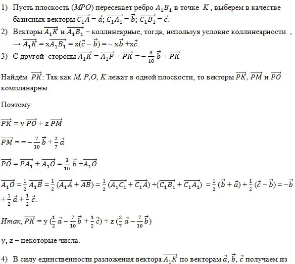
2. Задача об отношениях отрезков

Решение:
соотношений

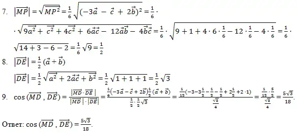
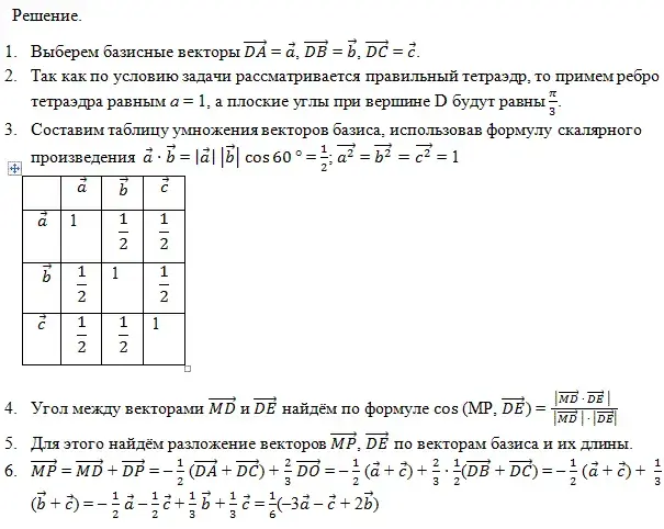
3. Задача о длине отрезка и угле между скрещивающимися прямыми


Итак, в данной статье мы рассмотрели применение векторной алгебры для решения стереометрических задач повышенной сложности.