"Столетняя война".10-й класс
Цель урока:
- ознакомить учащихся с событиями Столетней войны - серией военных конфликтов между Англией и ее союзниками, с одной стороны, и Францией и ее союзниками, с другой, длившихся примерно с 1337 по 1453.
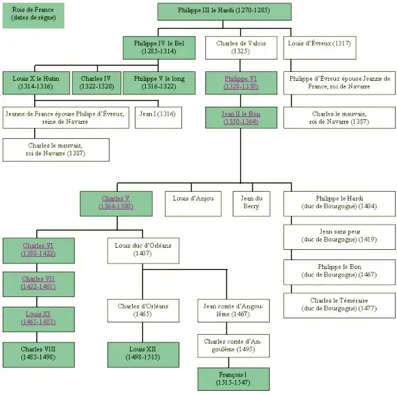
- развивать навыки работы с генеалогическим деревом, иконографическими и текстовыми документами ;
- развивать умение учащихся квалифицированно анализировать сложные исторические факты и события, делать выводы ;
- развивать умение находить необходимую информацию в тексте, соотносить еë с иконографическим документом и историческим событием, изображением исторических событий и документов.
Задачи:
- анализируя генеалогическое дерево и соответствующие текстовые документы определить систему наследования королевской власти во Франции;
- определить причины начала конфликта;
- выделить этапы развития конфликта и исторические лица, соответствующие данным этапам.
Тип урока: комбинированный.
Оборудование урока: презентация по заявленной теме (http://college.clionautes.org/spip.php?article1035 Diaporama sur la Guerre de Cent Ans) , оборудование для показа презентаций, текстовые документы.
Ход урока
P: La guerre de Cent Ans est un conflit qui oppose le royaume de France au royaume d'Angleterre à la fin du Moyen Âge. Elle commençe en 1337 lorsque le roi d'Angleterre réclame la couronne de France et se termine en 1453 par la victoire française. Elle s'étalé donc sur plus d'un siècle mais a été entrecoupée de périodes de paix.
P: Comment les Rois de France se succédaient-ils ?
E1: Le fils aîné succède au père, si ce dernier n'a pas d'enfants c'est son frère qui prend la suite

P: Savez-vous lire une généalogie ?Répondez aux questions en regardant l'arbre généalogique des rois français.
Qui est le fils de Louis IX ? .....................................................................................................
Qui est le frère de Philippe IV ? ..............................................................................................
Quels sont les frères de Louis X ? ...........................................................................................
Qui est le plus âgé des frères de Louis X ? ..............................................................................
Qui est le grand père d'Edouard III ? ..................................................................................
(Les élèves répondent aux questions du professeur en regardant l'arbre généalogique des rois français.)
P: Donnez les raisons du conflit et les causes de la guerre de Cent Ans. Pourquoi, Edouard III Roi d'Angleterre possède-t-il des terres en France ?


E2: Au début du XIVe siècle, le royaume de France connaît une crise de succession : les trois fils du roi Philippe IV Le Bel sont morts sans héritier masculin. Philippe de Valois (Philippe VI), neveu de Philippe IV et cousin des derniers rois est désigné par les grands seigneurs français et monte sur le trône. Il fonde la dynastie des Capétiens Valois.
Isabelle, fille de Philippe IV, est écartée de la succession à la mort de ses frères au nom de la loi salique qui interdit à une femme de régner. Elle a épousé le roi d'Angleterre et a un fils nommé Édouard III. Ce dernier est donc le petit-fils de Philippe IV le Bel et neveu des derniers rois. Il estime à ce titre avoir le droit de devenir roi de France et conteste l'autorité des Capétiens Valois. À la veille de la guerre, le roi d'Angleterre est aussi le vassal du roi de France pour ses fiefs de Guyenne (région du sud-ouest de la France Aquitaine avec pour siège Bordeaux) où les agents du roi de France ne cessent de lui causer des ennuis. En 1337, le roi de France, Philippe VI s'empare du duché de Guyenne à la suite du défi d'Édouard III. C'est le début de la gue On a On a le choix entre :
P: Place chaque nom de personnage (Philippe de Valois , Edouard III.) au bon endroit. Puis, réponds aux questions.
Qui les grands seigneurs vont-ils choisir ?
Comment l'autre prétendant va-t-il réagir ?
(Les élèves répondent aux questions du professeur et trouvent le nom de chaque personnage .)

P:Regardez la liste des Belligérants de la guerre.

P: Donnez les différentes étapes du conflit et parlez-en.
E3: Les principales phases de la guerre:
Première phase (1337-1360)
Deuxième phase (1369-1389)
Troisième phase (1415-1428)
Quatrième phase (1429-1453)
1) 1337-1360: les défaites françaises
Pendant la première période de la guerre de Cent Ans, les Français subissent une série de défaites entre plusieurs trêves : ils perdent la bataille navale de l'Écluse (1340) laissant ainsi les Anglais libres de leurs mouvements entre leur île et le continent. En 1346, le roi Édouard III fait une chevauchée dévastatrice depuis la Normandie vers le nord du royaume, lancé tardivement à sa poursuite Philippe VI perd la bataille Crécy (1346) et Calais (1347) devient un port anglais. En 1355, le Prince Noir, fils d'Édouard III, à partir de Bordeaux fait une chevauchée dévastatrice en Aquitaine puis en 1356, en direction de Paris. Venant à sa rencontre le roi Jean le Bon est fait prisonnier à la bataille de Poitiers. Il est emmené à Londres. Il est contraint d'accepter la signature du traité de Brétigny en 1360. La France cède à l'Angleterre en toute souveraineté le duché de Guyenne agrandi ; en échange, Édouard III renonce à la couronne de France.
E4: 2) 1369-1389: la reconquête sous Charles V
La deuxième période de la guerre est marquée par des succès français. Bertrand Du Guesclin, chef de l'armée française (connétable) refuse les batailles rangées mais harcèle sans trêve les Anglais (guérilla). Les Anglais perdent une grande partie de leurs possessions d'Aquitaine. La guerre semble terminée
E5: 3) 1415-1428: les troubles et l'éclatement du royaume de France
Sous le règne de Charles VI, le royaume de France tombe à nouveau dans le désordre. Le roi de France est en effet frappé de crises de folie intermittentes et son entourage se déchire pour exercer le pouvoir : le pays sombre dans une guerre civile qui oppose deux clans : les Armagnacs (partisans du dauphin Charles, fils de Charles VI) et les Bourguignons (partisans du duc de Bourgogne, cousin du roi, soutenu par la reine Isabeau de Bavière). Ces derniers finissent par s'allier aux Anglais en 1414.
Après le désastre pour la chevalerie française de la bataille d'Azincourt en 1415, le roi d'Angleterre Henri V conquiert tout le nord de la France et prend Paris. Le traité de Troyes, signé en 1420, déshérite le dauphin Charles. Le roi de France marie sa fille à Henri V qui est désormais reconnu comme régent de France et héritier du trône. Le nord-est du pays est sous domination bourguignonne et seules les régions du sud obéissent au dauphin Charles qui à la mort de son père, en 1422, prend le titre de roi de France (Charles VII).
P: Lisez l'information sur le traité de Troyes et dites ce qu' il prévoit .
Le traité de Troyes et est le traité marquant la suprématie anglaise (l'Angleterre, cependant, possédait à l'époque la Guyenne et la Normandie) au cours de la guerre de Cent Ans.
Signé le 21 mai 1420 dans la cathédrale Saint-Pierre[1],[2] à Troyes, il prévoit que le roi Charles VI de France après sa mort aurait pour successeur son beau-fils le roi d'Angleterre, Henri V.
Dans ce traité, c'est Philippe III de Bourgogne dit le Bon qui représente la faction des Bourguignons car Charles VI, du fait de sa maladie, ne dirige plus directement le pays depuis 1392. Philippe III de Bourgogne et Henri V d'Angleterre forment une alliance contre le dauphin Charles, futur Charles VII.
La légitimité à succéder du " soi-disant dauphin " est niée, en raison de ses " crimes énormes ". On lui reproche d'avoir commandité l'assassinat du duc de Bourgogne Jean sans Peur, père de Philippe III de Bourgogne, le 19 septembre 1419. Les rumeurs concernant une illégitimité liée à une infidélité de la reine Isabeau de Bavière sont colportées par les Bourguignons, mais une telle affirmation ne peut être inscrite sans heurter le roi de France.
Charles, réfugié à Bourges, est nié dans tous ses titres mais conserve de fait le gouvernement du sud de la France. Les signataires du traité conviennent par ailleurs qu'Henri V épousera Catherine de Valois, la fille de Charles VI et d'Isabeau. Il aspire, à ce titre, à être le seul héritier de la couronne de France et exerce immédiatement une régence. Charles VI léguerait donc sa couronne à son gendre, puis, éventuellement, à un petit-fils à naître. Ce mariage est célébré le 2 juin 1420, jour de la Trinité, dans l'église Saint-Jean-au-Marché de Troyes[3].
Le 1er décembre 1420, Henri V fait une entrée triomphale à Paris en compagnie du roi Charles VI et de Philippe III de Bourgogne. L'université de Paris, avec à sa tête le recteur Pierre Cauchon, et les États généraux de langue d'oïl lui apportent leur soutien en enregistrant le traité de Troyes. Plus tard, les juristes, fidèles à Charles VII, casseront le traité de Troyes, arguant que la couronne de France n'appartient pas au roi de France, qui ne peut donc en disposer.
Le 31 août 1422, Henri V décède, peu avant Charles VI, le 21 octobre suivant. Le fils d'Henri V, âgé de dix mois, est proclamé " roi de France et d'Angleterre " sous le nom d'Henri VI. Le duc de Bedford assure la régence en France, et met le siège devant Orléans, la dernière ville au nord de la Loire fidèle à Charles VII.
Par la suite, les victoires du roi de France, avec l'aide de Jeanne d'Arc, rendent caduc le traité de Troyes, mais les rois d'Angleterre garderont officiellement le titre de roi de France près de quatre siècles, avant de l'abandonner en 1802, suite à la Paix d'Amiens.
E: l prévoit que le roi Charles VI de France après sa mort aurait pour successeur son beau-fils le roi d'Angleterre, Henri V.
Dans ce traité, c'est Philippe III de Bourgogne dit le Bon qui représente la faction des Bourguignons car Charles VI, du fait de sa maladie, ne dirige plus directement le pays depuis 1392. Philippe III de Bourgogne et Henri V d'Angleterre forment une alliance contre le dauphin Charles, futur Charles VII.
P: Quel est le Roi de France en 1429 ? Qui lui demande de continuer le combat contre les anglais? Pourquoi Jeanne d'Arc demande-t-elle au roi de France de se faire sacrer à Reims ? En quelle année la guerre de cent ans se termine-t-elle ? Que récupèrent les français ?
E6: 4) 1429-1453: le renforcement et la victoire du roi de France
En 1428, les Anglais font le siège de la ville d'Orléans, favorable au roi Charles VII et qui tient le passage de la Loire. Jeanne d'Arc, une jeune fille de Lorraine, vatrouver le roi à Chinon. Elle le convainc de lui confier des troupes, qui vont délivrer Orléans. Elle remonte vers Reims, délivrant chacune des villes sur son passage. Le 17 juillet 1429, Charles est couronné roi de France dans la cathédrale de Reims en présence de Jeanne et il prend le nom de Charles VII. Jeanne d'Arc a rempli sa mission : donner à la France un roi légitime.
E7:Jeanne d'Arc tente ensuite de libérer Paris avec l'accord du roi. Mais cette tentative se solde par un échec. Elle est faite prisonnière à Compiègne le 23 mai 1430 par les Bourguignons. Vendue aux Anglais, elle est emmenée à Rouen pour être jugée par un tribunal religieux français. On l'accuse d'hérésie. Elle est brûlée vive sur la place du Vieux-Marché à Rouen, le 30 mai 1431.
Jusqu'au dernier moment, le roi Charles VII n'est pas intervenu pour la délivrer alors qu'elle l'avait aidé à accéder au trône. Charles VII réorganise son armée et finit par reprendre Paris (1436), la Normandie (1450) et la Guyenne (1453). Les Anglais ne conservent que Calais.
Vingt-cinq ans plus tard, un procès de réhabilitation a eu lieu, sur la demande de la mère de Jeanne et du pape Calixte III. Le 1er jugement l'accusant d'être une sorcière, est annulé et Jeanne d'Arc est réhabilitée.
Elle est canonisée en 1920 par Benoît XV.
E8: Le traité d'Arras est signé en 1435 par le roi Charles VII, mettant fin à la guerre civile entre Armagnacs et Bourguignons. (1450) et la Guyenne (1453). Les Anglais ne conservent que Calais.
Par le traité d'Arras, signé le 20 septembre 1435, le roi Charles VII cède les villes de la Somme, le comté de Mâcon et le comté d'Auxerre à Philippe le Bon. Surtout, il donne une indépendance de fait au duché de Bourgogne. Plus précisément, le duc de Bourgogne reste vassal du roi de France mais est dispensé de l'hommage. En échange, Charles VII n'obtient qu'une seule chose, suffisamment importante pour justifier tous ces sacrifices : la reconnaissance de son titre de roi de France.
Le 11 décembre 1435, le roi Charles VII jura de respecter scrupuleusement toutes les clauses du traité d'Arras devant le duc de Bourgogne, représenté par Guy III de Pontailler (dit Guyard), maréchal de Bourgogne (commandant en chef de l'armée bourguignonne), seigneur de Talmay, Heuilley-sur-Saône et autres lieux.
Charles VII réorganise son armée et finit par reprendre Paris (1436), la Normandie (1450) et la Guyenne (1453). Les Anglais ne conservent que Calais.
P: Parlez des conséquences de la guerre
E9: Occupée par la guerre des Deux-Roses, l'Angleterre, qui ne conserve que Calais, ne peut reprendre l'offensive.
Quant à la France, elle doit désormais reconstruire ses institutions et son économie, presque entièrement ruinée.
Si la première phase de la guerre a laissé peu de de cicatrices, la seconde phase a été marquée par des conflits acharnés : alors que nombre de villes et de châteaux sont détruits, les brigandages ont fait cesser le commerce, et des régions entières sont retournées à la friche (dans certaines régions, le sol n'a pu être cultivé pendant trente ans).
Mais surtout, la guerre de Cent Ans, commencée comme une querelle féodale, s'achève comme une guerre nationale entre deux monarchies ennemies.
L'échec de la chevalerie française à Azincourt signe ainsi le déclin de la société féodale.