Умножение многозначного числа на однозначное (УМК Л.Г. Петерсон). 3-й класс
Цели:
- закрепить умение умножать многозначное число на однозначное; закрепить знания табличного умножения и умножение и деление круглых чисел; закрепить умение решать текстовые задачи.
- развивать внимание, наблюдательность, логическое мышление, творческие способности учащихся.
- воспитывать интерес к математике.
Оборудование: компьютер, карточки для индивидуальной работы, карты успеха для учащихся.
Ход урока
I. Организационный момент.
Вот опять звенит звонок.
Приглашает на урок.
Будем дружно мы считать,
И делить и умножать.
II. Постановка цели урока.
- Прочитайте тему урока. Сформулируйте цели.
-Оценивать на уроке вы будете себя сами. Используем карточки успеха.
- Для достижения цели займёмся математической разминкой. А работать мы будем под девизом «Плох тот солдат, который не мечтает стать генералом.»
III. Актуализация знаний.
1) Минутка чистописания.
19, 4051, 58, 631, 206011, 61003.
- Прочитайте числа. Найдите лишнее число и запишите его. (58)
- Проанализируйте данное число. (двузначное, чётное, наименьшее столькижезначное 10, наибольшее столькижезначное 99, следующее число 59, предыдущее 57,сумма цифр равна 13, 5 десятков и 8 единиц)
- Запишите 5588.
- Установите закономерность и продолжите ряд чисел.
2) Индивидуальная работа.
-У доски работают те, у кого на парте лежат прямоугольные параллелепипеды. (2 человека)


Для детей 3-го ряда игра «Спустись с горки».

Для детей 1-го ряда лотерея «Спринт»

Два ученика работают на компьютере (Тренажёр «Табличное умножение и деление»)
3) Фронтальная работа.
- Какое из чисел меньше и во сколько раз?
|
n = m • 3 |
|
|
a : b = 6 |
|
|
c • 10 = d |
|
4) Проверка выполненной самостоятельной работы учащихся.
- Встаньте дети (1-го и 3-го рядов) у кого получилось число «пять».
- Закрасьте лучик в карте успеха жёлтым карандашом если у вас не возникли трудности на данном этапе работы или синим карандашом если трудности были.
- Все знания которые мы повторили нам нужны на следующем этапе нашего урока.
III. Работа по теме урока.
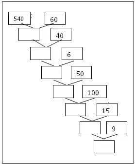
1) Игра «Дешифровщик»
- Расшифруйте пример:
![]()

Получился пример: 9052 • 6
- Такой пример решали 3 ученика на с. 3 в № 1. Проверьте, всё ли у них в порядке? ( исправление ошибок и запись правильного решения в учебнике, один ученик у доски напоминает алгоритм умножения многозначного числа на однозначное)
2) Закрепление навыков умножения многозначного числа на однозначное.
с. 3 № 2
а) решение в учебнике с комментированием

б) Самостоятельная работа.
305 * 7 = 2135
8326 * 8 = 66 608
905 006 * 3 = 2 715 018
1 205 798 * 9 = 10 852 182
Проверка:
- Назовите пример, в ответе которого отсутствуют десятки миллионов.
- Назовите пример, в ответе которого в классе тысяч одинаковые цифры.
в) составление трёх примеров на умножение многозначного числа на однозначное.
с. 3 № 3
Задание выполняется дифференцированно:
- «5» - пятизначное число;
- «4» - четырёхзначное число;
- «3» - трёхзначное число.
- Заполните карту успеха.
ФИЗМИНУТКА.
- Как живёшь?
- Как идёшь?
- А бежишь?
- Ночью спишь?
- Как даёшь?
- А берёшь?
- Как шалишь?
- А грозишь?
- Как кричишь?
- А молчишь?
Сяду прямо не согнусь.
За задачу я возьмусь.
IV. Повторение ранее изученного
1) Решение задач.
с. 4 № 9
Чтение задачи и составление схемы.

Решение задачи:
1 способ: 16 - 3 - 3* 2 = 7 (р.)
2 способ: 16 - ( 3+ 3 * 2) = 7 (р.)
- Что ещё можно узнать в задаче?
- Что узнаем выражением: 6 : 3
Заполнение карты успеха.
2) БЛИЦтурнир. с. № 8
- Продолжаем развивать логическое мышление.
а) а + (а + 5)
б) b - c - d
b - (c+d)
в) (m + n + k) : 7
г) а * 12 + b
д) п : 3 * 10
е) (с -а) : 4
Заполняем карту успеха.
V. Подведение итогов урока.
- В карте успеха в круге покажите своё настроение.
- Какое солнышко у вас получилось? Почему?
Домашнее задание
с. 4 № 10, № 13
Дополнительное задание для учащихся: Два мальчика, Дима и Миша, отправились в библиотеку. По дороге они нашли 20 рублей. Сколько бы денег нашёл один Дима, если бы отправился в библиотеку?