Подготовка многовариантных упражнений по численным методам с помощью Mathcad и Excel

10.02.2006

При изучении курса математики в средних специальных учебных заведениях рассматривается тема “Элементы численных методов”. В ходе изучения этой темы в нашем учебном заведении широко используются компьютеры. Все лабораторные работы проводятся с использованием Mathcad и Excel. Опыт этой работы был обобщён в публикации “Использование MаthCAD 2000 и Microsoft Excel для реализации численных методов”, представленной на фестивале педагогических идей “Открытый урок” 2003/2004 учебного года.

В настоящей работе хочется поделиться не просто опытом решения задач численных методов, а опытом создания многовариантных упражнений по этой теме. При подготовке лабораторных работ преподаватель обычно составляет много однотипных задач, чтобы ускорить эту процесс, можно создать с помощью Mathcad и Excel специальные шаблоны, благодаря которым преподаватель сможет быстро составить задания и решить их.

Все задания должны быть построены так, что числовые коэффициенты выражаются через некоторые параметры, например m и р. Изменяя эти параметры, преподаватель легко получает многовариантные, однотипные упражнения. Система Mathcad позволяет вывести на экран некоторые промежуточные этапы решения задач. Эти шаблоны избавят преподавателя от утомительной работы по решению однотипных задач, позволят быстро проверять студенческие работы. Даже если студент допустил при выполнении работы досадную ошибку (пропустил знак, неправильно ввёл значение какой-то величины) преподаватель быстро сможет в своём шаблоне выполнить задание с этой ошибкой и проверить правильность выполнения численного алгоритма.

Во всех приведённых шаблонах в начале документа Mathcad задаются параметры m и р - это числа от 1 до 10, таким образом можно получить сто вариантов заданий.

Приближённое решение уравнений методом половинного деления

Шаблон содержит общий вид уравнения, который для каждого варианта выводится на экран с помощью знака символьного вывода: >, вызываемого комбинацией клавиш <Ctr>+<.> или специальной копкой панели Символика (Symbolik). Эта запись необходима для того, чтобы выписать конкретное уравнение для каждого варианта. Затем с помощью Mathcad построены графики, чтобы отделить корни уравнения. При составлении каждого варианта приходится немного форматировать этот график, чтобы очевиднее был виден отрезок, которому принадлежит корень уравнения.

Для удобства использования шаблона непосредственно в документ Mathcad необходимо внедрить лист Microsoft Excel, щёлкнув по строке Объект в меню Вставка и выбрав вставку объекта Лист Microsoft Office Excel <Рисунок 1>. При заполнении таблицы в Excel необходимо ввести параметры m и р, которые затем будут использованы при введении функции f(x), причём ссылки на эти ячейки в формуле должны быть абсолютными, так как большая часть таблицы заполняется с использованием автозаполнения. Чтобы сделать ссылку абсолютной, достаточно нажать клавишу F4 сразу после ввода ссылки, при этом в адресе ячейки появляется значок доллара перед буквой столбца и номером строки, можно ввести значок доллара и просто с клавиатуры <Рисунок 2>.

При заполнении столбцов А и В следует использовать функцию <ЕСЛИ>, это позволит автоматически получить решение задания другого варианта, при изменении значений m и р и первоначального отрезка, <Рисунок 3>.

В этот же шаблон можно ввести и решение данного уравнения средствами Mathcad. Для решения уравнения использована специальная кнопка <solve> панели Символика (Symbolik) <Рисунок 4>. Это позволит проконтролировать правильность решения, а при объяснении этого материала доказать правильность представленного численного метода.

На <Рисунке 5> показано решение данного задания для других значений m и р в подготовленном шаблоне.

Приближённое решение уравнений методом касательных

В шаблон для решения приближённого решения уравнения методом касательных (методом Ньютона) следует внести, кроме построения графиков и листа Excel, вычисление производных первого и второго порядка для определения начальной точки. Значение первой производной в начальной точке (ff1(x)) включено в документ для контроля этого значения при вычислениях в Excel, <Рисунок 6>.

Изменение первого слагаемого с ln(x-p) на е(x-p), и небольшими, связанными с ним, изменениями в документе Excel, приведёт к созданию новой серии задач по этой теме. <Рисунок 7>.

Приближённое решение уравнений методом хорд

Шаблон для приближённого решения уравнения методом хорд аналогичен предыдущему шаблону. Дополнительным элементом является внесение в лист Excel неподвижной точки и вычисления значения функции в неподвижной точке, <Рисунок 8>.

При расчете другого варианта преподавателю приходится вносить изменения в 9 местах документа (выделены зелёным цветом) <Рисунок 9> – значения m и р в Mathcad и Excel, значения концов отрезка при вычислении значения функции и второй производной и значение неподвижного конца отрезка.

Приближённое решение систем линейных алгебраических уравнений методом итераций

При решении систем линейных уравнений методом простых итераций <Рисунок 10> в шаблон введено сначала преобразование системы к нормальному виду, выполнено это одним из способов решения уравнения в Mathcad: использована специальная кнопка <solve> панели Символика (Symbolik). Затем задана матрица системы, записанной в нормальном виде, и найдена её норма, чтобы проверить условие сходимости процесса итерации и в дальнейшем использовать при вычислении погрешности. Отдельно найдены начальные приближения неизвестных. Для контроля приближённого решения, система решена средствами Mathcad: это можно сделать с помощью команд given и find.

Дальнейшие вычисления ведутся в Excel, для автоматизации вычислений вводятся значения m и р, норма, а затем делаются абсолютные ссылки на эти ячейки. При пересчёте различных вариантов преподавателю необходимо ввести вручную всего пять значений.

Понятно, что этот же шаблон после небольших изменений может быть использован и для решения систем линейных уравнений методом Зейделя.

Интерполяционный многочлен Лагранжа

Шаблон для создания заданий по аппроксимации функций с помощью многочлена Лагранжа <Рисунок 11> содержит таблицу данных, которая очень легко редактируется, Запись многочлена Лагранжа в общем виде с помощью команды символьных преобразований (<Ctr>+<.>) позволяет вывести искомый многочлен на экран, а команда Символика –Вычисления – Комплексный позволит привести полученный многочлен к стандартному виду. Если задать таблицу данных в виде матриц Х и У, то можно вывести на экран график, доказывающий правильность решения задачи интерполяции данной табличной функции.

Изменение всего двух величин m и р позволит создать новый вариант задания по этой теме.

Интерполяционный многочлен Ньютона

Шаблон для составления заданий на интерполяцию функций с помощью первого и второго интерполяционных многочленов Ньютона можно создать в Excel. Значения х и у необходимо задать зависящими от m и р, тогда изменение этих двух величии приведёт к созданию нового варианта задания. Excel позволяет очень легко составить таблицу конечных разностей. В приведённый на <Рисунке 12> шаблон включены приближённые вычисления значений таблично заданной функции с помощью первого и второго интерполяционных многочленов Ньютона. В отдельных ячейках вычислены значения t, и значения функции при заданных значениях х, отличных от узлов интерполяции.

Приближение табличных функций по методу наименьших квадратов

При составлении задач на аппроксимацию функций методом наименьших квадратов <Рисунок 13>, создание шаблона можно начать с листа Excel, в котором легко вычислить суммы и коэффициенты необходимые для составления системы уравнений. Данные табличные значения Х и У можно ввести зависимыми от параметров m и р, тогда как обычно, изменив эти параметры получим новый вариант задания.

Коэффициенты, которые получены в Excel, вводим в Mathcad и решаем систему для нахождения коэффициентов в уравнении регрессии. Решение уравнений системы, для удобства работы, представлены в виде матрицы О. Это позволяет автоматически выводить на экран уравнение линейной регрессии (по умолчанию нумерация элементов матрицы начинается с нуля).

Для иллюстрации этого метода аппроксимации функций в документе построены графики таблицы данных и найденного уравнения линейной регрессии. Рассматривая эту тему на уроке, можно отметить отличие метода аппроксимации функций по методу наименьших квадратов от метода интерполяции функций.

Для проверки правильности проведённых вычислений искомые коэффициенты уравнения линейной регрессии найдены и средствами Mathcad – c помощью команд intercept и slope.

Аналогичные шаблоны можно создать и для аппроксимации функций многочленами второй степени, а так же для записи нелинейной регрессии, преобразуемой в линейную. Пределы изменения значений х и у при построении графика также удобно задавать через параметры m и р, это позволит не выполнять дополнительного форматирования графиков при переходе от одного варианта задания к другому. <Рисунок 14>, <Рисунок 15>.

Экстремумы функций

При вычислении экстремума функции можно использовать метод “золотого сечения”. На первом этапе в Mathcad строится график функции и определяются отрезки, которым принадлежат точки экстремума. Далее в Excel ведутся все расчеты. При заполнении столбцов А и D следует использовать функцию <ЕСЛИ>, это позволит автоматически получить решение задания другого варианта, при изменении значений m и р и первоначального отрезка, <Рисунок 16>. Используя Mathcad, можно легко проверить правильность данного численного метода, если найти экстремум функции средствами математического анализа.

Приближённое вычисление определённых интегралов

Численные методы для приближённого вычисления определённых интегралов можно осуществить в Excel, <Рисунок 17>. Mathcad позволит проконтролировать правильность выполненных вычислений.

Численное решение обыкновенных дифференциальных уравнений

Если в дифференциальном уравнении y’=f (x,y) функцию f (x,y) задать так, чтобы она зависела от параметров m и р, то шаблон для его решения можно выполнить в Excel, <Рисунок 18>. Начальное условие в этом уравнении также зависит от параметра m, что позволяет разнообразить варианты заданий. Преподавателю не составит большого труда изменить функцию f (x,y) и составить новую серию заданий.

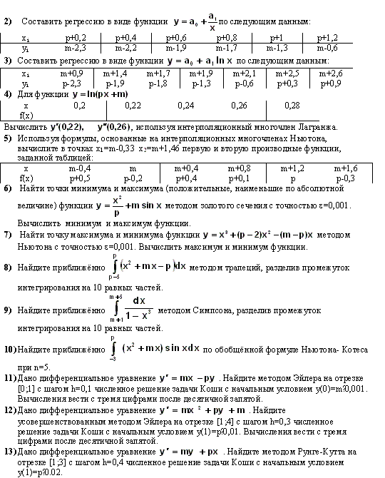
На <Рисунке 19> и <Рисунке 20> приведён текст контрольной работы, предлагаемой для выполнения студентам заочного отделения, обучающимся по специальности “Программное обеспечение вычислительной техники и автоматизированных систем”. Все задания в этой работе позволяют выполнить их в шаблонах и таким образом составить и решить 100 вариантов работы.

Рассмотренные шаблоны помогут не только при составлении заданий для лабораторных работ, но и при подготовке к урокам. Преподаватель может объяснять новый и материал и демонстрировать образцы решение задач через мультимедийный проектор, это позволит студентам лучше понять учебный материал и успешнее справиться с заданием.

Литература

  1. Васильков Ю. В., Василькова Н. Н. Компьютерные технологии вычислений в математическом моделировании: Учебное пособие. - М.: Финансы и статистика, 2002.
  2. Данилина Н. И., Дубровская Н. С., Кваша О. П., Смирнов Г. Л. Вычислительная математика: Учебное пособие для техникумов. – М.: Высшая школа, 1985.
  3. Исаков В. Н. Элементы численных методов.: Учебное пособие для студентов высших педагогических учебных заведений. – М.: Издательский центр “Академия”, 2003.
  4. Лапчик М. П., Рагулина М. И., Хеннер Е. К. Численные методы: Учебное пособие для студентов вузов, - М.: Издательский центр “Академия”, 2004.
  5. Поршнев С. В. Вычислительная математика. Курс лекций. СПб.: БХВ – Петербург, 2004.
  6. Турчак Л. И., Плотников П. В. Основы численных методов: Учебное пособие. – 2-е изд.. перераб. И доп. – М.:ФИЗМАТЛИТ, 2002.

a_id: 312610