Урок математики по теме "Состав числа 4". 1-й класс
Цель: создать условия для усвоения состава числа 4.
УУД
Познавательные:
- общеучебные соотношение числа 4 с количеством предметов, письмо цифры 4;
- соотнесение цифры 4 и числа 4;
- образование числа 4, определение места числа 4 в последовательности чисел от 1 до 4, сравнение, сложение и вычитание чисел в пределах 4;
Логические:
- осуществление синтеза как составление целого (число 4) из частей.
Регулятивные:
- в сотрудничестве с учителем ставить новые учебные задачи;
- принимать и сохранять учебную задачу;
- составлять план и последовательность действий, отличают верно выполненное задание от неверного
Коммуникативные:
- учитывать разные мнения и стремиться к координации различных позиций в сотрудничестве; формулировать собственное мнение и позицию;
- договариваться и приходить к общему решению в совместной деятельности, в том числе в ситуации столкновения интересов;
- строить монологическое высказывание, владеть диалогической формой речи, умеют обмениваться мнениями в паре, слушать друг друга
Личностные:
- имеют желание учиться; осознают необходимость самосовершенствования;
- участвуют в творческом, созидательном процессе;
- осознают себя как индивидуальность, способную к самооценке своих действий.
Сценарий урока
I. Мотивация к учебной деятельности
Цель: организовать включение учащихся в образовательный процесс на основе механизма «надо» - «хочу» - «могу».
Учитель:
Встало солнышко давно,
Заглянуло к нам в окно,
На урок торопит нас -
Математика сейчас.
Ученики.
Мы рады приветствовать вас в нашем классе.
Возможно, есть классы и лучше, и краше.
Но пусть в нашем классе вам будет светло,
Пусть будет уютно и очень легко.
Учитель. (правила поведения из презентации «Мир деятельности»)
Понапрасну не болтай,
Рассуждай и убеждай.
Здесь не нужен шум и гам,
Ты решай задачи сам.
Если же не сможешь вдруг,
Пусть придёт на помощь друг.
- К нам в класс пришёл ваш друг .
Открыть на обычной доске изображение Смайлика или презентацию.
- Это Смайлик - житель Маленькой страны (начальной школы).
Он, как и каждый из вас, учится в 1 классе. Смайлик никогда не грустил и всем дарил свою улыбку. Посмотрите друг на друга и подарите свои улыбки
II. Актуализация знаний и фиксирование индивидуального затруднения в пробном учебном действии
Цель: подготовить учащихся к проблемному изложению нового знания (понятия, свойства, способа действия и пр.).
Но вот однажды улыбка исчезла с лица Смайлика. (учитель убирает лучики солнышка со стенда). В дальнейшем ученики будут открывать для себя каждое качество личности, и солнышко постепенно заполнится лучиками.)
Учитель обращает внимание детей на солнышко без лучиков. С лучиков нашего солнышка куда-то исчезли надписи качеств, помогающие ученику учиться. Раз мы друзья значит мы поможем Смайлику, чтобы он снова от радости стал светиться, как солнышко. Каждое выполненное нами задание будет возвращаться солнечными лучиками с качествами которые помогают нам учиться.
- Какие шаги каждому из вас надо сделать, чтобы узнать что-то новое? (Надо понять, что я не знаю, и самому найти способ.)
Как всегда, начнём урок с повторения
- Сосчитайте по порядку от 2 до 7; от 9 до 5.
Найдите ошибку в записи ряда и восстановите порядок
1 2 7 4 3 5 6 8 9 10
МАТЕМАТИЧЕСКИЙ ДИКТАНТ
- Обведите красным цветом число последующее число 2; 7(ответы 3; 8)
- Обведите синим цветом числа предыдущие числам 10; 3 (9; 2)
- Обведите зеленым цветом числа стоящие между 6 и 8; (7)
- Обведите желтым цветом соседей числа 5 (4,6)
- Что вы можете рассказать о числе 3
ВЗАИМОПРОВЕРКА ПО ЭТАЛОНУ.
Какие качества нам здесь понадобились, чтобы выполнить это задание.
III. Проблемное объяснение нового знания
Цель: ввести новое знание с помощью подводящего или побуждающего диалога.
Графический диктант
- Поставьте точку в уголке клетки. Проведите линию
- на две клетки вправо,
- на две клетки вниз,
- на две клетки влево,
- на две клетки вверх.
- Что у вас получилось? (Квадрат)
- Разделите квадрат на четыре маленьких одинаковых квадрата. Как это сделать? (Провести две линии)
- Как вы провели линии? (От стороны к стороне)
- Сколько всего квадратов? (Один большой и четыре маленьких)
- Сколько у квадрата сторон? (4)
- Сколько у квадрата углов? (4)
- Поэтому квадрат как еще можно называть четырёхугольником.
- Можно получить треугольники из квадрата? Как это сделать?
(Нужно провести две линии от угла к углу) Сколько всего треугольников получилось? (8)
Сколько из них маленьких?(4) А больших?(4)
- Может кто-нибудь догадался о каком числе мы будем сегодня говорить? (Появляется цифра 4)
- Ребята, где вам приходилось встречать число 4? (На часах, на домах, на автобусах, 4 колеса у машины, 4 ножки у стула и стола, 4 угла в комнате).
- Какую цель поставим для себя.
- Посмотрите на числовой ряд. На каком месте в натуральном ряду стоит число 4, на сколько число 4 больше предыдущего?
- На сколько число 4 меньше последующего?
- Назовите соседей числа 4.
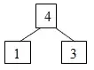
- Как мы можем получить число 4?
А поможет нам в этом ребята (выходят 3 девочки и 1 мальчик) Первым к нам вышел Ваня? А потом сколько девочек вышли? Сколько получилось ребят?
Как получили?

А теперь девочки встанут к доске? Сколько девочек у доски? Ваня подойди к девочкам? Сколько всего стало? Как получили?

Составьте равенства .1+3…3+1 Какой знак можно поставить между ними. Почему?
Как выдумаете как еще можно получить 4?
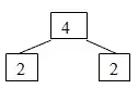
1 девочка садится.
Сколько мальчиков у нас? А девочек? Как сделать так чтобы мальчиков стало столько же?
Теперь сколько мальчиков? А девочек? А всего сколько?

Как можно получить число 4?
(Молодцы, справились с заданием и вернули еще лучик.)
IV. Первичное закрепление с проговариванием во внешней речи
Цель: организовать усвоение учащимися нового знания.
Работа в парах ( повторение правил работы в парах.
А ВЫ ЛЮБИТЕ СКАЗКИ?
Задание № 1с (на слайде) соотнесите картинки со схемами(работа в тетради с.45 №1.
Побывал Иван-царевич в медном царстве, серебряном и золотом. Добыл трёх царевен.

Три царевны да Иван - всего их ...
Сели они в лодку. Двое с одной стороны, двое напротив. Всего...
Доплыли до острова. Первым на берег вышел Иван. В лодке остаюсь - …
Вышли царевны. В лодке никого не осталось.
- Какая схема к какому рисунку подходит?
- Запиши равенства к каждой схеме.
Проверка на доске(дети выходят к доске, соотносят картинку со схемой и записывают выражения)
(Молодцы, справились и с этим заданием и вернули еще лучик.)
V. Самостоятельная работа с самопроверкой
Цель: организовать самопроверку учащимися умения применять новое знание в типовых ситуациях и коррекцию допущенных ошибок.
(Учащиеся самостоятельно выбирают способ составления модель числа 4)
А теперь попробуйте самостоятельно составить модель числа 4 (используют геометр. фигуры, карточки с точками, заселить домик).

Проверка по эталону.
Справились. Еще 1 лучик.
VI. Включение нового знания в систему знаний и повторение
Цель:
- выявить границы применимости нового знания и научить использовать его в системе изученных ранее знаний;
- повторить учебное содержание, необходимое для обеспечения содержательной непрерывности.
Разноуровневое задание (по выбору)
1 уровень
Задание №1 в тетради с.45.
№1 Раскрасить столько фруктов, сколько получилось в ответе. Запиши ответ.
- 3-1=
- 4-2=
- 4-1=
2 уровень из учебника с.77 №5.
На острове стояли 2 дуба и несколько берез. Всего на острове было 4 дерева. Нарисуй столько треугольников сколько всего деревьев. Закрась столько треугольников сколько берез.
Проверка по эталону
VII. Рефлексия учебной деятельности
Цель: подвести итог урока и определить направления дальнейшей учебной деятельности.
Если б мы не потрудились,
То ничему б не научились,
Сегодня очень вы старались,
И вот - заданий не осталось.
ПРИЕМ «Микрофон» (учитель дает микрофон учащимся и задает вопросы. Дети отвечают)
- Какое число изучали?
- Как можно получить число 4?
- Сколько лапок у котенка?
- Сколько лапок у тигренка?
- Сколько ножек у стола?
- Столько ног и у слона.
Смотрите солнышко наше заулыбалось. Давайте откроем лучики и еще раз повторим какие качества нужны, чтобы хорошо учиться.

Я предлагаю вам оценить свою работу со смайликом.
