Урок математики в 4-м классе по теме "Умножение числа на единицу с нулями"
Цели:
- открытие правила умножения на единицу с нулями;
- формировать вычислительные навыки;
- совершенствовать умение решать задачи;
- развивать логическое мышление;
- умение обобщать и делать выводы;
- воспитывать самостоятельность, аккуратность в работе.
Оборудование урока:
- Математика. И.И. Аргинская, 4 класс, Самара 2002 г., с. 30-31.
- Карточки с числами 24, 10, 100, 1000.
- Листочки с точками и числами - 30 шт.
- Листочки - карточки для записи детьми.
Ход урока
-
Организационный момент.
Учитель.
- - Долгожданный дан звонок -
Начинается урок!
Ну-ка проверь, дружок,
Ты готов начать урок?
Все ль на месте?
Все ль в порядке,
Ручка, книжка и тетрадка?
Все ли правильно сидят?
Все ль внимательно глядят?
Каждый хочет получать
Только лишь отметку "5".
2. Актуализация знаний. Подведение к проблеме.
Учитель.
А чтобы отметку "5" получать
необходимо думать, рассуждать,
И, конечно, без ошибок вычислять.
А для этого нужно внимание
И обязательно старание. - - Долгожданный дан звонок -
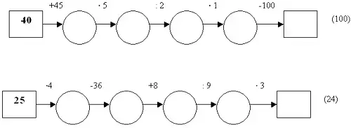
2. Перед вами математические цепочки. Решите их устно, а ответы покажите на карточках.



(Ученики считают устно, а затем показывают карточки с ответами. Если ответы разные, то цепочку рассчитывают все вместе).
Учитель выставляет на наборное полотно карточки, с числами, которые являются ответами решенных цепочек).
| 10 | 24 | 100 |
1000 |
Учитель. Внимательно посмотрите на числа и скажите, какое из них "лишнее"?
Дети. Число 24, так как остальные числа это числа с нулями.
- Везде есть единица с нулями, а в 24 нет.
3. Постановка проблемы.
Учитель убирает карточку с числом 24.
Учитель. Что теперь скажете?
Дети. - Остались числа на единицу с нулями.
- Наверное, мы сегодня на уроке будем работать с этими числами.
Учитель. Правильно, эти числа нам сегодня помогут в открытии новых знаний.
Мы будем смекать!
Мы будем решать!
Новые приемы вычислений будем изучать!
Учитель. Найдите значения произведений. (Произведения записаны на доске). Дети решают в тетрадях.
![]() |
![]() |
Учитель. Сравните данные произведения. Чем они различаются?
Дети: Первое значение произведения содержит 975 десятков, а второе 975 сотен.
Число 975 в первом выражении умножали на одну "2" и "5", а во втором на две "2" и "5".
Учитель. В чем причина различия?
Дети. В 1 произведении умножали на 10, то есть на 1 десяток, а во втором умножали на 100, то есть на 1 сотню.
Учитель. А где вы увидели 10 или 100?
4. Решение проблемы. Открытие новых знаний.
Дети. Два умножили на 5 будет 10, а во 2 выражении 10 умножили на 10 будет 100.

Учитель. А можно ли составить выражение со значением 975 тысяч. Попробуйте.
Дети решают в тетрадях, один на доске.

Учитель. А как сделать все эти записи короче?
Дети. Заменить произведение чисел 2 и 5 числом 10.
975 · 10 = 9750
975 · 100 = 97500
975 · 1000 = 975000
Учитель. Что скажете? Какая существует закономерность при умножении любого числа на 10, 100, 1000 и другие.
Дети. При умножении любого числа на 10, 100 и 1000, достаточно приписать к этому числу столько нулей сколько их содержится в записи этой единицы.
Учитель. Давайте проверим по учебнику, правильно ли вывод мы сделали?
(Ученики открывают учебник И.И. Аргинской на с. 31 № 69, пункт 6)
Дети (читают). При умножении числа на разрядную единицу к нему достаточно приписать столько нулей, сколько их содержится в записи этой единицы.
5. Первичное закрепление.
Учитель.
- Учебник научит вас
Точному счету,
Скорей за работу!
Скорей за работу!
№ 69; пункт 2.
- Что нужно сделать в задании?
Дети. Проверить, правильно ли выполнены вычисления.
(Выполнение в тетрадях)

Учитель. Запишите более короткие произведения равные данным.
Дети.
586 · 10 = 5860
586 · 100 = 58600
586 · 1000 = 586000
Учитель. Что, за закономерность мы выявили?
Дети. При умножении числа на 10, приписали к числу один нуль, а при умножении на 100 - два нуля, на 1000 - три нуля и так далее.
6. Самостоятельная работа с самопроверкой.
Учитель. А теперь решите несколько произведений, значения которых можно найти, используя эту закономерность.
| 3 · 10000
35 · 10 8 · 100 64 · 100 |
130 · 1000
502 · 100 99 · 10 18 · 1000 |
(Дети решают в тетрадях)
Учитель. Давайте проверили, что у вас получилось. На столе лежат листочки с точками и числами. Соедините последовательно точки со значениями решенных выражений. Что получилось?

Дети. Получили домик.
Учитель. Как называется проведенная линия?
Дети. Ломаная линия.
- Замкнутая ломаная линия.
Учитель. Как называется полученная фигура?
Дети. Восьмиугольник.
Физкультминутка (хором).
Умножали, умножали,
Очень, очень мы устали.
Раз, два - выше голова,
Три, четыре - руки шире.
Пять, шесть - тихо сесть.
Посидим, отдохнем
И опять считать начнем.
7. Повторение ранее изученного материала.
Учитель.
Мы сегодня задачи будем решать.
А чтобы задачи верно решать,
Дети.
- Необходимо думать, рассуждать,
(хором) И, конечно, без ошибок вычислять.
А для этого нужно внимание
И обязательно старание.
Учитель. Откройте учебник на стр. 31, № 70. Прочитайте задачу.
- Что известно? Что требуется найти? Выполните чертеж к задаче.
(Из двух городов, расстояние между которыми 7400 км, вылетели одновременно навстречу друг другу самолеты встретились через 4 часа. Скорость одного самолета 950 км/ч. Определи скорость второго самолета.)

(Дети решают в тетрадях, один ученик за доской)
- 950 · 4 = 3800 (км) - расстояние 1 самолета
- 7400 - 3800 = 3600 (км) - расстояние 2 самолета
- 3600 : 4 = 900 (км/ч) - скорость 2 самолета.
Учитель. Составьте обратные задачи и давайте запишем их с помощью чертежей.
(Дети называют, учитель пишет на доске. Чертежи заготовлены заранее).

Учитель.
Молодцы! Продолжаем мы опять
Решать, отгадывать, смекать
И логику развивать.
- Решите задачу № 72.
(Трое друзей играли в шашки и сыграли всего 3 партии. Сколько партий сыграл каждый, если все сыграли одинаковое число партий?)
Учитель. Прочитайте условие задачи. Как легче решить эту задачу?
Дети. Записать схемой или таблицей решение задачи.
Дети решают в тетрадях. Варианты выносятся на доску.


Дети. Каждый сыграл по две партии.
Учитель. Кому интересно это задание, дома можете выполнить продолжение этого номера.
8. Итог. Рефлексия урока.
- Что нового узнали на уроке?
- Какую проблему ставили?
- Удалось ли решить проблему?
- Что еще удалось на уроке?
- Над чем нужно еще поработать каждому из вас?
- Что показалось трудным на уроке?
- Оцените себя на уроке. Где себя ощущаете? (Работа с планочкой)
![]()

